技术资料
HOME
技术资料
正文内容
脉冲计数芯片 CD4000系列逻辑电路工作原理及其基本应用-十进制计数器CD4017
发布时间 : 2026-03-06
作者 : 小编
访问数量 : 23
扫码分享至微信

CD4000系列逻辑电路工作原理及其基本应用-十进制计数器CD4017

CD4017集成电路简介

CD4017是一种十进制计数器/脉冲分配器,它具有十个译码输出端,一个时钟输入端,一个清除端,一个禁止端以及一个进位端。其时钟输入端具有施密特整形功能,对输入上升时间和下降时间无限制。CD4017常被用于计数、定时等电路中。

CD4017集成电路内部结构

CD4017内部主要由十进制计数器及译码器等两部分组成。这两部分由基本的逻辑门电路组成,其中5个D触发器构成了5个约翰逊(Johnson)计数器,10个与门电路构成了输出译码器。

CD4017内部逻辑结构图

十进制计数器实际上是一个串行的移位寄存器,它由前一级的输出端去触发后一级的输入端,这种结构的计数器具有结构简单、工作可靠、速度快并且只需单个输入端即可进行计数,2输入端与门即可实现译码输出。

CD4017集成电路工作原理

当加上清零脉冲后,Q1~Q5均输出0,由于Q1的数据输入端D1是Q5输出的反码,因此当输入第—个时钟脉冲后,Q1输出1,这时Q2-Q5均依次进行移位输出,Q1的输出移至Q2,Q2的输出移至Q3,如果继续输入脉冲,则Q1为新的Q5,Q2-Q5依次移位输出。

5个约翰逊计数器总共可以输出32种二进制计数组合,十进制输出只用到了其中的十个计数输出,但由于电路的随机性,可能会输出不需要的22种状态,即伪码状态。为了避免这种状态的输出,在第三级的计数器前增加了由两级门电路组成的逻辑处理部分,D触发器的输出并不直接连到下一级的输入端,这样在上电的瞬间,能够快速进入我们所需要的十种计数输出。

CD4017集成电路逻辑功能

CD4017有3个输入端:清零端R及时钟输入端CP、CR

清零端R

当在清零端R施加高电平或正脉冲时,计数器清零,此时只有Q0输出高电平,其余输出均为低电平;

时钟输入端CP和CR

CP和CR为两个时钟输入端,其中CP为上升沿输入端,CR为下降沿输入端。CP和CR具有互锁关系,当使用CP输入时,CR端要接低电平,使用CR计数时,CP端要接高电平。

CD4017有10个译码输出端Q0-Q9,它随着时钟脉冲的输入依次出现高电平。为了级联方便,芯片还设有进位输出端QC,每输入10个时钟脉冲,就会输出一个进位脉冲,作为下一级计数器的时钟输入信号。

CD4017真值表

CD4017集成电路引脚排序及主要参数

CD4017引脚排序

CD4017引脚排序如上图所示。其中Q0-Q9为十个计数输出端,CP及CR为时钟脉冲输入端,INH为禁止端,CO为进位输出端,VDD为电源正极,VSS为电源负极。CD4017的工作电源范围为3-15V。

CD4017集成电路基本应用电路

CD4017与NE555构成的流水灯电路

上图为NE555与CD4017构成的流水灯电路。其中NE555作为时钟振荡电路,通过调节电位器RP的阻值,可以改变振荡输出频率。由NE555振荡输出的信号进入CD4017的时钟输入端CP,每输入一个时钟信号,CD4017移位输出高电平驱动LED发光,不断地输入时钟信号,Q0-Q9就会循环输出高电平驱动LED形成流水灯效果。通过CO端级联下一个CD4017,就可实现多个LED的流水灯效果。其中,电路中的EN端即为INH端。

脉冲选择数字电路

本电路要说的是脉冲选择电路,很简单,一起来看看。

如果我们想要一次选取多个脉冲,可采用下面的电路,该电路可以通过按动一下相应的开关,在1~9个范围内任意选取脉冲。电路原理图见图所示,图中仅列举了选取4、8、9个脉冲情形。

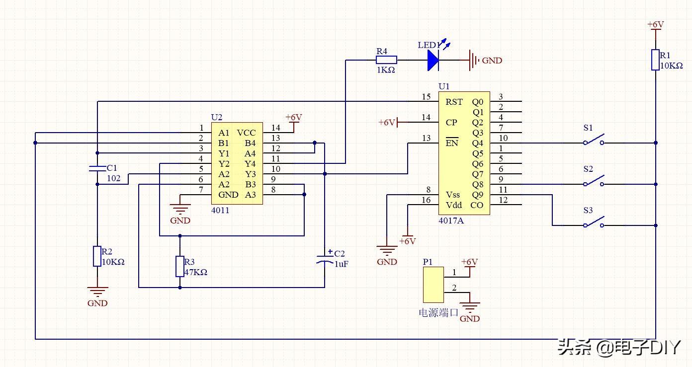
脉冲选择电路原理图

电路组成

该电路由脉冲发生电路和脉冲输出个数控制电路两部分组成,脉冲发生电路由与非门电路4011芯片(原理图中U2指的是4011)组成。在电路中,4011芯片中的两个与非门U2B(第4、5、6引脚),U2C(第8、9、10引脚)与电阻R3、电容C2组成的多谐振荡器产生脉冲,该脉冲经U2D(11、12、13引脚)整形后输出。而脉冲输出的个数,则由控制电路与控制开关决定。

脉冲输出控制电路由十进制计数器4017芯片、控制开关S1、S2、S3和控制与非门U2A(1、2、3引脚)组成。电路中,U2A输出电平的高、低决定着脉冲振荡器的起振与停振。而U2A的输出电平又是由计数器4017的输出端与控制开关S1、S2、S3的接通与否决定的。

原理简介

我们假设S1、S2、S3均处于断开状态,则U2A的输入端(第1脚和第2脚)因通过电阻R1接电源正极,为高电平,它的输出端(第3脚)为低电平,脉冲发生器因此而停振。当欲取得某个数目的脉冲(例如欲取得4个脉冲)时,可按下开关S1,由于计数器的各个输出端(Q0~Q9)均为低电平,S1的闭合将U2A的输入端拉向低电平,它的输出端变为高电平,脉冲振荡器起振输出脉冲,这些脉冲除了通过U2D向外输出外,还直接加至计数器的下降沿计数输入端!EN端(EN的取反),使计数器4017输出脉冲计数,它的输出端依次输出高电平。当它的Q4端输出高电平时这一高电平通过S1加至U2A的输入端,U2A的输出变为低电平,脉冲发生器停振;同时经电容C1加至4017芯片的RST复位端使计数器复位。这时电路只输出了4个脉冲。同理,当需要输出其他数的脉冲时,可按下对应的开关。

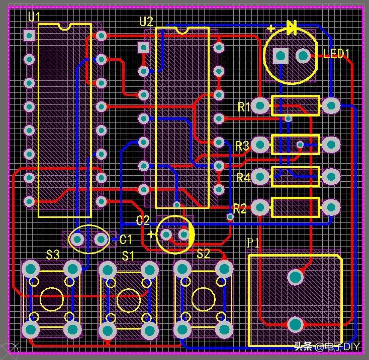
脉冲选择电路PCB图

实验提示

1.电路中,计数器采用下降沿触发的计数方式,其作用是防止脉冲的丢失,确保输出脉冲数的准确性。

2.当需要电路再次输出脉冲时,需先断电,过一小段时间再接通电源,以使4017计数器复位,否则,电路将可能无脉冲输出。或者在Q0端加装一个开关,按动这个开关来实现电路复位。

3.电路中S1、S2、S3三个开关可用4位拨码开关代用,或用三个独立的开关控制电路。

4.这里只列举了分别输出4、8、9个脉冲的情形,实际1~9个脉冲都可以选择,在4017相对应的输出端接上开关即可实现。

脉冲选择电路PCB3D效果图

实验材料

脉冲选择电路清单表

看完之后,有兴趣的小伙伴可对照物料清单尝试做一下实验!

相关问答

CD4017型十进制计数/脉冲分配器集成电路可以用哪种代替?

能直接换的只有4017,如HCF4017,要用别的器件代替会增加很多元件能直接换的只有4017,如HCF4017,要用别的器件代替会增加很多元件

cadesimu脉冲计数器怎么连接?

1.计数是一种最简单的数学运算,电子计数器就是通过电路实现该种运算的,计数器的数字系统中主要是通过对脉冲的个数进行计数来实现测量、计数和控制等功能2.电...

cadesimu脉冲计数器怎么连接?

1.计数是一种最简单的数学运算,电子计数器就是通过电路实现该种运算的,计数器的数字系统中主要是通过对脉冲的个数进行计数来实现测量、计数和控制等功能2.电...

计时芯片原理?

计时芯片的计时原理来源于RFID技术,又称无线射频识别。射频识别(RFID)是一种无线通信技术,可以通过无线电讯号识别特定目标并读写相关数据。计时芯片的应用...

单相电表的脉冲是什么意思?

单相电表的脉冲是指电表在记录用电量时,脉冲输出端的脉冲信号。电表的脉冲信号通常用于远程抄表系统,以便将电表的读数传输到电力公司或物业管理系统进行计费...

脉冲计数器说明书?

1、水表脉冲般为干簧管信号,水表计数要防止抖动、不丢脉冲。在程序时,脉冲计数的优要大于其他程序的优。水表脉冲计数自动保存在模块内的存储器里。2、水表...

60进制计数器用几片?

用两片74ls161芯片,一片控制个位,为十进制;另一片控制十位,为六进制。利用74ls161本身的控制端(完成十进制,在达到1001(即十进制的九)时,给第二个芯片一...利...

Plc手动脉冲发生器a相/b相四倍频是什么意思?

意思是这样的假如你的旋转编码器(或者是脉冲发生器)发送给PLC的脉冲数是1000,四倍频的意思就是PLC的高速计数模块把实际得到的脉冲数乘以4再送入后续程序进行...

CD4024芯片区别?

CD4042是四位锁存器,功能是存储4位二进制数据,CD4024是7级二进制计数器,功能是对一路脉冲信号进行计数或分频。这两款器件功能完全不同。CD4042是四位锁存器,...

10进制秒脉冲计数器原理?

计数器按进位制不同,分二进制计数器和十进制计数器;按运算功能不同,分为加法计数器、减法计数器和可逆计数器。计数器在数字系统中应用广泛,如在电子计算机的...

 嫦娥五号顺利进入环月轨道  累感不爱 
王经理: 180-0000-0000(微信同号)
10086@qq.com
北京海淀区西三旗街道国际大厦08A座
©2026  上海羊羽卓进出口贸易有限公司  版权所有.All Rights Reserved.  |  程序由Z-BlogPHP强力驱动
网站首页
电话咨询
微信号

QQ

在线咨询真诚为您提供专业解答服务

热线

188-0000-0000
专属服务热线

微信

二维码扫一扫微信交流
顶部