芯片元器件
HOME
芯片元器件
正文内容
125k芯片 智融推出22款iPhone14系列专用快充芯片
发布时间 : 2026-01-09
作者 : 小编
访问数量 : 23
扫码分享至微信

智融推出22款iPhone14系列专用快充芯片

前言

从2020年推出的 iPhone 12 系列到最新发布的 iPhone 14 系列,苹果一直在践行其环保理念,取消了随机附赠的充电器。这一举措引发了诸多手机厂商的效仿,对快充行业产生了深远影响。

好在 iPhone 14 系列的 USB PD 快充并未缺席,充电头网不久前对 iPhone 14 Pro Max 的 USB PD 快充速度进行了测试,发现其峰值功率依旧保持在 27W 左右。消费者只需购买 30W 的 USB PD 充电器,能为手机提供最快的充电速度,满足短时间快速补电需求。

针对规模快速增长的 USB PD 快充市场,智融科技推出了多款支持 iPhone 14 系列 USB PD 的快充协议芯片产品,覆盖单口和多口快充应用,满足市场多样化需求。

充电器领域

智融科技面向充电器领域推出了5款支持 iPhone 14 系列 USB PD 的快充协议芯片产品,支持多种反馈形式,满足单 USB-C 口快充设计需求。

SW2303

智融 SW2303 采用 QFN-16 4*4mm 封装,是智融开发的一款高集成度 USB Type-C/Type-A 接口快充协议芯片,其支持 PD、QC、FCP、高低压 SCP、AFC、SFCP 以及 PE 等主流快充协议,支持光耦反馈和FB反馈两种工作模式,支持 4KV ESD HBM。

智融 SW2303 集成了 CV/CC 控制环路,Type-C 接口逻辑,快充协议控制器,以及多种安全保护功能。配合 AC-DC 或 DC-DC 以及少量的外围元器件,即可组成完整的高性能的 Type-C/Type-A 口快速充电解决方案。

智融 SW2303 支持 3~25V 宽输入电压范围,支持全面的快充协议,内置完善的保护功能。Type-C 接口支持 Vconn 和 Emarker 功能,CC 和 DPDM 引脚耐压高于 25V。

智融 SW2303 支持软启动,输出过压保护,输出欠压保护,输入低电保护,输出过流保护,芯片过温保护和 NTC 过热保护。智融 SW2303 支持 NMOS/PMOS 功率开关,内部集成放电功能,支持 I2C 接口,功率和电压档位可灵活配置,并且支持动态功率分配。

SW2305

智融 SW2305 是一款高集成度的 Type-C/Type-A 口快充协议芯片,支持 PD、QC、FCP、高低压 SCP、 AFC、SFCP、VOOC 以及 PE 等主流快充协议,支持光耦反馈和 FB 反馈两种工作模式。

智融 SW2305 采用 QFN-16(4x4mm) 封装,集成 VBUS 和 VIN 快速放电,支持线路阻抗补偿,支持 NMOS/PMOS 通路管,集成内部 Discharge,支持 I2C 接口,支持功率和电压档位灵活配置,支持动态功率分配。

智融 SW2305 集成了 CV/CC 控制环路,Type-C 接口逻辑,快充协议控制器,以及多种安全保护功能。配合 ACDC 或 DCDC 以及少量的外围元器件,即可组成完整的高性能的 Type-C/Type-A 口快速充电解决方案。

SW2325

智融 SW2325 是一款兼容性非常强大的快充协议控制器,内置 40MHz 主频的 ARM M0 内核,内置车规级 64K eFlash+4K RAM。支持 3-30V 超宽输入电压范围。支持光耦反馈,FB 反馈和 I2C 反馈三种调压方式,并支持 I2C/UART 通用外设接口,支持二次开发。

智融 SW2325 集成了 Type-C 接口逻辑,USB PD PHY,VOOC/SCP PHY 以及 QC/PE/SFCP/TCN 等快充协议的检测电路,并集成光耦反馈和 FB 反馈驱动电路、NMOS 和 PMOS 驱动电路以及 CV/CC 控制环路。

智融 SW2325 支持多重保护功能,支持在线升级,支持多层嵌套加密算法,支持动态功率分配和固件加密,功能强大且全面。配合 ACDC 或 DCDC 以及少量的外围元器件,即可组成完整的高性能的 Type-C/Type-A 口快速充电解决方案。

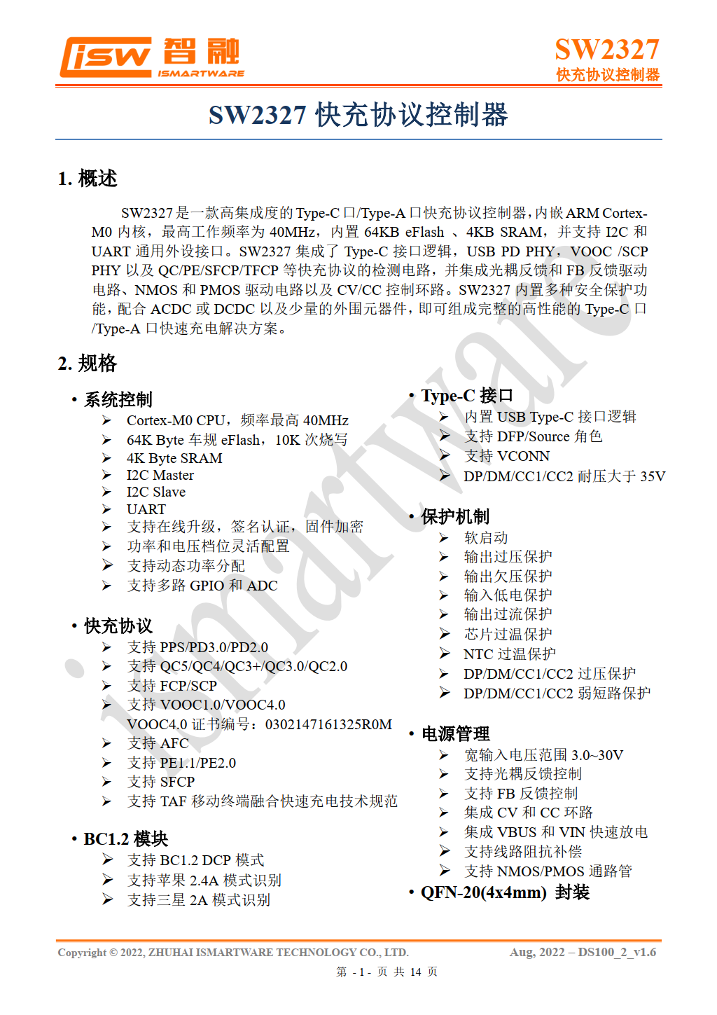
SW2327

智融 SW2327 是一款高集成度高性能的 USB-C/USB-A 口协议芯片,支持 3~30V 输入电压范围,内置 ARM Cortex- M0 内核,最高工作频率为 40MHz。内置支持 10K 次烧录的 64KB 车规级 eFlash+4KB 内存。

智融 SW2327 支持支持光耦反馈,I2C 反馈,和 FB 引脚反馈,支持充电器,移动电源和车充应用。芯片内置完善丰富的保护功能,可最大程度保证系统安全不被损坏。SW2327 可通过三个引脚配置芯片的最大输出功率和降低的输出功率,简化多口充电器功率分配设计。

车充/DCDC领域

智融科技面向车充/DCDC领域推出了16款支持 iPhone 14 系列 USB PD 的快充协议芯片产品,满足单C口、双C口、1A1C口快充设计需求。

SW3516S

智融 SW3516S 是一款高集成度的支持 PD 协议的 Type-C 口充电芯片,通过 PD3.0 认证,TID号:1583。芯片支持 6~36V 电压输入,支持线损补偿,支持温度控制。

智融 SW3516S 采用 QFN-28(4x4mm) 封装,集成了高效率同步降压变换器,CC/CV 模式,USB PD 以及 Type-C 协议控制器,内置快充指示灯驱动,适用于车充、适配器、插排等应用场景。

智融 SW3516S 支持软启动、输入过压保护、输入欠压保护、输出过流保护、输出短路保护、过温保护。外围只需少量的器件,即可组成完整的高性能 PD 协议的 Type-C 口充电解决方案。

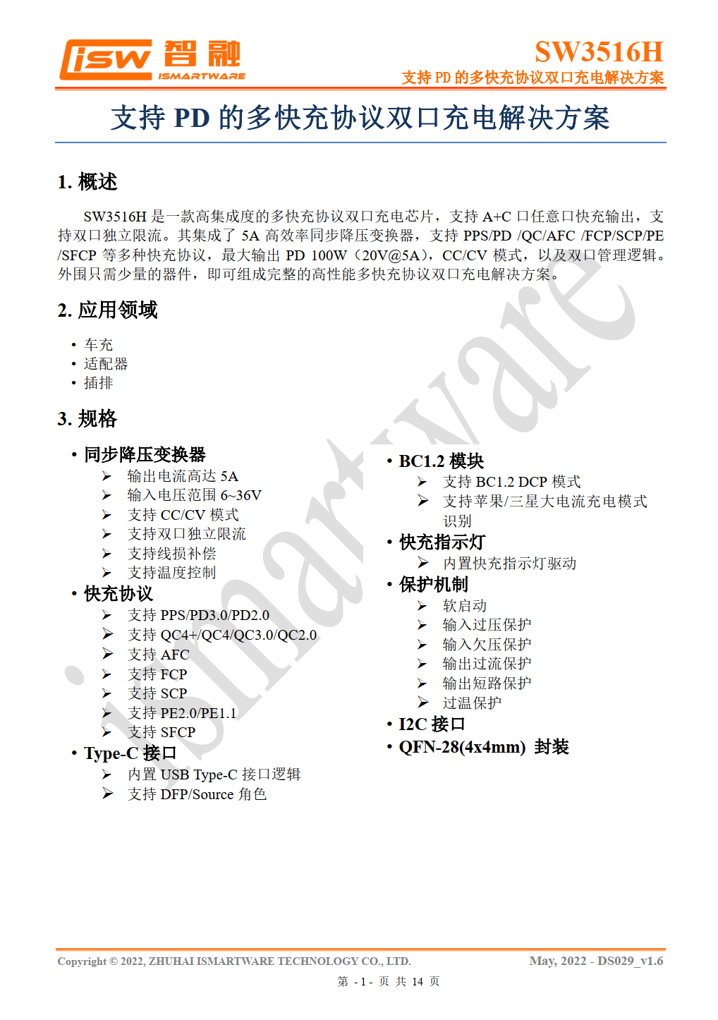
SW3516H

智融 SW3516H 是一款高集成度的多快充协议双口充电芯片,支持A+C口任意口快充输出,支持双口独立限流。芯片支持 6~36V 电压输入,支持线损补偿,支持温度控制,内置快充指示灯驱动。

智融 SW3516H 集成了5A 高效率同步降压变换器。支持 PPS/PD/QC/AFC/FCP/SCP/PE/SFCP等多种快充协议,最大输出PD 100W,CC/CV模式,以及双口管理逻辑。适用于车充、适配器、插排等应用场景。

智融 SW3516H 采用 QFN-28(4x4mm) 封装,支持软启动、输入过压保护、输入欠压保护、输出过流保护、输出短路保护、过温保护等多重保护措施。外围只需少量的器件,即可组成完整的高性能多快充协议双口充电解决方案。

SW3516P

智融 SW3516P 是一款高集成度的多快充协议双口充电芯片,支持A+C口任意口快充输出,支持双口独立限流。芯片支持 6~36V 电压输入,支持线损补偿,支持温度控制,内置快充指示灯驱动。

智融 SW3516P 集成了5A 高效率同步降压变换器。支持 PPS/PD/QC/AFC/FCP/SCP/PE/SFCP等多种快充协议,最大输出PD 100W,CC/CV模式,以及双口管理逻辑。适用于车充、适配器、插排等应用场景。

智融 SW3516P 采用 QFN-28(4x4mm) 封装,支持软启动、输入过压保护、输入欠压保护、输出过流保护、输出短路保护、过温保护等多重保护措施。外围只需少量的器件,即可组成完整的高性能多快充协议双口充电解决方案。

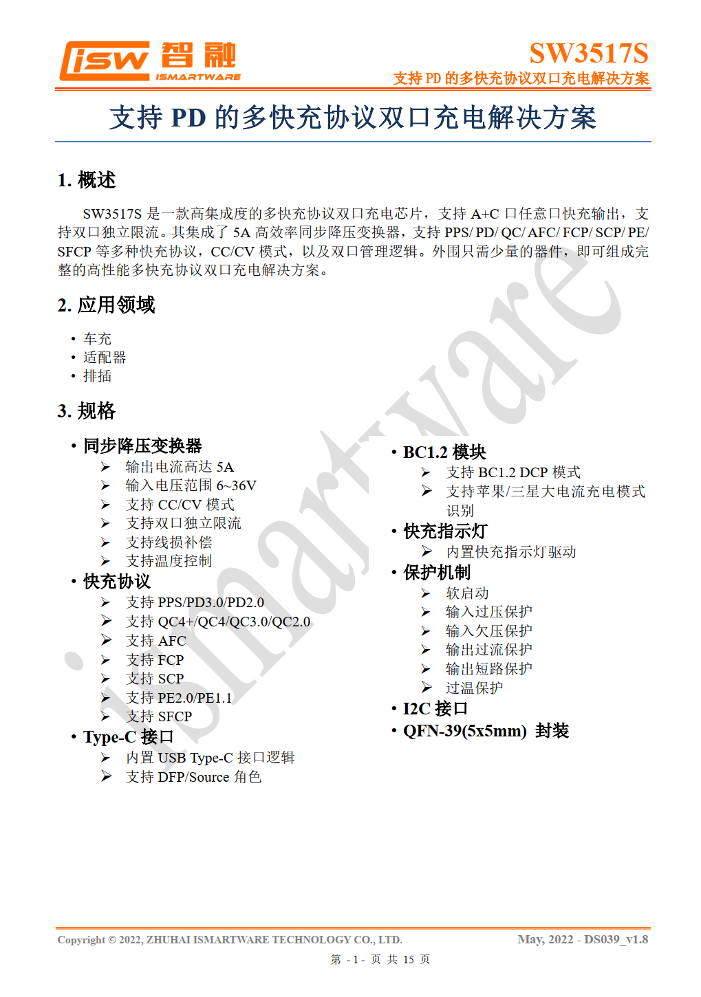
SW3517S

智融 SW3517S 是一款高集成度的多快充协议双口充电芯片,支持 A+C 口任意口快充输出,支持双口独立限流。芯片输入电压范围 6~36V,支持线损补偿,支持温度控制,内置快充指示灯驱动。

智融 SW3517S 集成了 5A 高效率同步降压变换器,支持 PPS/ PD/ QC/ AFC/ FCP/ SCP/ PE/ SFCP 等多种快充协议,CC/CV 模式,以及双口管理逻辑。外围只需少量的器件,即可组成完整的高性能多快充协议双口充电解决方案。

智融 SW3517S 采用 QFN-39(5x5mm) 封装,支持软启动、输入过压保护、输入欠压保护、输出过流保护、输出短路保护、过温保护等多重保护措施,适用于车充、适配器、插排等应用场景。

SW3518S

智融 SW3518S 是一款高集成度的多快充协议双口充电芯片,支持 A+C 口任意口快充输出,支持双口独立限流。芯片输入电压范围 6~36V,支持线损补偿,支持温度控制,内置快充指示灯驱动,适用于车充、适配器、插排等应用场景。

智融 SW3518S 集成了 5A 高效率同步降压变换器,支持 PPS/ PD/ QC/ AFC/ FCP/ SCP/ PE/ SFCP/ VOOC 等多种快充协议,最大输出 PD 100W(20V@5A),CC/CV 模式,以及双口管理逻辑。

智融 SW3518S 采用 QFN-39(5x5mm) 封装,支持软启动、输入过压保护、输入欠压保护、输出过流保护、输出短路保护、过温保护等多重保护措施。外围只需少量的器件,即可组成完整的高性能多快充协议双口充电解决方案。

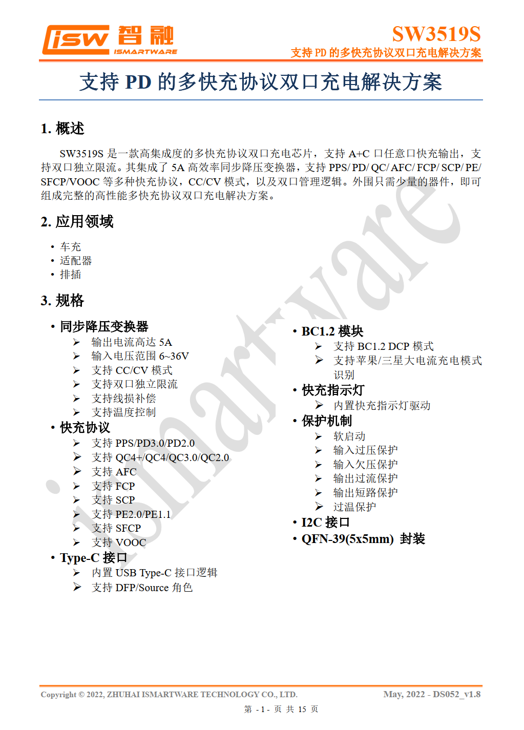
SW3519S

智融 SW3519S 是一款高集成度的多快充协议双口充电芯片,支持 A+C 口任意口快充输出,支持双口独立限流。芯片输入电压范围 6~36V,支持线损补偿,支持温度控制,内置快充指示灯驱动。

智融 SW3519S 集成了 5A 高效率同步降压变换器,支持 PPS/ PD/ QC/ AFC/ FCP/ SCP/ PE/ SFCP/VOOC 等多种快充协议,CC/CV 模式,以及双口管理逻辑。外围只需少量的器件,即可组成完整的高性能多快充协议双口充电解决方案。

智融 SW3519S 采用 QFN-39(5x5mm) 封装,支持软启动、输入过压保护、输入欠压保护、输出过流保护、输出短路保护、过温保护等多重保护措施,适用于车充、适配器、插排等应用场景。

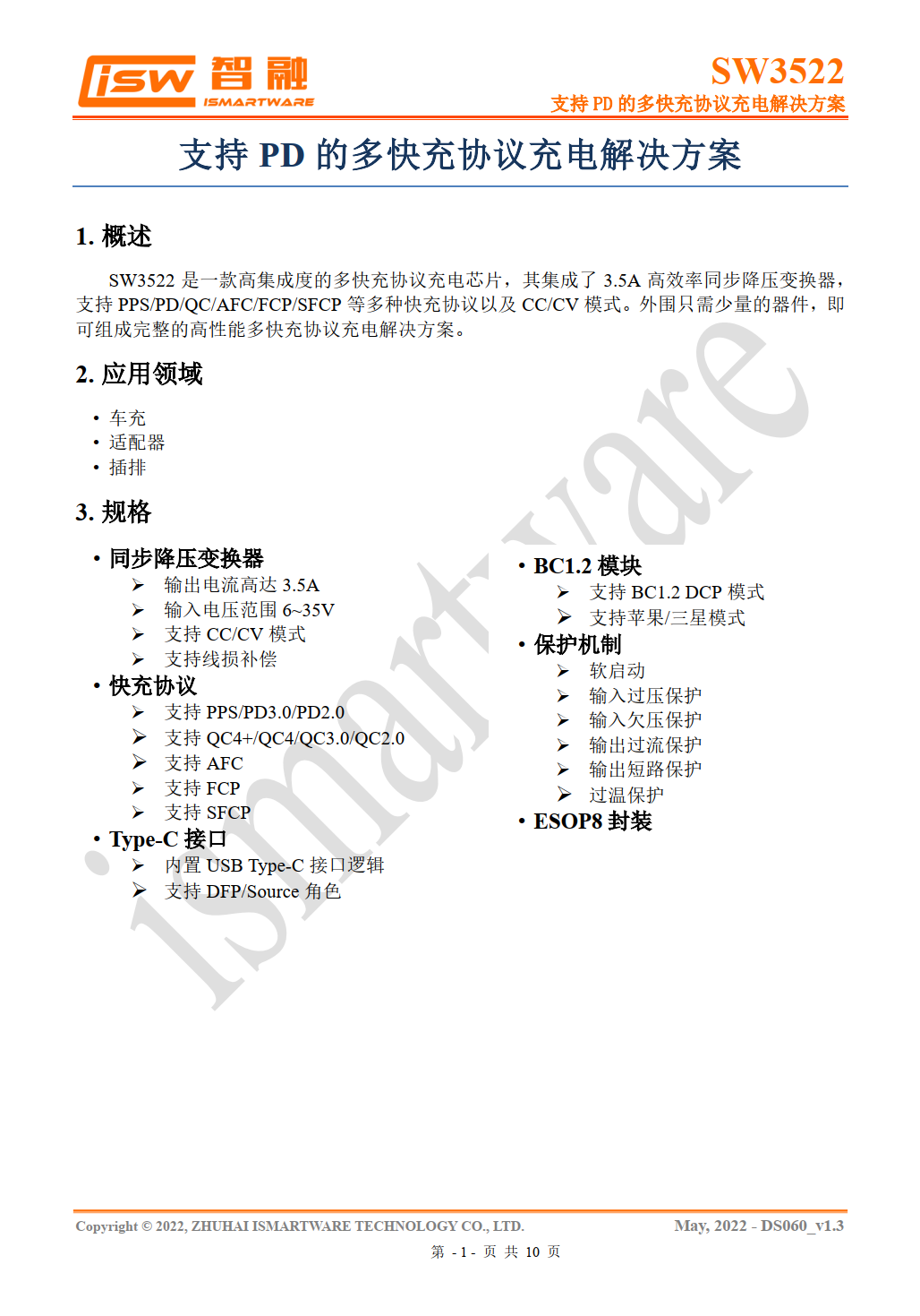
SW3522

智融 SW3522 是一款高集成度的多快充协议充电芯片,其集成了 3.5A 高效率同步降压变换器,支持 PPS、PD、QC、AFC、FCP、SFCP 等多种快充协议以及 CC/CV 模式。

智融 SW3522 采用 ESOP8 封装,输入电压范围 6~35V,支持线损补偿。外围仅需少量的器件,即可组成完整的高性能多快充协议充电解决方案。

智融 SW3522 支持软启动、输入过压保护、输入欠压保护、输出过流保护、输出短路保护、过温保护等多重保护措施,适用于车充、适配器、插排等应用场景。

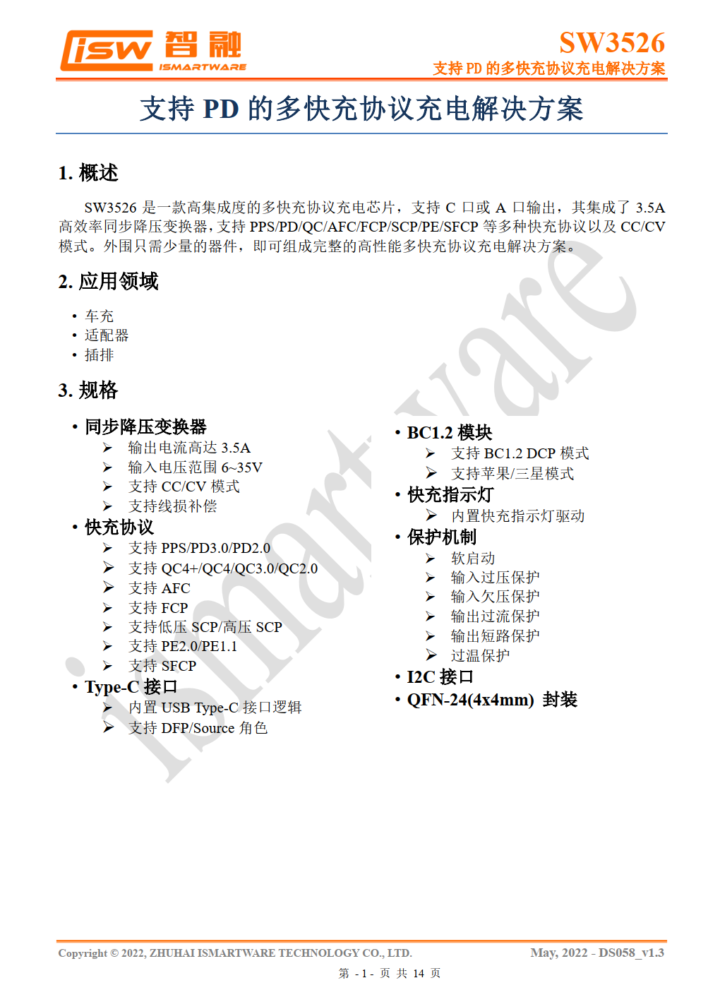
SW3526

智融 SW3526 是一款内置协议功能的高集成同步降压转换器,支持C口或A口输出,输入电压范围 6~35V,支持线损补偿,内置快充指示灯驱动。

智融 SW3526 内部集成 3.5A 高效率同步整流降压转换器,支持 PPS、PD、QC、AFC、FCP、SCP、PE、SFCP、低压直充等充电协议,支持 CC/CV 模式。适用于车充、适配器、插排等应用场景。

智融 SW3526 采用 QFN-24(4x4mm)封装,支持软启动、输入过压保护、输入欠压保护、输出过流保护、输出短路保护、过温保护、线损补偿。外围只需少量的器件,即可组成完整的高性能多快充协议充电解决方案。

SW3528

智融 SW3528 是一款高集成度的多快充协议充电芯片,支持 C 口或 A 口输出,其集成了 3.5A 高效率同步降压变换器,支持 PPS/PD/QC/AFC/FCP/SCP/PE/SFCP/VOOC 等多种快充协议以及 CC/CV 模式。

智融 SW3528 采用 QFN-24(4x4mm)封装,输入电压范围 6~35V,支持软启动、输入过压保护、输入欠压保护、输出过流保护、输出短路保护、过温保护、线损补偿。外围只需少量的器件,即可组成完整的高性能多快充协议充电解决方案。

SW3536

智融 SW3536 是一款高集成度的多快充协议双口充电芯片,支持 USB-A+USB-C 双口快充输出,支持双口独立限流。内部集成了 7A 高效率同步降压变换器,支持PPS/PD/QC/AFC/FCP/SCP/PE/SFCP/TFCP 等多种快充协议,最大支持140W输出功率。

智融 SW3536 集成 CC/CV 模式,双口管理逻辑以及双芯片动态功率分配,外围元件精简,是一颗完整的高性能多快充协议双口充电解决方案。SW3536 支持 36V 输入电压,满足 12-24V 输入车充场景,适用于快充适配器,插排以及车充应用。

智融 SW3536 采用 QFN-28(4x4mm) 封装,支持通过外部电阻设置输出功率,支持软启动、输入过压/欠压保护、输出过压/欠压保护、输出过流/短路保护、DP/DM/CC 过压/弱短路保护、芯片过温/NTC 过温保护。

SW3538

智融 SW3538 是一款高集成度的多快充协议双口充电芯片,支持A+C 口任意口快充输出,支持双口独立限流,支持温度控制,支持线损补偿。外围只需少量的器件,即可组成完整的高性能多快充协议双口充电解决方案。

智融 SW3538 集成了 7A 高效率同步降压变换器,支持 PPS/ PD/ QC/ AFC/ FCP/ SCP/ PE/ SFCP/ TFCP/ VOOC 等多种快充协议,最大支持 140W 输出功率,集成 CC/CV 模式、双口管理逻辑以及双芯片动态功率分配。

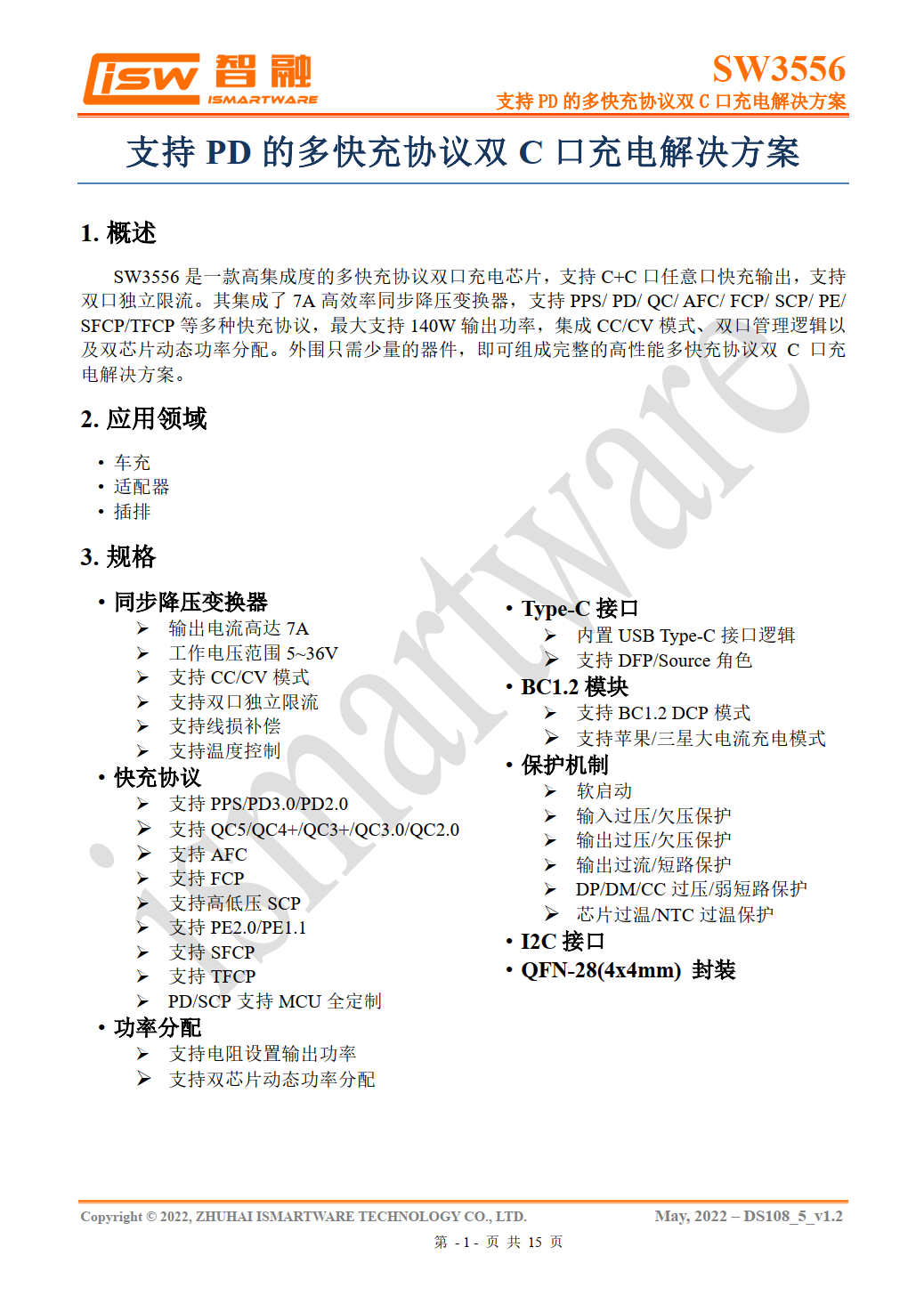
SW3556

智融 SW3556 支持双 USB-C 接口降压控制,内部集成多种快充协议,支持 7A 大电流输出,并支持双口功率盲插和独立限流。SW3556 支持驱动低压氮化镓开关管,可进一步提升降压电路效率,减小充电器的体积与散热要求。

智融 SW3556 为同步整流降压拓扑,支持40V输入,内置同步整流降压控制器,搭配使用硅 MOS 或氮化镓开关管、电感电容等简单的外围器件,即可实现 140W 大功率输出。内置的降压控制器开关频率为 125KHz,支持 PFM/PWM 模式运行以优化转换效率。

智融 SW3556 支持引脚外接电阻来配置输出功率以及动态功率分配,在开发多口快充电源产品时无需外置单片机,以此实现更精简的外围并降低成本。适用于车载充电器、多口充电器、插排等产品领域。

充电头网总结

快充协议芯片作为智融科技最为擅长的领域,智融科技正是凭借着自身的技术优势,布局了多款快充协议芯片,形成了完整的 USB PD 快充方案矩阵。这也使智融科技能够在氮化镓快充大规模普及之际,抓住机遇,借势爆发,成为了 USB PD 快充市场中的爆品。

在消费电源市场中,智融除了 USB PD 快充芯片之外,还拥有移动电源芯片、升降压芯片、协议芯片、无线充电芯片等产品。同时智融也在不断开发新品,完善产品线,为电源市场的发展注入新鲜血液。

MT41K128M16JT-107 ITK内存芯片MT41K128M16JT-125 AITK

MT41K128M16JT-107 IT:K内存芯片MT41K128M16JT-125 AIT:K

美光下一代3D NAND技术将略过48层,直接跳到64层,Q2开始量产,预计Q3中旬开始出货,除了以消费类市场移动存储、SSD应用为主,还将扩展到企业级领域,有望缓解市场缺货的市况。据悉,美光2016年底已有32GB(TLC B16A)容量64层3D NAND样品,从2017年Q2季度起逐步提高产量,同时增加42GB(MLC L1HA)和64GB(TLC B17A)容量,年底实现量产,到2018年初有望将容量提高到128GB,同时还会积极推动3D Xpoint技术在数据中心领域带来的营收价值。

因为3D NAND堆叠技术的优势,以及3D NAND TLC产出增加,使得单位Bit成本减少,美光称第一代32层3D NAND要较16nm 2D NAND成本至少减少25%,第二代64层3D NAND比32层成本至少减30%,这也是美光急于向3D切换和更高堆叠层发展的重要原因之一。随着美光3D NAND产出的增加,16nm 2D NAND产量会逐步减少,而且2D NAND制程也将终结于16nm,直接放弃2D NAND技术研发的计划。

美光NAND Flash生产基地主要分布在美国和新加坡,3D NAND主要在新加坡工厂量产,新建的Fab 10X将在2017年扩大投产规模。

1、美国爱达荷州FAB1C工厂 - NAND研发中心所在地。

2、新加坡Fab 10X - 是3D NAND专用工厂,计划在2017年量产64层3D NAND,整体产能大约10-12万片/月。

3、新加坡Fab10N - 是目前3D NAND主力出货工厂, 2016年初逐步增加32层3D NAND,2017年逐步转向64层3D NAND制造,整体产能大约13万片/月。

4、新加坡Fab 7 - 用于生产2D NAND

5、犹他IMFT Fab2 - 生产2D NAND和3D xPoint,整体产能大约7万片/月。

6、维吉尼亚MTV - 生产2D NAND,整体产能大约4万片/月。

7、大连Fab68 - 英特尔独自投资55亿美元升级设备,2016年Q3开始试产32层3D NAND,2017年预计转至64层量产。

MT41K128M16JT-125 AUT:K

MT41K128M16JT-125:K

MT41K128M16JT-125 AAT:K

MT41K128M16JT-107 IT:K

MT41K128M16JT-107G:K

MT41K128M16JT-125 AIT:K

MT41K128M16JT-107:K

MT41K128M16JT-125 IT:K

MT41K128M16JT-125 M:K

MT41K128M8DA-107 IT:J

MT41K128M8DA-107 AIT:J

MT41K128M8DA-107:J

MT41K128M16JT-125 XIT:K

MT41J64M16TW-093:J

MT41J512M8RH-093:E

MT41J512M8RH-107:E

MT41K256M8DA-107:K

MT41K512M4DA-125:K

MT41K256M8DA-125 AUT:K

MT41K256M8DA-125:K

MT41K256M8DA-107 IT:K

MT41K256M16LY-107 M:N

MT41K2G4TRF-107:E

MT41K512M16TNA-125 M:E

MT41K512M16TNA-107:E

MT41K256M8DA-125 AIT:K

MT41K256M16LY-093:N

相关问答

id125k8265芯片能过防火墙?

ID125K8265是一种低频RFID芯片,通常用于门禁卡或标签等应用。它的工作频率为125kHz,一般情况下不会受到防火墙的影响。防火墙一般是用来保护计算机和网络安全...

125k射频卡原理?

125k射频卡是一种基于低频射频技术的智能卡,工作频率为125kHz。它采用无线电频率识别技术,通过射频信号与读卡器进行通信。射频卡内部包含一个芯片和一个天线,...

125k电容是多少容量?

125k电容是指电容器的电容量为125,000皮法(pF),也可以表示为0.125微法(μF)。电容器的电容量是指在两个电极之间存储电荷的能力,通常用皮法或微法来表示。...

125k流量是多少?

1kbps=1024bps,1Mbps=1024kbps,也就是说,1Mbps带宽用下载速度来形容的话是1024/8=125KB/S,一秒钟可以下载125KB数据。通俗地说,宽带的理论下载速度等于带宽...

HJ豪爵钻豹125K发动机质量怎么样费油吗?

豪爵钻豹125K搭载一款铃木的GS发动机,随着车型的升级换代现在的豪爵钻豹125搭载一款铃木的EN发动机,这款发动机采用链条配气机构,它实际排量124ml,最大功率8.0...

ADXL345加速度计通信速率问题我用的单片机的SPI速度是125K,...

[最佳回答]ADXL345加速度计的输出数据率指的是1s内输出数据的次数.3200Hz表示1s内将ADXL345内部0x32~0x37寄存器的值输出3200次,与SPI的速率无关.ADXL345DO口...

施特劳斯125k怎么样?

125K是推动社会钢琴考级发展,与上海音乐家协会合作推出的一款全音域88键考级专用钢琴。该型琴由资深设计师集十多年与钢琴考级专业评委会交流之成果、按实用...

电阻125是多大?

125欧姆电阻是指该电阻的阻值为125欧姆。导体对电流的阻碍作用就叫该导体的电阻。不同的导体,电阻一般不同,电阻是导体本身的一种性质。导体的电阻通常用字母...

豪爵钻豹125K的发动机是豪爵的还是铃木的?

发动机号码上带五角星的是豪爵,没有就是铃木的,从发动机上也可以看到,铃木摩托发动机上打着suzuki,豪爵发动机上打着haojue,豪爵钻豹是豪爵的,发动机也是豪爵...

雅马哈摩托车天剑K125多少钱?

雅马哈天剑K125黑色和红色的都有,还有蓝色的,价格按配置不同,一般在9500-11000元之间,各地价格不同,以当地专卖店报价为准。除了标准版的天剑K之外,还有一...

 凯乐石冲锋衣  girlfriend漫画 
王经理: 180-0000-0000(微信同号)
10086@qq.com
北京海淀区西三旗街道国际大厦08A座
©2026  上海羊羽卓进出口贸易有限公司  版权所有.All Rights Reserved.  |  程序由Z-BlogPHP强力驱动
网站首页
电话咨询
微信号

QQ

在线咨询真诚为您提供专业解答服务

热线

188-0000-0000
专属服务热线

微信

二维码扫一扫微信交流
顶部