技术资料
HOME
技术资料
正文内容
364芯片 隐形的“芯片大省”:半年生产364亿块,位居第三超过浙江,上海
发布时间 : 2026-01-09
作者 : 小编
访问数量 : 23
扫码分享至微信

隐形的“芯片大省”:半年生产364亿块,位居第三超过浙江、上海

哦,看来我们今天要聊聊的是一个颇为引人注目的话题——中国的“芯片大省”。这可不是什么新鲜事儿,但最近有份报告指出,有个省份在半导体制造业的表现上相当亮眼,半年就生产了364亿块芯片,这个成绩可是把浙江和上海都甩在了身后。嗯,这事儿听起来就像是半导体产业里的一匹黑马,突然之间就冲到了赛道的前头。

话说回来,芯片产业可是现代科技的命脉之一,它的重要性怎么强调都不为过。随着5G、人工智能、物联网等新技术的飞速发展,对高性能芯片的需求就像是雨后春笋般涌现出来。嘿,在这样的背景下,谁能在这个领域占据一席之地,谁就能在未来的技术竞争中握有一张王牌。

不过,咱们得深入挖掘一下,这“芯片大省”究竟是如何做到这一点的?背后有没有什么鲜为人知的故事呢?要知道,在这个高科技领域,技术创新与产业链布局都是至关重要的因素。

没有随随便便的成功 ,每一颗小小的芯片背后,都凝聚着无数科研人员的心血与智慧。

再来看看这份报告,它不仅仅是一串数字那么简单。它反映了一个地区乃至整个国家在高科技产业方面的努力与成果。数据不会说谎 ,364亿块芯片的背后,是一个个夜以继日工作的工程师,是一次次失败后再重来的坚持,也是无数次创新思维的碰撞与融合。

当然啦,咱们也不能忽视浙江和上海这些传统强队。它们在科技领域的贡献依旧不可小觑。这就好比足球比赛中的强队,即使暂时落后,也随时可能卷土重来。竞技场上瞬息万变 ,谁又能说得准呢?

说到这儿,不禁让人想到一句话:“科技改变生活,创新引领未来 。”这句话不仅适用于个人,对于一个国家而言更是如此。在全球化的大潮中,只有不断创新,才能立于不败之地。

,我想说的是,无论哪个省份取得了这样的成就,对于我们每一个人来说,都是一件值得高兴的事情。毕竟,在这条通往未来的道路上,每一个进步都意味着我们离梦想更近了一步。团结就是力量 ,让我们一起期待更多这样令人振奋的消息吧!

重要声明:本文素材均源自网络,旨在分享信息,无意冒犯任何实体。文中提及的观点、法律、规则等,不代表作者个人立场,其真实性需读者自行判断。对于因本文内容引发的任何争议或问题,作者不承担任何法律责任。如涉侵权,请告知我们,我们将积极配合立即删除。

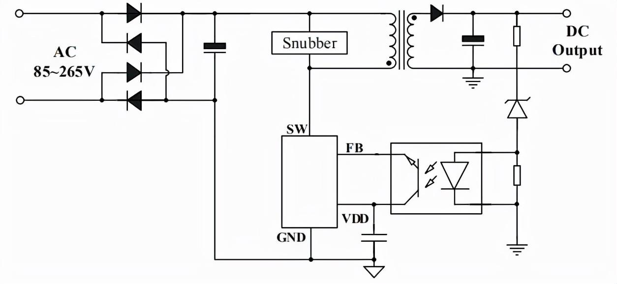
LNK364代用芯片PN8192C电磁炉微波炉芯片

PN8192C是一款高性能、外围元器件精简、低功耗的交直流转换电源,集成PFM控制器以及730V高可靠性MOSFET,可以兼容替代LNK364 ,广泛应用于家电、LED照明、工业控制等领域。

LNK364替代芯片PN8192C特征   

■ 内置730V高可靠性MOSFET  

■ 内置高压启动和自供电电路  

■ DIP7封闭式稳态输出功率5.5W@230VAC  

■ SOP7封闭式稳态输出功率5W@230VAC  

■ 无需环路补偿  

■ 适用于反激隔离架构  

■ 优异的负载调整率和工作效率  

■ 双绕组结构,无需VDD辅助供电  

■ 全面的保护功能:过流保护(OCP)、过载保护(OLP)、过温保护(OTP)。

PN8192C内置高压启动与自供电模块,实现系统快速启动、超低待机、自供电功能。该芯片提供了完整的智能化保护功能,包括过流保护,过载保护,过温保护等,并且这些保护具有自恢复模式。

PN8192C采用DIP7/SOP7两种封装,电气特性和功能与LNK364基本一致,PN8192C是可以直接兼容替换LNK364的,并具有多种保护功能,电路设计简单,外围精简,更多PN8192C代换LNK364产品手册、电气特性等应用资料请向骊微电子申请。>>

相关问答

lnk364pn是什么集成电路?

lnk364pn是什么集成电路?lnk364pn是什么集成电路?

lnk364pn用tny267代换?

InK364pn电源芯片可以用tny267电源芯片来代换。因为这两款电源芯片的参数相同、大小特性也一样。InK364pn电源芯片可以用tny267电源芯片来代换。因为这两款电...

不同等级的电脑主板有什么差别?-ZOL问答

不同等级用料和芯片组不一样,现在硬件更新快,同一个系列中,可能会有功能或扩展性方面的不同,另外由于针对的用户群不一样,各个厂家会推出不同规格的产品;不同的...

数字集成电路硕士有哪些岗位和发展方向?

集成电路是利用半导体工艺或厚膜、薄膜工艺,将晶体管、电阻、电容等电子元器件及布线互连一起,制作在同一介质基片上,然后封装在同一管壳内,成为具有特定功能...

【用1K*1位的存储芯片组成容量为16K*8的存储器供需多少片?若...

[最佳回答]16KX8=16X1K2X4,所以需要32个芯片,2个成一组,构成8位,共需16个片选,片内地址能寻址1K就可以了,所以需要10位片内地址线.16KX8=16X1K2X4,所以需要32...

我qq飞车201级,永久暴风雪364天变形销魂(已安装变形芯片)349...

4条回答:【推荐答案】永久暴风雪600,364无天变形销魂500,349天白银雷诺50O,这么点就1600。能上1万吧!机箱航嘉航嘉疾风讨论回答(4)永久暴风雪600,364无天...

【什么是FIB医学方面的】作业帮

[回答]FIB=血浆纤维蛋白原===FIB作为冠心病的危险因素,近年来受到越来越多的关注.目前认为它是凝血途径的重要环节,并通过与血小板膜上受体相结合,最终导...

NXP卷入苹果高通专利大战MFi数据线恐遭断货?

NXP已经暂停向苹果供货,成为此次苹果MFi认证lightning插头缺货事件的导火索。巧妇难为无米之炊苹果MFi供应链知情人士向充电头网爆料:“现在安富利回复交...巧...

lnk363pn用什么型号可以代替?

lnk363pn可以被代替的型号是lnk364pn。两者的电气特性相似,都是能够提供高效、低成本、高可靠性的离线开关电源解决方案的整合型开关电源芯片。它们都采用了I...

如何看待高通骁龙855完成设计定案?

爆肝16小时火速填坑完毕,“课堂笔记”可以删了。15000字长文预警!!!北京时间12月6日凌晨,经过了一天的“预热”以后,第三届骁龙技术峰会的“正片”终于开...

 保健按摩师  二十大几号召开 
王经理: 180-0000-0000(微信同号)
10086@qq.com
北京海淀区西三旗街道国际大厦08A座
©2026  上海羊羽卓进出口贸易有限公司  版权所有.All Rights Reserved.  |  程序由Z-BlogPHP强力驱动
网站首页
电话咨询
微信号

QQ

在线咨询真诚为您提供专业解答服务

热线

188-0000-0000
专属服务热线

微信

二维码扫一扫微信交流
顶部