芯片元器件
HOME
芯片元器件
正文内容
3516芯片 一线板卡大厂华硕都在用的协议芯片你还不来看看
发布时间 : 2026-04-14
作者 : 小编
访问数量 : 180
扫码分享至微信

一线板卡大厂华硕都在用的协议芯片你还不来看看

前言

华硕是目前业界公认的一线板卡大厂,经历数十年的发展旗下产品线十分丰富,目前已经完整覆盖笔电、板卡、3C配件、存储、网通、手机等数码3C产品。至今,充电头网已经累计拆解11款华硕PD适配器产品,功率段覆盖18-100W,并在其中发现12款协议芯片的身影,下文小编将为您详细介绍。

历年华硕PD充电器协议芯片应用案例

文中出现的芯片如上表所示。

将协议芯片厂商占比绘制成饼图,发现立锜和伟诠同时以29%的占比并列第一。

另将协议芯片实际应用次数绘制成条形图,发现立锜、伟诠和智融依然并联第一。

ASUS华硕100W 2C1A氮化镓充电器

华硕这款100W氮化镓充电器采用白色长条形机身设计,配备折叠插脚,便于携带和收纳,充电器具备2C1A三输出接口,单口输出时支持100W功率输出,双口同时使用时支持65+30W输出,可满足日常手机和笔记本电脑同时充电需求,十分实用。

内置协议芯片

ISmartWare智融SW3516H

内置的两路降压电路的主控芯片均采用智融SW3516H,用于进行降压控制和协议识别。智融SW3516H是一款高集成度的多快充协议双口充电芯片,支持A+C口任意口快充输出,支持双口独立限流。

相关阅读:

1、拆解报告:华硕100W 2C1A氮化镓充电器

ASUS华硕ROG 65W自带线PD快充充电器

华硕这款65W PD充电器采用国标插脚,自带2米长输出线缆,比较适合在固定场所使用,不太适合日常携带使用。充电器支持5V3A、9V3A、15V3A、20V3.25A四组电压档位,满足笔记本充电的同时还能兼顾手机充电。

内置协议芯片

Richtek立锜RT7202

充电器内置协议芯片来自立锜,型号RT7202,这颗协议芯片不仅支持USB PD3.0快充协议,还支持其他私有的快充协议。芯片内部集成MCU,支持宽范围的工作电压,同时内置自适应过压,欠压保护和可编程的过电流保护。

相关阅读:

1、拆解报告:华硕ROG 65W PD快充充电器

ASUS华硕ROG 45W PD快充充电器

华硕这款45W PD充电器采用美规插脚,自带2米长输出线缆,比较适合在固定场所使用,不适合日常携带。充电器支持5V3A、9V3A、15V3A、20V2.25A四组电压档位,能兼顾手机充电。

内置协议芯片

Richtek立锜RT7202

协议芯片采用立锜RT7202,不仅支持USB PD2.0和3.0协议,还支持其他私有的快充协议。内部集成MCU,支持宽范围工作电压,内置自适应过压,欠压保护和固件编程的过电流保护。

相关阅读:

1、拆解报告:华硕ROG 45W PD快充充电器

ASUS华硕ROG 65W PD快充充电器

ROG 65W USB PD充电器采用哑光外壳,固定国标插脚,输出具备5V3A、9V3A、12V3A、15V3A、20V3.25A五组固定电压档位,以及3.3-11V5A和3.3-21V3.25A两组PPS电压档位。不仅对手机快充具有非常好的兼容性,还能兼顾笔记本充电使用。

内置协议芯片

Weltrend伟诠WT6633P

充电器协议IC采用伟诠WT6633P,支持USB PD3.0,支持高通QC4,QC4+和QC5。通过USB-IF认证,TID1070018。

相关阅读:

1、拆解报告:华硕ROG 65W PD快充充电器

ASUS华硕ROG游戏本100W充电器

华硕这款ROG 100W PD快充充电器是专为幻系列笔电设计的,与常见的笔记本电源适配器不同,它采用了方正的外形设计,整体尺寸相较也小很多。此外支持PD3.0通用快充协议,具备5V3A、9V3A、15V3A、20V5A四组电压档位,适用于华硕笔记本与其他主流数码设备使用。

内置协议芯片

Richtek立锜未知型号芯片

丝印AF=7B的协议芯片,来自立锜,具体型号未知。

相关阅读:

1、华硕进入大功率快充市场,ROG游戏本100W充电器拆解

ASUS华硕QC5认证65W PD快充充电器

华硕这款充电器采用PC材质黑色外壳,表面磨砂。机身外壳上设计有两个非常显眼的高通QC5认证logo,很好的凸出了充电器的独特卖点。

内置协议芯片

Weltrend伟诠WT6633P

协议IC采用伟诠WT6633P,支持USB PD3.0,支持高通QC4,QC4+和QC5。通过USB-IF认证,TID1070018。同时WT6633P还通过了高通QC5认证,认证号4789627043-2,高通QC4+认证,认证号4788566324-2。

相关阅读:

1、拆解报告:华硕QC5认证65W PD快充充电器

ASUS华硕48W 3A1C快充旅行充电器

华硕这款充电器机身整体设计简洁,边角过渡圆润。这款产品的一大特点便是可组装英规和欧规插脚,使其能够在欧洲地区使用,作为一款旅行充电器来自再好不过了。

内置协议芯片

Hynetek慧能泰HUSB350

USB PD协议芯片采用慧能泰HUSB350。这是一颗高性能、高集成度的USB TypeC Power Delivery(电力传输)控制器,集成了 PD2.0、PD3.0、PPS、QC2.0/3.0、AFC、FCP、BC1.2、DCP、5V/2.4A等充电协议;适用于电源适配器、车载充电器、移动电源等应用场合;支持SOP-14L和QFN-16L两种封装形式。

相关阅读:

1、拆解报告:华硕48W 3A1C快充旅行充电器

ASUS华硕adol 65W氮化镓充电器

华硕adol推出一款氮化镓充电器,配备2C1A三个接口,两个C口单口输出性能完全一致,最大输出均为65W,支持盲插使用;另外A口最大输出30W,兼容协议全面。

内置协议芯片

ISmartWare智融SW3516H

USB-C1降压电路主控芯片采用的是智融SW3516H,用于降压控制和协议识别。

ISmartWare智融SW3510

另外1A1C电路主控芯片采用珠海智融SW3510双输出同步整流降压芯片。智融SW3510是一颗内置有USB-C口识别及多种快充功能的高集成度双口充电芯片,支持A+C口任意口快充输出,支持双口独立限流。

相关阅读:

1、华硕笔记本进入氮化镓快充市场,首款65W充电器拆解

ASUS华硕18W快充充电器

ASUS华硕这款18W快充充电器机身造型设计简约,通体黑色很有质感。充电器配有一个USB-A口,支持QC快充协议,支持5V2A或9V2A输出,可以拿来给手机进行日常充电。

内置协议芯片

Renesas瑞萨iW662

输出协议芯片采用瑞萨iW662。

相关阅读:

1、拆解报告:ASUS华硕18W快充充电器

ASUS华硕30W USB PD快充充电器

充电头网就拿到了ASUS华硕一款30W USB PD快充充电器,支持PPS快充协议,并兼容QC快充,最大30W快充输出功率则能满足手机和平板的日常充电需求。

内置协议芯片

NXP恩智浦NXP恩智浦

USB PD协议芯片采用恩智浦TEA19051BTK,可以灵活配置,支持PPS和QC4+快充协议。

相关阅读:

1、拆解报告:ASUS华硕30W USB PD快充充电器

ASUS华硕18W USB PD3.0充电器

华硕这款18W USB PD充电器的最大卖点就是整个产品都通过了USB-IF协会的认证,充电器整体的性能自然是有足够保障。

内置协议芯片

Weltrend伟诠WT6632F

USB-C输出输出控制器,Weltrend伟诠WT6632F,通过了USB PD3.0认证。

相关阅读:

1、ASUS华硕18W USB PD3.0充电器拆解

充电头网总结

通过整理文中数据,充电头网了解到,在协议芯片类型方面,华硕只有两款PD适配器内置集成降压协议IC,其他均为协议芯片。而在芯片厂商占比方面,立锜和伟诠并列第一,均为29%,第三名为智融,占比为18%。而在芯片实际应用次数方面,立锜WT6636P、立锜RT7202和智融SW3516H应用次数最多,均为2次。

文中数据来源于充电头网自购拆解数据库,仅供参考。

双口快充全协议PPS全靠这颗芯片,万魔65W氮化镓充电器深度拆解

最近omthing万魔也推出了一款65W氮化镓快充充电器,这款产品配备目前热门的2C1A三个接口,并且主流快充协议都支持,整体兼容性好。其中两个USB-C口分别支持65W和30W PD快充,USB-A口支持18W快充输出。此外USB-C1搭配另外任意一个接口输出时,还能保持45W+18W输出,满足两台设备同时快充需求。下面我们就对这款产品进行拆解,一起来看看其内部设计做工如何。

一、万魔65W氮化镓充电器外观

包装盒顶部带有挂钩方便产品展卖,正面印有omthing品牌以及充电器外观图。

盒子背面是产品6大特性描述以及相关参数信息。

充电器放置在纸盒凹槽内固定保护,凹槽边有塑料提带,方便将充电器取出。

omthing万魔这款氮化镓快充充电器采用PC阻燃材质白色机身壳,侧身表面磨砂处理,并且侧身各面之间弧面过渡,机身上下两面则是亮面设计。

输入端外壳上标注有充电器的参数信息型号:POD007输入:100-240V~50/60HZ 1.5A Max总功率输出:65W MaxUSB-C1输出:5V/3A、9V/3A、12V/3A、15V/3A、20V/3.25A(65W Max)USB-C2输出:5V/2.4A、9V/2A、12V/2A、15V/2A、20V1.5A(30W Max)USB-A输出:4.5V/5A、5V/3A、9V/2A、12V/1.5A(18W Max)USB-C1+USB-C2:45W+18WUSB-C1+USB-A:45W+18WUSB-C2+USB-A:5V3AUSB-C1+USB-C2+USB-A:45W+15W监制商:万魔声学科技有限公司生产商:东莞昱为电子科技有限公司产品已经通过了3C认证。

此外输入端配备的是可折叠国标插脚,携带方便且不易刮伤包里其它物品。

输出端配有2C1A三个接口并印有omthing品牌,USB-A口黑色胶芯,两个USB-C口绿色胶芯不露铜。

和苹果61W充电器大小比较,体积优势明显,此外接口更多功率更大。

厚度比一元硬币直径略大一点点。

产品净重约为109g。

使用ChargerLAB POWER-Z KT002检测USB-C1口的输出协议,显示支持Apple 2.4A、Samsung 5V/2A、DCP协议,以及QC2.0/3.0、QC4.0+、AFC、FCP、SCP多个快充协议。

除此之外,PDO报文显示USB-C1口还支持USB PD3.0快充标准,具备5V3A、9V3A、12V3A、15V3A、20V3.25A五组固定电压档位以及3.3-21V/3A一组PPS电压档位。

另外使用KT002检测USB-C2口的输出协议,显示同样支持Apple 2.4A、Samsung 5V/2A、DCP、QC2.0/3.0、QC4.0+、AFC、FCP、SCP等协议。

PDO报文显示USB-C2口也支持USB PD3.0快充标准,具备5V3A、9V3A、12V2.5A、15V2A、20V1.5A五组固定电压档位以及3.3-11V/3A和3.3-16V/2A两组PPS电压档位。

最后检测发现USB-A口支持Apple 2.4A、Samsung 5V/2A、DCP、QC2.0/3.0、AFC、FCP、SCP这些协议。

二、万魔65W氮化镓充电器拆解

将输入端外壳拆开,红黑AC导线和PCB板焊接处打胶绝缘,插脚使用塑料板和螺丝进行固定。

插脚端拆开一览,AC导线另一端和进行弹片焊接。

PCB板正面一览,变压器和电容等元器件打胶固定,此外高压电容和USB-C2母座之间有绝缘板隔离。

PCB板背面整个覆盖硅胶垫导热,硅胶垫上还贴有透明塑料膜。

去掉导热垫,背面上有两颗整流桥以及PI的主控芯片,初次级分界明显。

经过对充电器电路观察后发现,万魔这款氮化镓充电器采用了时下热门的开关电源定压输出,多路输出独立降压的设计架构。开关电源部分由初次级控制器控制高低压MOS输出恒定电压;USB-C1以及另外1A1C分两路独立二次降压、三口输出功率智能分配。下面从输入端开始一一了解各元器件。

PCB板侧面一览,输入端焊接有延时保险丝、两级共模电感、安规X电容、滤波电感以及三颗高压滤波电解电容这些元器件。

延时保险丝规格为3.15A 250V。

两极共模电感双线绕制,用于滤除EMI干扰。

安规X电容容量0.22μF,焊脚上套有绝缘管。

输入端两颗MB40M整流桥,用于均摊发热。

滤波电感外套热缩管。

三颗高压滤波电解电容规格均为400V 33μF。

板子另一侧焊接PWM主控芯片供电电容、变压器、输出滤波固态电容。

PWM主控芯片供电电容规格为50V 22μF。

充电器主控芯片采用PI SC1933C,该芯片内置GaN功率器件,属于PI的PowiGaN系列,也是PI推出的首款GaN电源产品。得益于氮化镓功率器件高频率低损耗的优势,能够提高充电器的功率密度,减小体积和重量,更加便于携带。

PI SC1933C无需外围元件即可提供精确的恒压/恒流/恒功率,并轻松与外接快充协议接口IC协同工作,因此适用于高效率反激式设计,内置同步整流控制器和反馈,更加节省外部元件。

充电头网拆解了解到,该芯片此前已被RAVPower 61W氮化镓USB PD充电器、ANKER 60W氮化镓双USB-C口充电器和ANKER安克4口氮化镓桌面PD快充充电器A2045采用。此外PI高集成快充芯片还被三星原装45W USB PD快充充电器、小米9手机27W原装充电器、OPPO原装65W氮化镓快充充电器、谷歌Pixel手机标配USB PD充电器等数十款产品采用,性能获得客户广泛认可。

变压器特写,顶部喷码有信息。

输出抗干扰蓝色Y电容特写,来自ISND厦门华信安电子科技有限公司。

次级同步整流MOS管采用恒泰柯半导体的HGN052N10SL,NMOS,耐压100V。

恒泰柯HGN052N10SL详细规格资料。

开关电源输出滤波固态电容特写,规格均为470μF 25V,这里作为次级侧同步整流输出滤波,二次降压的输入滤波。

输出端一览,两个USB-C母座采用小板垂直焊接,USB-A母座直接焊接在主PCB板上。

将USB-C1母座所在小板拆下,板子两面分别焊接有降压电感和滤波固态电容。

无丝印芯片信息不详,用于两路输出功率智能分配。

USB-C1输出控制芯片单独采用智融SW3516,用于降压控制和协议识别。

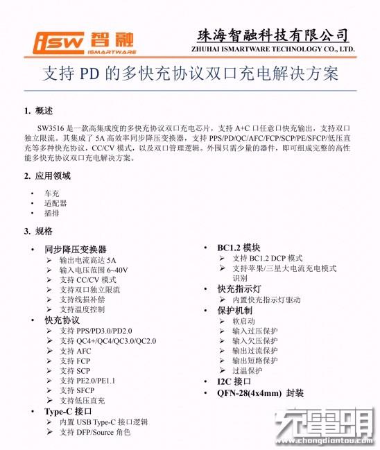
智融SW3516是一款高集成度的多快充协议双口充电芯片,支持A+C口任意口快充输出,支持双口独立限流。其集成了 5A 高效率同步降压变换器,支持 PPS、PD、QC、AFC、FCP、SCP、PE、SFCP、低压直充等多种快充协议,CC/CV 模式,以及双口管理逻辑。外围只需少量的器件,即可组成完整的高性能多快充协议双口充电解决方案。可广泛应用于USB PD双口快充车充、USB PD双口快充充电器以及USB插排等产品。

通过充电头网拆解发现,SW3516还被努比亚2C1A 65W氮化镓充电器、京东京造65W 1A1C氮化镓快速充电器、WIZ 96W USB PD快充超级充电站WIZ-PQ9901、iClever USB PD充电器、魔狐USB PD3.0 PPS快充车充采用。

SW3516外挂两颗锐骏半导体MOS,型号为RUH4040M2,NMOS,耐压40V,用于为USB-C口输出同步整流降压,外置开关管可以减小散热压力,降低温升。

Ruichips锐骏RUH4040M2详细资料。

充电头网了解到,采用锐骏MOS的产品还有毕亚兹65W 2C1A氮化镓充电器、京造63W USB PD三口快充充电器、倍思45W USB PD快充充电器( 1A1C)、倍思60W 2A1C USB PD快充充电器、爱否开物1A2C 65W PD氮化镓充电器等。

输出滤波固态电容规格为25V 330μF。

另外1A1C接口控制芯片采用智融SW3517。SW3517是一款高集成度的多快充协议双口充电芯片,支持A+C口任意口快充输出,支持双口独立限流。其集成了 5A 高效率同步降压变换器,支持 PPS、PD、QC、AFC、FCP、SCP、PE、SFCP 等多种快充协议,CC/CV模式,以及双口管理逻辑。外围只需少量的器件,即可组成完整的高性能多快充协议双口充电解决方案。

智融SW3517资料信息。

丝印68310的双NMOS,实际是真茂佳ZMD68310M MOS,耐压30V,导阻14mΩ。这里作为USB-C2和USB-A两个接口的输出VBUS开关。

真茂佳 ZMD68310M 资料信息。

三个USB母座特写,均为过孔焊接。

全部拆解完毕,来张全家福。

充电头网总结

omthing万魔65W 2C1A氮化镓快充充电器整体设计简约,机身表面磨砂抗指纹,搭配可折叠插脚携带起来很方便。三个USB口均支持QC2.0/3.0、AFC、FCP、SCP这些主流快充协议,两个USB-C口还支持5/9/12/15/20V以及PPS电压档位。兼容协议多档位齐全,支持45W+18W双口快充模式,可满足平板、笔记本和手机同时快充需求。

充电头网通过拆解了解到,万魔这款充电器整体电路采用开关电源定压输出,两路独立降压三口输出的架构。其中开关电源部分,由PI SC1933C搭配恒泰柯MOS完成同步整流恒压输出;输出部分,USB-C1以及另外1A1C两路分别采用智融SW3516和SW3517进行二次降压控制输出,并通过一颗MCU实现双路输出功率智能分配。

充电器PCB板正面多处打胶,背面贴有导热垫,并采用两颗整流桥均摊发热,产品整体稳定性以及散热性能良好;输出端设有固态电容进行二次滤波,输出纯净;采用两块协议小板设计,充分利用空间减小体积。

相关问答

3516机顶盒好用吗?

3516机顶盒非常好用,是海思推出的专门针对OTT机顶盒市场的高性价比芯片方案。在码流兼容性、在线视频播放的流畅性、图像质量以及整机性能方面保持业界最好的...

华为海思芯片有哪些-小红薯8600F8EE的回答-懂得

海思公司总部位于深圳,在北京、上海、美国硅谷和瑞典设有设计分部。海思的产品覆盖无线网络、固定网络、数字媒体等领域的芯片及解决方案,成功应用...

华为海思芯片有哪些-CVHFYjzk的回答-懂得

华为海思麒麟的芯片型号有麒麟980、麒麟970、麒麟960、麒麟950、麒麟810等。1、麒麟980:麒麟980的具体规格为4*A76+4*A55的八核心设计,而且使用了台...

3SRB3516ASEMI是整流桥?

步,技术上已经没有多大门槛。ll回复首先来介绍一下常见的贴片整流桥型号(大家可以具体参照ASEMI品牌整流桥型号大全):以贴片封装系列来划分,DBS系...

aqarah1m和h1pro区别?

小爱同学使用的语音芯片不同,aqarah1m使用的是海思Hi3516E芯片,而aqarah1pro使用的是贝尔半导体的8188FS芯片。aqarah1pro还具有更多的功能,例如集成了温...

MT3516-ASEMI可以用在3A的电源设备上吗?

[回答]TH回复对于信赖ASEMI品牌品质的客户,强元芯电子也会对客户的付出负责,将产品质量把关严格,出库发货都会打起十二分精神,尽量为客户把服务质量完善做...

帮个忙各位大佬哪里有,充电宝智能芯片是什么意思?智能充电...

[回答]源就是智能的,少了这些麻烦。现在有不少移动电源都是智能的了!程序设计,充电宝长时间没有电流输出,会自动关掉,如充电端有电器,又会开始输出充电...

荣耀GMIC大会上赵明公布了提到了即将发布的智慧屏,有哪些厉害的技术?

看完GMIC上荣耀总裁赵明的演讲,我咋觉得这对荣耀或是整个手机行业而言,更像是一碗心灵的鸡汤呢?在手机行业竞争愈来愈激烈的今天,荣耀能披荆斩棘,走到国内互...

双十一买的新品中,哪款用起来最爽?

可以说是非常的人性化了。在AI升降摄像头以及海思Hi3516DV300NPU芯片的支持下,它不仅具备了人脸识别、人像跟踪、姿势检测等AI能力,还可以实现更系统化的视频...

第二代I7处理器和第三代I5处理器哪个更好?有什么区别?-ZOL问答

硬盘容量:750GB屏显卡芯片:NVIDIAGeForceGT650M,+intelHD4000显存容量:4G...多少步7509浏览4回答最新问答在wps表格中肿么使最上面给的...

王经理: 180-0000-0000(微信同号)
10086@qq.com
北京海淀区西三旗街道国际大厦08A座
©2026  上海羊羽卓进出口贸易有限公司  版权所有.All Rights Reserved.  |  程序由Z-BlogPHP强力驱动
网站首页
电话咨询
微信号

QQ

在线咨询真诚为您提供专业解答服务

热线

188-0000-0000
专属服务热线

微信

二维码扫一扫微信交流
顶部