芯片供应商
HOME
芯片供应商
正文内容
ic芯片图 天天和IC打交道 你知道IC内部是啥结构(附图剖析开关电源IC)
发布时间 : 2026-01-24
作者 : 小编
访问数量 : 23
扫码分享至微信

天天和IC打交道 你知道IC内部是啥结构(附图剖析开关电源IC)

摘要

作为一名电源研发工程师,自然经常与各种芯片打交道,可能有的工程师对芯片的内部并不是很了解,不少同学在应用新的芯片时直接翻到Datasheet的应用页面,按照推荐设计搭建外围完事。如此一来即使应用没有问题,却也忽略了更多的技术细节,对于自身的技术成长并没有积累到更好的经验。今天以一颗DC/DC降压电源芯片LM2675为例,尽量详细讲解下一颗芯片的内部设计原理和结构,IC行业的同学随便看看就好,欢迎指教!

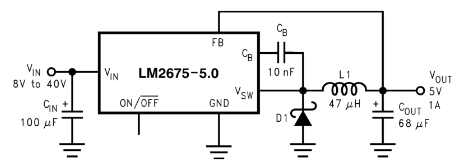
LM2675-5.0的典型应用电路

打开LM2675的DataSheet,首先看看框图

这个图包含了电源芯片的内部全部单元模块,BUCK结构我们已经很理解了,这个芯片的主要功能是实现对MOS管的驱动,并通过FB脚检测输出状态来形成环路控制PWM驱动功率MOS管,实现稳压或者恒流输出。这是一个非同步模式电源,即续流器件为外部二极管,而不是内部MOS管。

下面咱们一起来分析各个功能是怎么实现的

一、基准电压

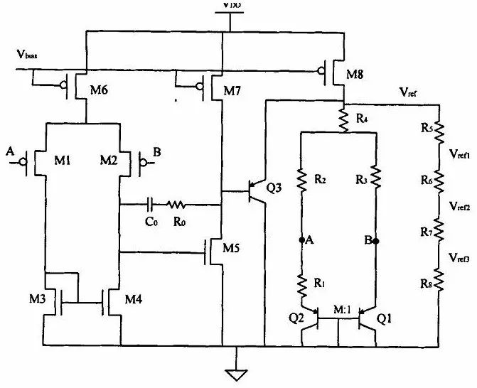
类似于板级电路设计的基准电源,芯片内部基准电压为芯片其他电路提供稳定的参考电压。这个基准电压要求高精度、稳定性好、温漂小。芯片内部的参考电压又被称为带隙基准电压,因为这个电压值和硅的带隙电压相近,因此被称为带隙基准。这个值为1.2V左右,如下图的一种结构:

这里要回到课本讲公式,PN结的电流和电压公式:

可以看出是指数关系,Is是反向饱和漏电流(即PN结因为少子漂移造成的漏电流)。这个电流和PN结的面积成正比!即Is->S。

如此就可以推导出Vbe=VT*ln(Ic/Is) !

回到上图,由运放分析VX=VY,那么就是I1*R1+Vbe1=Vbe2,这样可得:I1=△Vbe/R1,而且因为M3和M4的栅极电压相同,因此电流I1=I2,所以推导出公式:I1=I2=VT*ln(N/R1) N是Q1 Q2的PN结面积之比!

回到上图,由运放分析VX=VY,那么就是I1*R1+Vbe1=Vbe2,这样可得:I1=△Vbe/R1,而且因为M3和M4的栅极电压相同,因此电流I1=I2,所以推导出公式:I1=I2=VT*ln(N/R1) N是Q1 Q2的PN结面积之比!

这样我们最后得到基准Vref=I2*R2+Vbe2,关键点:I1是正温度系数的,而Vbe是负温度系数的,再通过N值调节一下,可是实现很好的温度补偿!得到稳定的基准电压。N一般业界按照8设计,要想实现零温度系数,根据公式推算出Vref=Vbe2+17.2*VT,所以大概在1.2V左右的,目前在低压领域可以实现小于1V的基准,而且除了温度系数还有电源纹波抑制PSRR等问题,限于水平没法深入了。最后的简图就是这样,运放的设计当然也非常讲究:

如图温度特性仿真:

二、振荡器OSC和PWM

我们知道开关电源的基本原理是利用PWM方波来驱动功率MOS管,那么自然需要产生振荡的模块,原理很简单,就是利用电容的充放电形成锯齿波和比较器来生成占空比可调的方波。

最后详细的电路设计图是这样的:

这里有个技术难点是在电流模式下的斜坡补偿,针对的是占空比大于50%时为了稳定斜坡,额外增加了补偿斜坡,我也是粗浅了解,有兴趣同学可详细学习。

三、误差放大器

误差放大器的作用是为了保证输出恒流或者恒压,对反馈电压进行采样处理。从而来调节驱动MOS管的PWM,如简图:

四、驱动电路

最后的驱动部分结构很简单,就是很大面积的MOS管,电流能力强。

五、其他模块电路

这里的其他模块电路是为了保证芯片能够正常和可靠的工作,虽然不是原理的核心,却实实在在的在芯片的设计中占据重要位置。

具体说来有几种功能:

1、启动模块

启动模块的作用自然是来启动芯片工作的,因为上电瞬间有可能所有晶体管电流为0并维持不变,这样没法工作。启动电路的作用就是相当于“点个火”,然后再关闭。如图:

上电瞬间,S3自然是打开的,然后S2打开可以打开M4 Q1等,就打开了M1 M2,右边恒流源电路正常工作,S1也打开了,就把S2给关闭了,完成启动。如果没有S1 S2 S3,瞬间所有晶体管电流为0。

2、过压保护模块OVP

很好理解,输入电压太高时,通过开关管来关断输出,避免损坏,通过比较器可以设置一个保护点。

3、过温保护模块OTP

温度保护是为了防止芯片异常高温损坏,原理比较简单,利用晶体管的温度特性然后通过比较器设置保护点来关断输出。

4、过流保护模块OCP

在譬如输出短路的情况下,通过检测输出电流来反馈控制输出管的状态,可以关断或者限流。如图的电流采样,利用晶体管的电流和面积成正比来采样,一般采样管Q2的面积会是输出管面积的千分之一,然后通过电压比较器来控制MOS管的驱动。

还有一些其他辅助模块设计。

六、恒流源和电流镜

在IC内部,如何来设置每一个晶体管的工作状态,就是通过偏置电流,恒流源电路可以说是所有电路的基石,带隙基准也是因此产生的,然后通过电流镜来为每一个功能模块提供电流,电流镜就是通过晶体管的面积来设置需要的电流大小,类似镜像。

七、小结

以上大概就是一颗DC/DC电源芯片LM2675的内部全部结构,也算是把以前的皮毛知识复习了一下。当然,这只是原理上的基本架构,具体设计时还要考虑非常多的参数特性,需要作大量的分析和仿真,而且必须要对半导体工艺参数有很深的理解,因为制造工艺决定了晶体管的很多参数和性能,一不小心出来的芯片就有缺陷甚至根本没法应用。整个芯片设计也是一个比较复杂的系统工程,要求很好的理论知识和实践经验。最后,学而时习之,不亦说乎!

‧ END

涨姿势,IC卡内部竟然长这个样子

现在很多小区使用门禁系统,电梯使用梯控系统,大多数的这些系统使用的是IC卡、ID卡。

ID卡全称为身份识别卡(Identification Card),是一种不可写入数据的感应卡,ID卡具有唯一的固定的号,如果使用ID卡作为识别卡,由于ID卡比较容易破解,会造成系统安全性的缺失,因此,现在ID卡已基本上退出市场,所以这里不再说明。

IC卡 (Integrated Circuit Card,集成电路卡),也称智能卡(Smart card)、微电路卡(Microcircuit card)、智慧卡(Intelligent card)或微芯片卡等。它是将一个微型芯片嵌入符合ISO7816标准的卡基然后做成卡片形式的智能卡。IC卡与读写器或写卡器之间的通讯方式可以是接触式,也可以是非接触式,因此接触式具有一定的安全隐患,现在也很少接触式的卡片了,市场上大部分都采用非接触式IC卡,因此本文主要非接触式IC卡。

IC卡的外形:

标准卡:85.6x54x0.80±0.04mm尺寸大小,可以胶印、丝网印刷、打印照片等;

标准卡(图片来自网络 侵必删)

异型卡:尺寸大小形状等不一,可以胶印、丝网印刷、打印照片等;

异型卡(图片来自网络 侵必删)

通信频段:IC卡使用的通信频段范围一般为小于135kHz或大于300MHz~GHz级。一般常用卡片为mifare one s50卡,该卡片一般工作在13.5MHz。

内部结构:

标准卡一般的内部结构为两层PVC料夹住感应线圈和微型芯片,微型芯片一般在一角,如下图。

标准卡内部结构(图片来自网络,侵必删)

异型卡一般使用圆形线圈,芯片固定在卡中间,再用异型卡扣进行封装,见下图:

异型卡内部结构(图片来自网络,侵必删)

正是因为IC卡的封装及使用电磁接口通信,因此IC卡具有防磁、防静电、防机械损坏和防化学破坏等能力。同时因为IC卡的通信距离很短(一般小于10cm),所以安全性高。

以上就是本篇硬件简单介绍,下一篇将介绍IC卡的软件内容。

相关问答

ic图是什么意思?

IC,即集成电路是采用半导体制作工艺,在一块较小的单晶硅片上制作上许多晶体管及电阻器、电容器等元器件,并按照多层布线或遂道布线的方法将元器件组合成完整的...

ic芯片是什么?

IC芯片是将大量的微电子元器件组成的集成电路放在一块塑基上的一块芯片。IC芯片包含晶圆芯片和封装芯片,相应IC芯片生产线由晶圆生产线和封装生产线两部分组...

IC芯片各个管脚是怎么命名的-ZOL问答

TTL芯片电源VCC,地GNDCOMS芯片电源VDD,地VCC其它引脚与实际电路有关你确定是...给你一个图样看看,红框里面的元件就是过压保护取样电路。LUGUOXIA直接拖也...

IC卡的芯片有那几种?

芯片卡分为IC芯片和ID芯片,在智能卡行业中,芯片卡的用途相对广泛,芯片卡起源于1970年的英国,发展至今芯片卡一年的销量已经达到100亿张。IC卡分类:I...芯片...

Ic电气图什么意思?

IC电气图是电流容性电流或者电容器电流。电气图主要由元件符号、连线、结点、注释四大部分组成。元件符号表示实几种常用的电路元件及其符号际电路中的元件,...

电脑主板上的“电源管理IC芯片”是个什么东东?-ZOL问答

Circuits),是在电子设备系统中担负起对电能的变换、分配、检测及其他电能管理的职责的芯片.主要负责识别CPU供电幅值,产生相应的短矩波,推动后级电路进行功率输...

ic芯片行业前景?

芯片是一种微型电子器件,又称集成电路。目前除部分国际巨头外,芯片行业已形成设计业、加工制造业、封装测试业三业分离、共同发展的局面。芯片是信息产业的基...

问一下一般IC芯片的型号辨认方法?

上面两排是不同封装的芯片,下面是整流桥,二三极管,发光二极管,最后一排是晶振,光耦,电阻,液晶显示屏上面两排是不同封装的芯片,下面是整流桥,二三极管,发光二...

IC芯片有哪些?

有许多种不同类型的IC芯片,包括但不限于下列几种:1.微处理器(Microprocessors):用于执行计算机程序的中央处理器,例如Intel的x86系列芯片以及ARM架构等。2....

电源ic芯片工作原理?

将电路制造在半导体芯片表面上从而进行运算与处理的。集成电路对于离散晶体管有两个主要优势:成本和性能。成本低是由于芯片把所有的组件通过照相平版技术,作...

 爱新觉罗启笛  黑龙江少儿频道 
王经理: 180-0000-0000(微信同号)
10086@qq.com
北京海淀区西三旗街道国际大厦08A座
©2026  上海羊羽卓进出口贸易有限公司  版权所有.All Rights Reserved.  |  程序由Z-BlogPHP强力驱动
网站首页
电话咨询
微信号

QQ

在线咨询真诚为您提供专业解答服务

热线

188-0000-0000
专属服务热线

微信

二维码扫一扫微信交流
顶部