芯片供应商
HOME
芯片供应商
正文内容
irf芯片 IRF2104全桥驱动电路
发布时间 : 2026-02-23
作者 : 小编
访问数量 : 23
扫码分享至微信

IRF2104全桥驱动电路

全桥电路在实际的项目中运用的也比较多(比如电机,半导体制冷片等),有时候全桥芯片会达不到我们的需求(比如功率特别大的时候),这时就需要我们自己来搭建一个符合我们需求的电路。 IRF2104是一款半桥驱动芯片,驱动起来也相对比较简单而且将半桥电路功率管独立出来我们可以根据自己的需要来选择合适的功率管,适应性更大。电路如下所示:由两片IRF2104,、4片IIRF3703、两个二极管和两个10UF的电容组成。

C1、C2是自举电容;

D1、D2自举二极管;

IRF3703构成H桥的4个桥臂;

全桥电路

掌握此电路的核心就是要弄懂自举电路是如何工作的下面简单介绍一下自举电路:

自举电路也叫升压电路,利用自举升压二极管,自举升压电容等电子元件,利用电容不能突变的特性使电容放电电压和电源电压叠加,从而使电压升高。

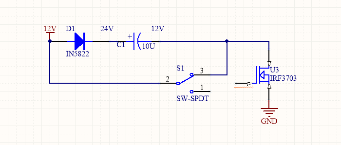
如下图所示当开关S1接3时MOS管导通此时C1负极与地相接电源通过D1、MOS管对电容进行充电当电路稳定之后电容正端电压对地为12V,负端对地电压为0V

充电电路

当如下图所示MOS管关断时,由于电容电压不能突变,电容和12V电源相接C1负端相对地为12V ,由于二极管反向截止,正端的对地电压为电容充电电压和电源电压之和24V ,电容两端的电压为12V。

放电电路

了解了自举电路之后我们再来分析这个全桥电路就简单多了

C1是自举电容,它是在Q2导通(此时Q1必定截止)期间(看作C1下端接地)由12V经D1完成充电的,等到Q2截止时C1下端就与地断开了,此时C1充有幅值等于12V的电压,就会上举使C1正端电位大于12V,因而使D1反偏而截止,这样C1上的电压充当电源就给Q1栅极提供了正向导通的偏压,使Q1导通。 C1充电的条件就是下管Q2导通如果无此条件(例如占空比变化到Q2始终处于截止状态)C1就自举不了S1就无法导通,这时就要另用独立电源来代替自举电容。

在编程控制时特别要注意的是Q1、Q4同时,Q2、Q4同时导通且不能交叉同事导通否则会烧坏MOS管,在功率大时也要注意MOS管要加散热片。

IRF2104的控制

由芯片手册提供的控制图(如下图所示)可知:当SD=1时,即允许使能IR2104芯片时, Ho的波形与IN波形相同,Lo波形与IN波形则是反相的关系。Ho是高电平时,Lo就是低电平,反之Ho是低电平时,Lo就是高电平;这样使能芯片后我们控制输入端的PWM波形的占空比就可以对负载进行相应的控制了。

爬山看日出的便携电源神器,TYLT 20800mAh 100W快充户外电源拆解

最近充电头网拿到了一款TYLT户外电源,其容量只有20800mAh,AC输出100W,此外还配有两个USB接口,整体来看既可以充手机也能充笔记本。其和常见的500多600W功率的户外电源相比,宛如一个小不点,小型便携,很适合像登山过夜看日出等短时间活动使用,夜间给照明灯和手机等设备供电。

下面充电头网就对这款小型户外电源进行详细拆解,看看用料做工如何。

一、TYLT 100W户外电源外观

包装盒正面印有TYLT品牌等,正面橱窗式设计,可以看到户外电源实体。

一侧印有20800mAh容量、100W快充、指示灯、USB口、AC插口等特性标识。

产品通过了ETL、BC、FCC、PSE和CCC认证。

户外电源和适配器使用泡棉固定保护。

包装内全部东西一览,包括户外电源、充电器、数据线、说明书和保修卡。

附带充电器采用USB-A输出接口,线缆是USB-A to Micro USB线。

充电器机身侧面印有参数信息

型号:1Q52

输入:100-240V~50/60Hz 0.5A

输出:3.6-6V3A或6.2-9V2A(QC3.0)或9.2-12V1.5A(QC3.0)

充电器通过了UL认证和VI级能效认证。

使用ChargerLAB POWER-Z KT002测得USB-A口支持QC2.0、QC3.0、PE2.0快充协议。

TYLT这款户外电源采用方块造型,机身边角圆润,上端设有灰色胶垫。此外机身横竖套有两个布带,侧边设有提手,通过这种设计对产品进行携带。

打开胶垫,机身一侧设有Micro USB输入接口。

顶部配有两个USB接口和AC插口。

胶垫上印有产品参数信息

型号:AWPB26KG-T

容量:74.88Wh/14.4V

输入:5V2A、9V2A

USB-A输出:5V2.4A(x2)

总输出:5V4A(12262mAh)

AC输出:110V/60Hz 100Wmax

AC+USB输出:100Wmax

产品通过了FCC、RoHS、BC、ETL认证。

另一侧设有LED电量指示灯,不用打开胶垫也能看见。

测得机身长度为143.7mm。

宽度为136.2mm。

厚度为46.6mm。

产品重量约为791g。

使用附带的充电器给电源充电,通过ChargerLAB POWER-Z KT002测得输入功率为9.38V 2A 19.28W。

另外使用KT002测得USB-A口仅支持Apple 2.4A协议。

另一个A口也只支持Apple 2.4A协议。

测得AC插口输出电压为113.8V。

产品使用场景一览,例如可以接照明灯提供光源。

二、TYLT 100W户外电源拆解

将机身壳打开,卡扣封装固定。

产品内部布局一览,右下角是电池组,左侧是L型PCB板,顶部还垂直放置一块PCB板,三者之间通过导线连接。

侧面固定有小风扇,来自FXDS富禧德硕电子,额定电压12V,通过了CE和RoHS认证。

电池组配有热敏电阻进行温度监控。

将电池组取出,两端贴有青稞绝缘纸,中间缠绕胶带固定,电池两两之间设有隔离板。

电池型号INR18650P,单颗规格为3.6V/2.6Ah,一共8颗。

逆变器PCB板一侧设有散热片帮助MOS管散热,和AC插口连接的导线套有绝缘管。

取下逆变器升压开关管的散热片,采用螺丝固定,导热垫绝缘。

板子背面没有焊接元件。

输入滤波电解电容来自丰宾,规格为16V 2200μF。充电头网了解到,丰宾电容还被华为、绿联、ANKER、小米、vivo、惠普等知名品牌的百余款快充产品采用。

另一颗电容也是来自丰宾,规格一样。两颗电容间还有一颗滤波电感。

电池端输入保险丝,额定电流15A。

78L05三端稳压芯片。

信号处理的MOS管。

逆变升压控制器特写,丝印MT494-A。

逆变升压MOS管采用华羿HY4004P,NMOS管,耐压40V,导阻2.5mΩ,TO-220FB-3L封装。

逆变升压变压器特写,顶部喷码有信息,用于四串锂电池升压到110V。

EL 817光耦。

两颗小电容规格为25V 47μF。

正弦波逆变器控制芯片,丝印MT494-B。

7812三端稳压芯片。

安森美IRF630B,NMOS管,耐压200V,导阻0.4Ω,TO-220封装,采用四颗用于输出调制。

另外两颗特写。

输出滤波电解电容也是来自丰宾,规格为250V 22μF。

一颗NTC浪涌抑制电阻。

顶部小板使用螺丝固定。

板子一侧垂直焊接Micro USB母座小板。

板子正面一览,中心设有一颗固态电容,电感打胶加固。

丝印SP3001的电池保护芯片。

电池均衡电路特写,采用电阻均衡方式。

南芯SC8804双向升降压控制器,用于USB-A口输出电压转换。

南芯SC8804资料信息。

充电头网拆解了解到,南芯半导体的快充方案广泛应用在充电器、无线充、车充、充电宝、储能电源等各个方面,并被立讯精密65W 1A1C氮化镓快充、华为66W超级快充车充、华为50W超级快充无线车充、紫米20号200W PD快充移动电源、小米20000mAh移动电源 50W超级闪充版、三星10000mAh 25W PD快充移动电源、公牛600W户外移动电源、安克PowerHouse II 400户外电源等知名品牌的数十款产品采用。

M3004M降压管。

输出滤波固态电容特写,也是来自丰宾,规格为10V 470μF。

两颗8205A 双NMOS管,用于电路开关控制。

微盟 ME6203A,三端稳压,为主控单片机供电。

松翰科技SN8F5708相容MCS-51指令集的八位元微控制器,并在相同的执行频率标准下,其效率最大可达原始8051的12.1倍。同时,透过先进的半导体技术拓展工作电压范围(1.8 V至5.5 V)和操作温度(-40°C至85°C),让产品得以在各种运用场合中,高速地运作。

在此款微控制器中,内建16 KB ROM、256 bytes IRAM和1 KB XRAM。在硬体乘、除法单元(MDU)的辅助下,得以大幅度地增快複杂数学运算。此外,微控制器亦具备12位元高精度ADC、2组运算放大器(OP-Amp)、2组比较器电路、3组PWM产生器、3组16位元计数器(timer)和UART、SPI、I2C的通讯界面。

板子背面焊接USB母座、电源键等。

控制USB-A口输出的MOS管。

电池保护管特写,采用QM3052M6,两颗并联对向串联。

三颗R010取样电阻并联。

按钮开关和电流取样电阻。

圣邦威 SGM84782 模拟开关。

赛微CW3005F双路自动协议芯片,用于USB-A口协议自动识别。

两颗8205A MOS管,分别用于两个USB口输出保护。

LED电量指示灯特写。

全部拆解完毕,来张全家福。

充电头网拆解总结

TYLT这款户外电源采用方块机身造型设计,边角过渡圆润,顶部设有胶垫防尘。和常见的户外电源相比,虽然性能没那么强悍,但胜在保证一般供电前提下,可以让用户轻装出行,机身外套两条布带也是为了方便用户携带而设计。

充电头网拆解了解到,这款户外电源的主控芯片采用松翰科技SN8F5708,南芯SC8804双向升降压方案实现电池组充放电。电池组设有锂电保护电路以及温度监控,8颗18650电芯采用四串二并结构,两端贴有绝缘纸,此外缠绕胶带固定。逆变升压则采用一套定制方案,使用知名品牌丰宾电容进行滤波,保证输出纯净以及使用寿命。

相关问答

f7205芯片参数?

F7205是一款高性能的音频放大器芯片,具有以下主要参数:1.输出功率:最大可达2x20W(4Ω)2.工作电压:DC10V-26V3.工作温度范围:-40℃~+85℃4.....

STV场集成电路用什么型号能代替?

STV场集成电路可用单独的场效应管代替,例如IRF640、IRF9540等,但需要用适当的驱动电路来控制它们。此外,还可使用常见的MOSFET、NPN、PNP等普通晶体管代替。但...

不要像IRF540,460之类的大功率管,集成芯片也行(贴片除外)-...

显卡影驰讨论回答(4)小功率场效应管贴片较多,例如SI2300系列。2SK系列不是贴片的,您可试一试。容易买到。常用的有4953.最大电流5A,采用sop8封装你可以考...

三极管型号有哪些,要如何选型?-设计本有问必答

以下列表数据是最常用的三极管型号:晶体管型号反压Vbe0电流Icm功率Pcm放大系数特征频率管子类型IRFU02050V15A42W**NMOS场效应IRFPG...

谁有简单一点的irf3205管的功放电路。简单一点。初学。没其它管子了?

初学者用“集成电路”做功放比较好,价格也不贵,几块钱到十几块钱,电路相对分立的简单初学者用“集成电路”做功放比较好,价格也不贵,几块钱到十几块钱,电路相...

fr9888可以用什么型号代替?

FR157FR205FR207不知道你用在什么电路,这两个都是快恢复二极管:BA157耐压400V(峰值),通态电流1A...很苛刻,不太苛刻的话可以用。如果手头有FR154的话最好...

2sk1940坏了用什么管代换?

如果2SK1940坏了,可以尝试用类似特性的替代管来代替,比如IRFP240、IRFP9240或者IRF9630。这些器件有着相似的参数和特性,可以在一定程度上替代2SK1940来完成相...

...技术优势的GaN射频功放芯片,GaN射频功放芯片制造工艺怎么样?

[回答]深圳百川泰科公司为苏州英诺迅科技股份有限公司全系列产品1级代理公司全频段VCO产品全部使用自主知识产权的变容二极管,不受国外品牌持续缺货影响,...

同志们 咨询一下!!什么是税控盘,申请税控盘需要什么手续...

产品成功的关键要素是性能方面能同时支持100个并发的服务请求,在产品成功的关键要素上采取选用高性能安全芯片策略。现有税控盘的功能全部集中在税...

海信电视故障原因查询?

无线信号输入改为有线信号输入试试,还有就是有没有连接有线,或者连接无线网络呢!1.逻辑板的故障,要看什么型号了2.试试HDMI高清会不会是这样的,还有3G...

 王茂俊  veronica mars 
王经理: 180-0000-0000(微信同号)
10086@qq.com
北京海淀区西三旗街道国际大厦08A座
©2026  上海羊羽卓进出口贸易有限公司  版权所有.All Rights Reserved.  |  程序由Z-BlogPHP强力驱动
网站首页
电话咨询
微信号

QQ

在线咨询真诚为您提供专业解答服务

热线

188-0000-0000
专属服务热线

微信

二维码扫一扫微信交流
顶部