芯片元器件
HOME
芯片元器件
正文内容
ir驱动芯片 什么是 IR2104?IR2104引脚功能+工作原理+应用电路,搞定 IR2014
发布时间 : 2025-05-07
作者 : 小编
访问数量 : 222
扫码分享至微信

什么是 IR2104?IR2104引脚功能+工作原理+应用电路,搞定 IR2014

我是小七,给大家分享

电子元器件选型

电路项目 等知识,干货满满 。大家不要错过,建议收藏 ,错过就不一定找得到了,内容仅供参考,图片记得放大观看。

如果有什么错误或者不对,欢迎各位大佬指点

图片来源于网络

今天是IR2104 半桥驱动器芯片, 主要是以下几个方面:

一、什么是IR2104?

IR2104 是一个半桥驱动器 ,可接受低功率输入以输出大电流驱动 ,还为大功率晶体管(如功率 MOSFET)的栅极供电 。此外,IR2104 栅极驱动器还可用作电平转换器功率放大器。

IGBT 和 MOSFET 驱动器输出通道在高端和低端基准上运行 。逻辑输入在 3.3V 逻辑上运行,并与 LSTTL 和 CMOS 输出兼容。这些技术不受专有 HVC 和闩锁的影响。因此,它允许单片结构

IR2014实物图

二、IR2104 引脚功能

IR2014 引脚功能

IR2014 引脚功能

三、IR2104 CAD 模型

1、IR2104 电路模型

IR2014 电路模型

2、IR2104封装尺寸

IR2014封装尺寸

3、IR2104 3D模型

IR2014 3D模型

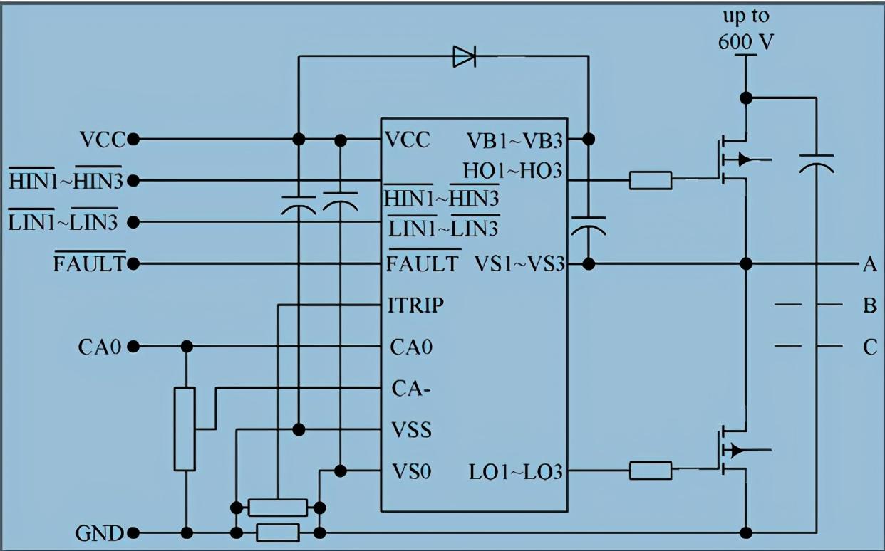
四、IR2104 工作原理

1、IR2104 栅极驱动器的工作电路图

IR2104 栅极驱动器 的工作电路图,值得注意的是,自举二极管自举电容 用于驱动模块的高端 。自举电容的值对高侧开关 有影响,电容的值对低侧开关 有影响。

IR2104 栅极驱动器的工作电路图

2、IR2104 MOSFET框图

下图显示了 IR2104 框图。

IR2104 框图

3、IR2104 驱动器 工作条件

为了避免 IR2104 驱动器 IC 损坏,需要遵守以下的限制:

TA,环境温度 :-40 至 125°C。VS,低压侧 和逻辑的 VCC 电源电压 :10 至 20V。VB,高边绝对电压 :VS+10~VS+20。浮动输出电压的高端:VS 到 VB。高端浮动偏移电压 :注 1 至 600V。逻辑输入电压 范围:0 至 VCC。低端输出电压 :为 0 至 VCC。

IR2104 驱动器 工作条件

五、IR2014 特点参数

1、IR2104 特点

具有两个通道的匹配传播延迟关闭了两个通道的输入输出到输入的高端存在同相配置在内部调整了死区时间具有防交叉传导逻辑对负瞬态电压具有耐受性其浮动通道与自举操作兼容具有欠压锁定单个 PWM 输入负载电源和负载都有螺钉端子一个输入和逻辑电源头连接器

2、IR2104 参数

栅极驱动电源范围约为 10 至 20 Vdv/dt 免疫兼容 3.3 V、5 V和 15 V平均负载电流为 10 A峰值电流为 20 AVCC 电压范围在 12V--36V DC逻辑门电压电源为 12-15V DC兼容输入信号的内容为3.3V-15V

六、IR2014 半桥驱动器

1、元器件清单

2、工作原理

下图是 IR2104 栅极驱动器 IC 和 N 通道 MOSFET 的半桥驱动器 ,IR2104 是一种高压、高速功率 MOSFET 驱动器 ,具有独立的高侧和低侧参考输出通道 。HVIC 和锁存免疫 CMOS 技术可实现坚固的单片结构。逻辑输入与标准 COMOS 或 LSTTL 输出兼容,低至 3.3V 逻辑。

栅极 IR2104 驱动器是一种功率放大器 ,它接受来自控制器 IC 的低功率输入 ,并为功率 MOSFET 等高功率晶体管的栅极产生高电流驱动输入 。本质上,栅极驱动器由电平转换器和放大器组成。

3、电路原理图

电路原理图

4、电路连接图

电路连接图

5、PCB 实物图

PCB 实物图

七、IR2104 主要应用

用于机器人用于逆变电路用于开关电源电路用于电力仪表电机驱动电路有这些组件

以上就是今天的内容,大家记得关注 ,给我点赞 哦,欢迎大家在评论区留言 ,请各位大佬多多指教

图片来源于小红书

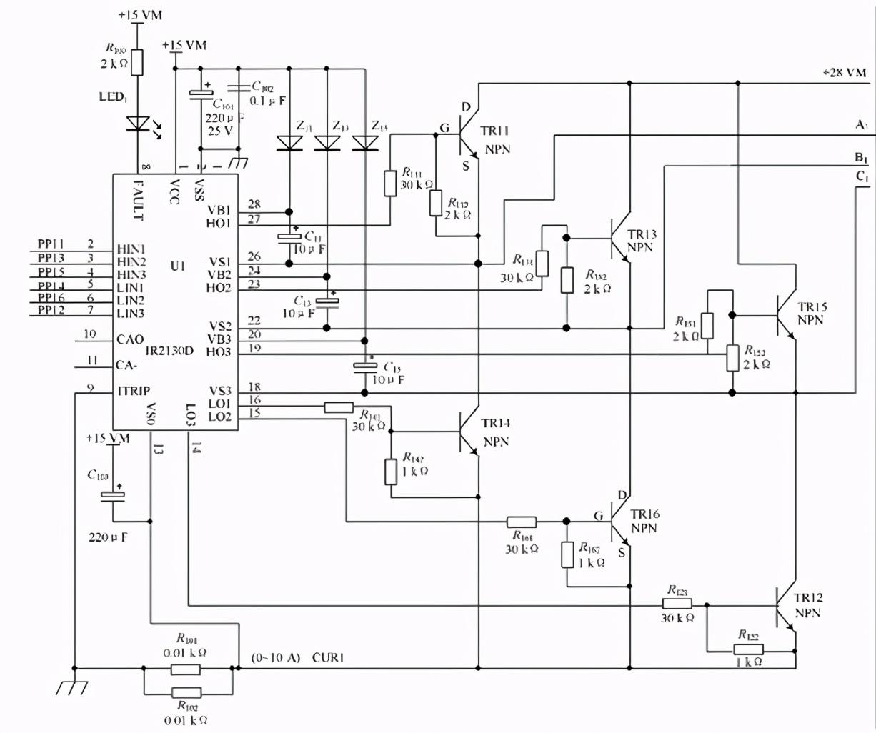
基于电机驱动芯片IR2130的直流无刷电机驱动电路设计

无刷直流电机功率驱动电路

无刷直流电动机一般由电子换相电路、转子位置检测电路和电动机本体三个部分组成,电子换相电路一般由控制部分和驱动部分组成,而对转子位置的检测一般由位置传感器完成。工作时,控制器根据位置传感器测得的电机转子位置,有序地触发驱动电路中的各个功率管进行有序换流,以驱动直流电动机转动。

电机驱动芯片IR2130

无刷直流电动机的功率驱动电路,采用以IR公司的专用驱动芯片IR2130为中心的6个N沟道的MOS管组成的三相全桥逆变电路,其输入是以功率地为地的PWM 波,送到IR2130 的输入端口,输出控制N沟道的功率驱动管MOSFET,由此驱动无刷直流电动机。采用这种驱动方式主要是,功率驱动芯片IR2130对自举技术形成悬浮的高压侧电源的运用,简化了整个驱动电路的设计,提高了系统的可靠性,而且IR2130 驱动芯片内置死区电路,并集成了过流保护和欠压保护功能,大大降低了电路设计的复杂度,进一步提高了系统的可靠性。

IR2130 驱动芯片的特点

IR2130 是一种高电压、高速度的功率MOSFET和IGBT驱动器,工作电压为10~20 V,分别有3 独立的高端和低端输出通道。逻辑输入与CMOS或LSTTL输出兼容,最小可以达到2. 5 V 逻辑电压。外围电路中的参考地运行放大器,通过外部的电流检测电位器来提供全桥电路电流的模拟反馈值,如果超出设定或调整的参考电流值,则IR2130 驱动器的内部电流保护电路就启动关断输出通道,实现电流保护的作用。IR2130 驱动器反映高脉冲电流缓冲器的状态,传输延迟和高频放大器相匹配,浮动通道能够用来驱动N沟道功率MOSFET和IGBT,最高电压可达到600V 。

IR2130 芯片可同时控制6 个大功率管的导通和关断顺序,通过输出HO1~HO3 分别控制三相全桥驱动电路的上半桥Q1 ,Q3 ,Q5 导通关断,而IR2130 加上输出LO1~LO3 分别控制三相全桥驱动电路的下半桥Q4 ,Q6 ,Q2 导通关断,从而达到控制电机转速和正反转的目的。IR2130 芯片内部有电流比较电路,可以进行电机比较电流的设定。设定值可以作为软件保护电路的参考值,这样可以使电路能够适用于对不同功率电机的控制。IR2130 的典型电路如下图所示。

实际电路设计举例

三相全桥逆变电路选用6个功率MOSFET IRFR48Z 、一片IR2130 和一些电阻电容组成。其主要特点为:

1、驱动芯片IR2130 内置了2. 5 μs 的死区时间。防止同一桥臂的上下两个MOSFET 同时导通,使电源电压短路,电源不通过电动机。这避免了功率驱动电路在硬件系统上电瞬间IR2130 的误输出。

2、功率驱动电路采用上桥臂功率MOSFET管进行PWM 调制的方式控制。在调制过程中,自举电容只有在高端器件(上桥臂MOSFET 管) 关断时,VS 的电位被拉到功率地时自举电容才被充电。因此,同一桥臂上的下桥臂器件开通时间(上桥臂器件关断时间) 应足够长,以保证自举电容的电荷被充满,当上桥臂开通时维持上桥臂有足够的时间导通。

3、由于功率驱动电路的上桥臂三路高压侧栅极驱动电源是通过自举电容充电来获得的, 因此与IR2130 供电电源连接的二极管,其反向耐压必须大于被驱动的功率MOSFET管工作的峰值母线电压。为了防止自举电容两端的放电,二极管要选用高频的快恢复二极管,功率驱动电路选用FR104,它的最大反向恢复时间为150ns,最大反向耐压400 V。

4、上桥臂高压侧自举电容的容量取决于被驱动的功率MOSFET管开关频率、导通和关断占空比以及栅极充电电流的需要。为了防止自举电容放电后造成其两端电压低于欠压保护动作的门槛电压值,使得IR2130 关断,电容取值应较大,此功率驱动电路选择10μF 的电解电容。

5、功率驱动芯片IR2130 内部的6 个驱动MOSFET 管(IRFR48Z) ,其输出阻抗较低,导通输出电阻rDS(ON) = 0. 011 Ω ,直接驱动功率MOSFET 器件可能造成器件MOSFET 漏源极之间的振荡。这样会引起射频干扰,也有可能造成器件MOSFET 因承受过高的d v/ dt 而被击穿。因此在功率管的栅极与IR2130 的输出之间串联一个阻值为100Ω的无感电阻。栅源极间的电阻主要提供放电回路,使自举电容的电压快速放掉。

相关问答

什么软件中有类似于IR2110,IR4427等mosfet驱动芯片,multisim和protues中貌似没有,请大神指教?

驱动的确没有,用三极管搭吧,不过protues仿真元件多了太容易导致离散,就是出错,烦驱动的确没有,用三极管搭吧,不过protues仿真元件多了太容易导致离散,就是出...

专用芯片ir2118引脚功能?

IR2118是国际整流器公司生产的专用MOSFET、IGBT驱动器,最高偏置电压可达600V,输出10V~20V电压信号。为防止驱动信号输入电流太小,IR2118前级输入也采用了图腾...

tl494驱动不了ir2110是什么原因?

TL494驱动不了IR2110的可能原因是由于驱动电路设计问题或者IR2110芯片本身的问题。需要对驱动电路进行细致的分析和排查,同时对IR2110芯片进行仔细的检...

智能车电机驱动电路设计——使用IR2103半桥驱动芯片时出现的问题?

你再仔细查一下资料,我查的结果是最高允许25V,我想你可能是看错资料了。你可以想想啊,你芯片如果是5V供电,那你芯片驱动管子的话,最高的驱动电压也就是5V呗...

ir输入线是什么?

ir输入线就是红外输入线,一般带接受器,用来输出遥控器信号。Ir是红外线的意思常用说法是Ir接口全称是:infrared也就是红外线接口。同时也是国家代码...

ir2304s驱动电路原理?

驱动电路原理是将信息电子电路传来的信号按照其控制目标的要求,转换为加在电力电子器件控制端和公共端之间,可以使其开通或关断的信号。对半控型器件只需提供...

求使用IR2110驱动单个mos管的电路?

我最近也在用IR2110,做一个交流逆变电源。IR2110的高端驱动电平(6脚与5脚)相对于COM是悬浮的,必须通过开通半桥的下管给VB-VS脚所接的自举电容充电,这样7脚...

IR2110能驱动IRF530单管吗,IRF530做另一个模块的电源开关?

根据手册上的参数来说,是能很好的驱动的,但是你用它来做开关的话,建议你不要开关高电位,而是去开关GND地电位点,那样才是合理的驱动方式,另外建议你用80N80...

ir2127驱动电路原理?

IR2127是一款高速半桥驱动器芯片,其驱动电路原理是通过主导向上下两个MOSFET的进行开关,从而产生有效地交替转换。该驱动器具有多达4A的典型峰值驱动电流能力,...

佳能iR2016如何安装驱动?

安装佳能iR2016打印机的驱动其实相当简单。首先,您需要确保打印机已经正确连接至电脑,并且电源已经开启。接着,您可以从佳能官方网站下载对应的驱动程序,并...

王经理: 180-0000-0000(微信同号)
10086@qq.com
北京海淀区西三旗街道国际大厦08A座
©2026  上海羊羽卓进出口贸易有限公司  版权所有.All Rights Reserved.  |  程序由Z-BlogPHP强力驱动
网站首页
电话咨询
微信号

QQ

在线咨询真诚为您提供专业解答服务

热线

188-0000-0000
专属服务热线

微信

二维码扫一扫微信交流
顶部