电子展会
HOME
电子展会
正文内容
射灯芯片 太阳能光控LED灯芯片 太阳能地插灯IC 草坪灯庭院灯射灯芯片方案
发布时间 : 2026-03-03
作者 : 小编
访问数量 : 23
扫码分享至微信

太阳能光控LED灯芯片 太阳能地插灯IC 草坪灯庭院灯射灯芯片方案

D48F5B太阳能地插灯芯片

一. 功能说明

供电方式:DC3.7V 2200mAH电池。一路按键输入控制,两路LED输出。有光控功能,白天太阳能充电时,灯不亮。晚上不充电时灯亮。

上电不工作,短按一下按键开启L1暖光100%亮,再短按一下按键L1暖光50%+L2白光50%亮,再短按一下按键L2白光100%亮,再短按一下按键关闭LED。长按无极调光LED从100%-5%,再次长按LED从5%-100%,依次循环。有不断电记忆,记忆关闭前的亮度。

白天模式太阳能充电时按开关键,灯亮3s后灭,晚上自动亮白天定义的状态。

二. 电气参数(VDD=5.0V TA=25℃)

参数

符号

最小值

典型值

最大值

单位

条件

工作电压

VDD

2.2

3.0

5.0

V

FINST=1MHz @ I_HRC/4

工作电流

IOP

0.5

mA

静态电流

ISTB

2

uA

FLOSC=32KHz @ I_LRC/4

驱动电流低电平输出

IOL

13

mA

VOL=1.0V

驱动电流高电平输出

IOH

-11

mA

VOH=2.0V

工作温度

TA

-10

25

85

储存温度

Tstg

-25

25

125

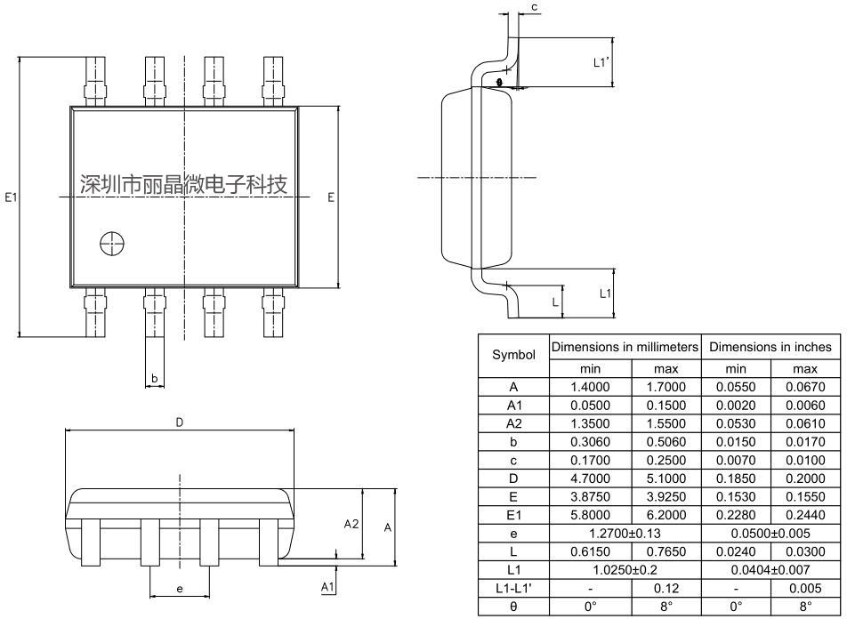
三. 封装脚位图(SOP-8)

太阳能光控LED灯芯片

管脚号

符号

功能描述

1

VDD

电源正

2

CDS

光控脚,低电平为白天模式,高电平为晚上模式

3

NC

悬空

4

KEY

触发开关

5

OUT2

白灯输出,高电平有效

6

OUT1

暖灯输出,高电平有效

7

NC

悬空

8

GND

电源负

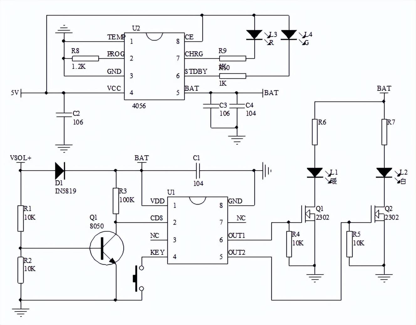
四. 电路图参考

太阳能地插灯IC

五. 封装尺寸图(SOP-8)

草坪灯庭院灯射灯芯片方案

六. 版本说明

版本

日期

描述

691B72

2022/1/19

V01初版

D964BD

2022/1/20

V02取消3秒延时

D48F5B

2022/2/23

V03光控加0.5秒延时

草坪灯庭院灯射灯芯片方案

光是在芯片和驱动的配置上,煜朗灯具赢了

最近也不知道怎么回事,群内掀起了一股热潮—用照片晒晒自己家。

“你这个客厅好好看!”

“这个客厅有种日式风的感觉诶~”

“好喜欢这种不一样的色彩搭配起来的北欧风啊!!”

不过羡慕归羡慕,朋友肯定都很希望能住进这样的家,其实仔细看看灯具的巧搭也是不可忽略的元素之一。

在家装中,安装灯具虽然是最后一步,却也是最重要的步骤之一了,毕竟,灯光装不好,今天就是顶级设计师来了也救不了啊啊~

emmm,加入家装最丑有排名,这应该是全小区的冠军了吧...所以要想住得好,灯具要用好。

本期开团的——煜朗灯具,再一次复团啦。

作为一家灯届大佬(光款式就有8000款),煜朗灯具本次还推出了新款的筒灯和射灯。

煜朗 的筒灯和射灯组成

先和大家科普一下所谓的筒灯和射灯主要是由灯体、芯片、驱动、光学 件组成的。

灯体,又称外壳 :优劣区别于材质是否散热效果好, 与市面上采用廉价的塑料外壳的灯具对比,煜朗家的灯筒全都是采用全铝制制成的 。原因是铝制灯筒不仅散热效果好,且耐用。

芯片,又称光源 :主要好坏区别在于热阻低、光通量密度高也就是灯珠密度、发光是否均匀、色彩是否一致、显色指数高和低。煜朗家的芯片采用的是美国科锐CREE原装进口 ,能够做到120lm/w。这也决定了灯光的发光均匀,光线柔和,无眩光,显色指数高,光效高。

驱动,又称电源 :用最简单的话来说就是决定了灯的有效功率、恒流精度、电源寿命,以及有无频闪。煜朗家采用的知名品牌飞利浦和莱福德 ,在使用过程中,保证了健康光源。

光学件,又称透镜或反光杯 :简单来说就是灯通过透镜和反光杯打出来的光,是否均匀,有没有光斑/杂光等等。

如何区别优劣灯具

就比如上图,同样的驱动、光源、和外壳使用不同的光学原件打出来的光斑效果。

1号出现很多杂光 光斑不均匀甚至黄光的现象,2号则显色性高,洗墙效果好。

而真正对家用并有要求的朋友们主要看的是:

①灯的防眩光效果

光线的柔和度,刺眼的灯光会对眼睛造成一定的损害。而能够决定光纤柔和度在在于:1.反光杯本身纹路设计(芯片将发出的光在反光杯里面反射折射后出光)2. 物理防眩光:通过加磨砂玻璃片或者蜂窝网达到放眩光的效果。

②洗墙效果

你也可以理解为用隐藏灯具在一定的角度把墙面全都打亮,就像女生自拍会用柔光灯打光一样,自拍出来的效果最美。可以起到整体提亮的效果。

③显色指数

决定照明质量的重要方面,显色指数越高,说明光源的显色性越好,对物体的色彩还原能力越强。

这也是为什么大部分的餐厅里佳肴在灯光的衬托下显得格外诱人?

其实,餐桌上也有“隐形滤镜”,那就是灯光。利用高显色的灯,饭菜自然会显得更美味。

如何区别优劣灯具

前面说了,作为一家灯届大佬,煜朗除了以上两种新款外,还有LED轨道灯,LED吸顶灯及各种花灯产品。

煜朗灯具成立于2009年,是一个专业从事研发生产和销售LED灯具的厂家,一直以来从事LED灯研发和生产,拥有一支经验丰富的光学设计研发团队。

与LED光源 欧司朗、西铁城、、科锐、朗明纳斯有着良好的合作关系,在灯具的配置上,煜朗采用的都是大牌高配置,这一点请大家放心。

工厂总建筑面积3000平方米

啧啧啧,这样看起来是不是很正规?人家可是灯届大佬好嘛。

除了筒灯和射灯之外,还有许多超美的灯光展示图,在拥有众多“网红款”美灯以外,价格也炒鸡亲民。 这次复团,煜朗带着所有的灯都来啦~

只有你想不到,没有他们做不到的~绝对你是在家装灯具时的一个好帮手!!~

-End-

相关问答

轨道射灯换芯片怎么换?

轨道射灯换芯片的步骤如下:首先,确认轨道射灯已经断电,并等待灯具冷却。然后,使用螺丝刀拧下轨道射灯的外壳,暴露内部的灯板和芯片。接下来,用螺丝刀小心...

怎么证明射灯芯片是什么牌子的?

是高通牌子,因为高通创立于1985年,总部设于美国加利福尼亚州圣迭戈市。射灯芯片采用DLTAP703SA系列单片机,封装型号是8引脚SOP,通过设计电路,是高通牌子,因...

射灯普瑞芯片与科瑞芯片哪个好?

科瑞芯片更好一些,科瑞是大品牌的,质量是有保障的科瑞芯片更好,因为科瑞芯片用的是石墨烯散热,其他双电极类的兰光芯片可通过电极外观来识别科锐的品牌效...

射灯芯片怎么更换?

更换射灯芯片需要专业技术,不建议非专业人员自行操作因为射灯芯片的安装位置较高,需要爬梯或使用专业工具才能够到达,并且更换时需要注意电路、电线等安全事...

射灯光源cob好吗_齐家装修问答

射灯光源cob好吗展开COB光源就是LED芯片直接贴在高反光率的镜面金属基板上的高光效集成面光源技术,此技术剔除了支架概念,无电镀、无回流焊、无贴...

4300LED射灯多少瓦?

4300LED射灯的功率因数取决于具体的产品型号和规格。一般来说,LED射灯的功率因数在5-7瓦之间,但具体数值取决于灯具的设计、制造工艺、使用的LED芯片等因素。L...

筒灯普瑞芯片怎样鉴别?

筒灯普瑞芯片可以通过查看芯片表面是否有凹凸感,或者用普瑞原厂提供的防伪标签进行识别。防伪标签上有像眼睛一样的镭射标志,透过光看有四个点组成的正方形。...

筒灯芯片是贴片好还是cob好?

贴片好,贴片筒灯是把贴片灯珠焊接在铝基板上,发光面比较大,COB光源是把LED芯片集成在一起,发光比较集中。就散热而言,贴片的筒灯相对好一些,但COB的筒灯样...

led筒灯怎么拆开内部更换芯片?

把电筒头拧下来拧下来,把那拿下来就把就能换里边儿的新片儿。把电筒头拧下来拧下来,把那拿下来就把就能换里边儿的新片儿。

什么是防线射灯?

是典型的无主灯、无定规模的现代流派照明,能营造室内照明气氛,若将一排小射灯组合起来,光线能变幻奇妙的图案。由于小射灯可自由变换角度,组合照明的效果也千...

 孔卡宣布退役  温州列车追尾 
王经理: 180-0000-0000(微信同号)
10086@qq.com
北京海淀区西三旗街道国际大厦08A座
©2026  上海羊羽卓进出口贸易有限公司  版权所有.All Rights Reserved.  |  程序由Z-BlogPHP强力驱动
网站首页
电话咨询
微信号

QQ

在线咨询真诚为您提供专业解答服务

热线

188-0000-0000
专属服务热线

微信

二维码扫一扫微信交流
顶部