芯片供应商
HOME
芯片供应商
正文内容
检波芯片 雷电微力申请一种 3D 异构自激抑制功放芯片及其自激抑制方法专利,解决功放芯片的自激
发布时间 : 2026-03-01
作者 : 小编
访问数量 : 23
扫码分享至微信

雷电微力申请一种 3D 异构自激抑制功放芯片及其自激抑制方法专利,解决功放芯片的自激

金融界 2024 年 9 月 11 日消息,天眼查知识产权信息显示,成都雷电微力科技股份有限公司申请一项名为“一种 3D 异构自激抑制功放芯片及其自激抑制方法“,公开号 CN202410826479.8,申请日期为 2024 年 6 月。

专利摘要显示,本申请的实施例提供了一种 3D 异构自激抑制功放芯片及其自激抑制方法,涉及芯片设计技术领域,所述芯片包括:射频芯片和硅基控制芯片;所述射频芯片上设置有功放电路和检波二极管,所述功放电路与所述检波二极管连接;所述硅基控制芯片上设置有电压比较器,所述检波二极管与所述电压比较器的输入端连接;所述电压比较器的输出端与所述功放电路连接。本申请的技术方案,通过在功放芯片自激时在功放晶体管栅极处增加夹断电压,解决功放芯片的自激;具有结构简单、实用性强等优点,在毫米波频段具有广泛的应用价值。

本文源自金融界

对数检波芯片

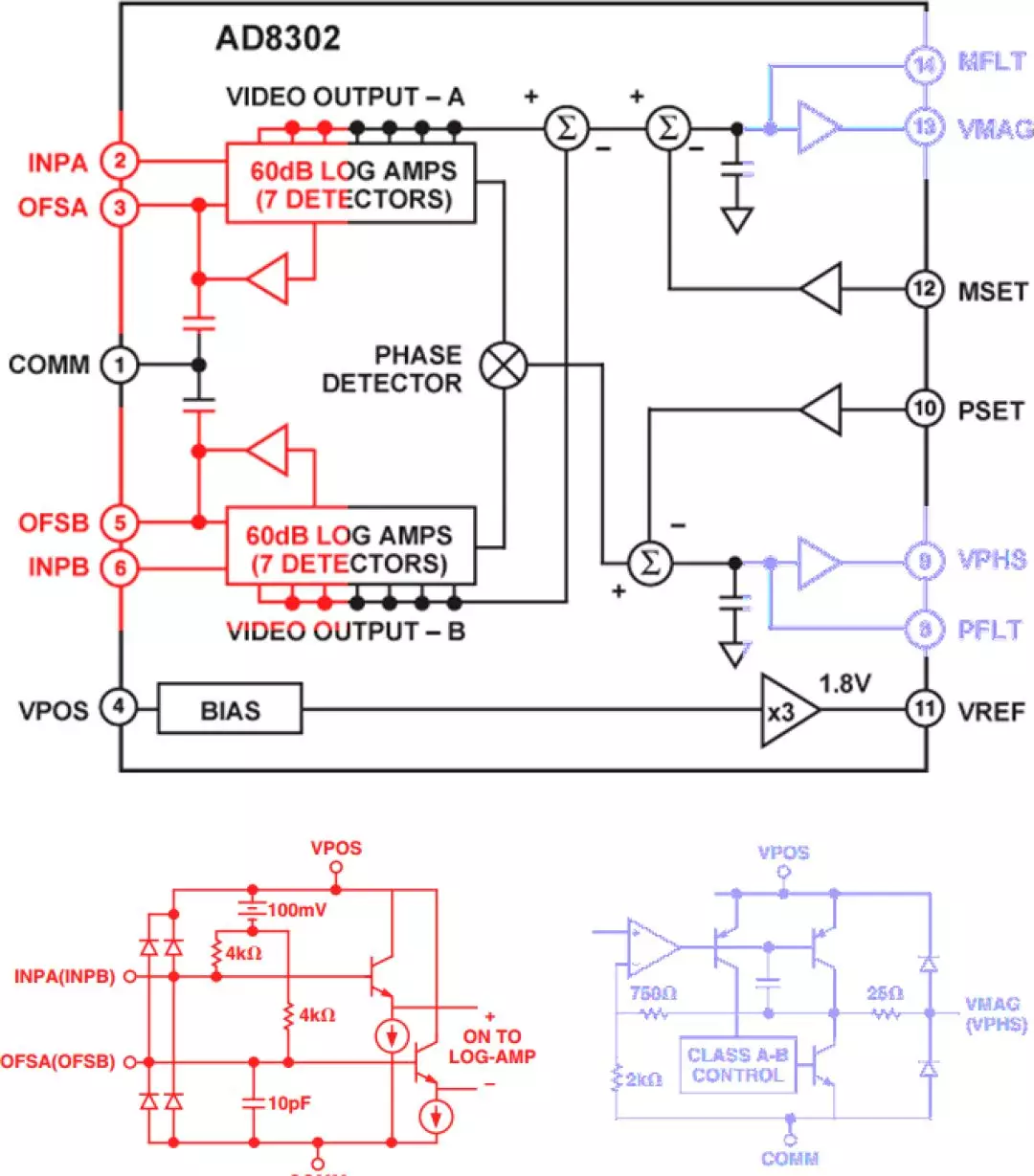
AD8302是ADI公司的用于RF/IF幅度和相位测量的单片集成电路。下面通过对实验板上的AD8302简单测试,考察AD8302用于高频信号检波的作用,特别是用于20kHz电磁导航信号的检波。

AD8302实验电路板

AD8302主要由精密匹配的两个宽带对数检波器、一个相位检波器、输出放大器组、一个偏置单元和一个输出参考电压缓冲器等部分组成,能同时测量从低频到2.7GHz频率范围内的两输入信号之间的幅度比和相位差,可应用于RF/IF功率放大器线性比的测量、RF功率的精确控制、驻波比测量及远程系统的监视和诊断等。

AD8302引脚如下图所示。根据AD8302数据手册推荐,外部只需要少量的阻容器件便可以工作了。

AD8320管脚配置

AD8302通过Vina, Vinb输入两个测量信号。通过VMAG和VPHS两个管脚输出两个信号功率之比的分贝值,以及它们之间的相位差。

Vina,Vinb相位差信号从0到1800mV,每10mV代表相位差相差一度。相位差从-180°到0°,和从0°到180°共用0~1.8V输出电压范围,因此同一输出电压会代表两个不同的相位差。随着相位差增加,输出电压斜率从正变成负。

下面的曲线表示了VPHS与相位差之间的关系。

两个信号Vina, Vinb功率分贝值之差从管脚VMAG输出,单位是每dB30mV。从0至1800mV可以表示60dB(100万倍)功率差别,从电压幅值是1000倍的差别。

如果将其中一个信号Vina或者Vinb设置为固定幅值信号,则可以通过VMAG输出测量另外一个信号的功率。

AD8302是通过测量输入信号的电压来计算在某一参考电阻下的功率。AD8302的输入阻抗在低频段大约是3k,而普通高频电路功率参考电阻往往选择50欧姆,AD8302输入阻抗远大于50欧姆,对于被测信号影响很小。

AD8302内部结构和输入输出管脚等效电路

按照AD8302数据手册建议,被测量信号的幅值应该在-60dBm(对应223uV)至0dBm(对应223mV)之间,内部对数检波电路才不会饱和。

下面简单测试一下AD8302在信号频率20kHz的情况下,对数检波的性能。

将其中一个输入信号Vinb固定在-30dBm(7.07mV),另外一个信号从1.4mV逐步增加到0.35V左右,测量AD8302的输出VMAG。验证一下VMAG输出信号与输入信号幅值之间是否呈现对数检波特性。

输入信号频率20kHz, 幅值从小变化大

下图给出了输入信号实际测量功率值取对数(黄线)和AD8302的VMAG管脚的电压信号,它们之间整体趋势相同,呈现对数关系。

由于输入信号幅值超过0dBm(0.223V),AD8302输出值比计算值偏低,呈现饱和状态。

过计算输入信号功率取对数数值与和AD8302输出结果对比

将AD8302输出信号通过取指数运算,重新转换成实际电压信号。下图显示了AD8302输出值对应的电压信号(黄线)与实际输入信号(蓝线)之间的对比。

当输入信号有效值小于0.2V的时候,AD8302输出值经过取指数运算换算成电压信号有很好的线性,当输入信号超过0.2V时,AD8302输出逐渐饱和了。

AD8302输出对应电压信号与输入信号对照

在测量信号功率时,AD8302两个输入信号之间可以没有任何关系,也可以频率不相同。VMAG输出管脚只是显示了它们各自对数检波之后的功率差别。此时在相位差输出管脚VPHS信号则不代表任何意义。

如果要通过VPHS测量它们之间的相位差时,则输入的两个信号之间频率应该相同,它们相位差才有意义。

在上述实验中,AD8302输入信号分别来自于两个频率源。虽然它们都设置为20kHz,但之间并没有严格同步。所以AD8302的相位出现变化,反映了这两个信号之间些许的频率差别。

AD8302在测量两个来自不同振荡源同频信号时相位VPHS的输出

下面使用AD8302对来自于电感检测到20kHz导航磁场高频信号进行对数检波。

电感距离地面大约10厘米。有两个电感,一个与地面垂直,一个与地面保持水平。这两个信号先后分别接入AD8302的Vina端口,来测量它的幅值和相位。

为了测量Vina端输入信号的幅度和相位,需要在AD8302的Vinb输入端口施加了一个固定参考信号,它来自于一个固定不动的电感检测信号,在测量过程中保持不变。

下图显示了垂直于地面的电感传感器,从左到右横扫20kHz电磁导线所感应出的高频信号,对应AD8302的幅值和相位输出信号。

AD8302对于垂直于地面的电感所获得感应信号测量输出

从上图可以看出,垂直地面磁场分量在电磁导线两边幅度基本上相同,而相位则出现了180°的反转。这是因为磁场磁力线在导线两侧正好上下颠倒。在导线正上方,磁力线呈现水平分布,垂直电感所得到的感应信号出现一个低谷。

下图是水平电感所检测到信号进行对数检波输出的结果。水平分量的磁场在导线上方最大,信号的相位不发生变化。

水平电感信号AD8302对数检波的输出

将上面AD8302输出的对数电压信号转换成线性电压信号,与使用数字万用表实际测量20kHz电压信号的幅值进行对比,如下面两图所示:

垂直方向电感检测信号AD8302输出值换算结果(黄线)与数字万用表测量结果(蓝线)对比

水平方向电感检测信号AD8302输出值换算结果(黄线)与数字万用表测量结果(蓝线)对比

利用AD8302对数检波特性可以对20kHz导航交流信号进行有效检波,特别是对弱信号,线性度更好,这比普通二极管检波要好。

相关问答

LA1266是什么集成?

LA1266是过去用得很多的AM和FM芯片,内部集成了信号输入、本振、混频、中放、检波(鉴频)、AGC、AFC等全部功能。这种芯片单用FM没任何问题。关键是鉴频这块...

400MHz的宽带低噪声放大器设计?

4.限幅组件:包含由PIN管组成压控的衰减电路(ALC),由HMC273组成的数控衰减电路(ATT)。5.检波组件:对模块的输出功率由MAX-4003芯片构成的检波电路检测...5...

电子管芯片和晶体管芯片哪个好?

电子管的使用寿命短,且容易发热,但功耗大晶体管的使用寿命长,且不易发热,但功耗小晶体管(transistor)是一种固体半导体器件,具有检波、整流、放大、开关...

急急急:接口芯片多少钱?

[回答]快恢复二极管(简称FRD)是一种具有开关特性好、反向恢复时间短特点的半导体二极管,主要应用于开关电源、PWM脉宽调制器、变频器等电子电路中,作为高...

想问下:无线充放电芯片多少钱?

[回答]二极管是最早诞生的半导体器件之一,早期的真空电子二极管。它是一种能够单向传导电流的电子器件,其应用非常广泛。二极管英文单词为:Diode,是一种具...

等幅电报原理?

无线电发报机的工作原理还真是比较简单。首先无线电发报机是发送莫尔斯码,电文是由点、线组成的,大家在电影中可以听到,发电报时的滴、哒、滴滴、滴滴哒的声音...

求:ICTNY278PN中文资料及外围电路?

567为通用音调译码器,当输入信号于通带内时提供饱和晶体管对地开关,电路由I与Q检波器构成,由电压控制振荡器驱动振荡器确定译码器中心频率。用外接元件独立设...

电子元器件识别方法?

晶体二极管在收音机中对无线电波进行检波,在电源变换电路中把交流电变换成为脉动直流电,在数字电路中充当无触点开关等,都是利用了它的单向导电特性。晶体二极...

rda3118e28集成块功能及电压?

数字电源去耦227Y输入4.62黑电平峰值保持电容7.828Y输出2.73IIC总线串行时钟输入3.129B-Y输出1.74IIC总线串行数据输入2.830R...

无线鼠标原理详解?

无线鼠标的工作原理:鼠标移动时光学传感器在不断的采集桌面上每一个点,将采集的点位送到主控芯片进行记忆并比较下一个点的位差,主控芯片将比较出来的位移信号...

 富力尚悦居  共享卫士 
王经理: 180-0000-0000(微信同号)
10086@qq.com
北京海淀区西三旗街道国际大厦08A座
©2026  上海羊羽卓进出口贸易有限公司  版权所有.All Rights Reserved.  |  程序由Z-BlogPHP强力驱动
网站首页
电话咨询
微信号

QQ

在线咨询真诚为您提供专业解答服务

热线

188-0000-0000
专属服务热线

微信

二维码扫一扫微信交流
顶部