技术资料
HOME
技术资料
正文内容
rs232转ttl 芯片 RS232电平和TTL电平有什么不同?如何转换?
发布时间 : 2026-02-28
作者 : 小编
访问数量 : 23
扫码分享至微信

RS232电平和TTL电平有什么不同?如何转换?

RS232是工业上常用的串口标准,无论是PLC的RS232串口模块,还是工控机的串口(COM),输出的电平都称为RS232电平。同时我们知道这些模块的内部控制单元都是单片机,其电平为TTL电平。那么TTL电平和RS232电平有什么不同?它们之间又是怎么转换的呢?今天这篇文章,我们就来谈谈这个话题。

TTL电平是TTL电路输出的电平,其中“TTL”是英文“Transistor-Transistor Logic”的缩写,中文翻译为“晶体管-晶体管逻辑”,因此TTL电路就是“晶体管-晶体管逻辑电路”。

在数字电子技术中,使用晶体管(三极管)可以构成不同的逻辑电路,常见的有“TTL与非门电路”、“TTL或非门电路”、“集电极开路与非门电路”等等。下面这张图,是TTL与非门电路的电路图:

在该电路中,当输入端全是高电平(Ua=Ub=Uc=3.6V)时,T2和T5导通,T3微导通,T4截止,输出电压Uy=0.3V;

当输入端有低电平(例如:Ua=0.3V ,Ub=Uc=3.6V)时,T2和T5截止,T3和T4导通,三极管BE结导通压降为0.7v,则Uy=5V-0.7V-0.7V=3.6V。

我们看到,TTL电路的工作电压是5V,它的输出可以是高电平(3.6V)或者低电平(0.3V)。

由于电平是一个连续变化的电压范围,为了用这种模拟量的电压来表示数字量的逻辑1和逻辑0,TTL电平规定:

对于输出电路:电压大于等于(≥)2.4V为逻辑1;电压小于等于(≤)0.4V为逻辑0;对于输入电路:电压大于等于(≥)2.0V为逻辑1;电压小于等于(≤)0.8V为逻辑0;

再来看看RS232电平。RS232是美国电子工业协会于1962年发布的串行通信接口标准,其中RS为英文“Recomend Standard”的缩写,中文翻译为“推荐标准”,232为标示号。该标准对串行通信的物理接口及逻辑电平都做了规定。

最简单的RS232通信由三条数据线组成,即TxD、RxD和GND。RS232采用负逻辑电平,即-15V~-3V代表逻辑"1",+3V~+15V代表逻辑"0"。这里的电平,是TxD线(或者RxD线)相对于GND的电压。(关于物理接口,请参考文章:工业串口通信之掀起串口的盖头)

可见,TTL电平和RS232电平,无论是在电压范围还是在极性上(RS232是负逻辑)都有很大的不同。显然,这两种电平是不能直接相连的。

为了把单片机的TTL电平转换成RS232电平,通常我们需要一个专用的转换芯片,比如TI公司的MAX3232或者ST公司的ST3232。

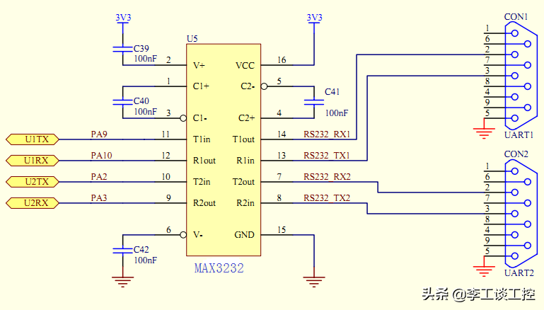
下面这张图,是MAX3232的外观与引脚图:

MAX3232一端与单片机的引脚相连,另一端与RS232的串口相连,完成了TTL电平到RS232电平的转换。其原理图如下:

好了,关于TTL电平与RS232电平的内容就先聊到这里。欢迎点击扩展链接查看更多文章。

分立元件构成的RS232转TTL电路

RS232是常用的串行通信接口标准之一,提到RS232转TTL,很多人想到的是使用max232,sp3232等集成芯片来解决,其实用分立元件也能实现该功能,下面详细介绍由分立元件构成的RS232转TTL电路。

一、知识储备

先来复习下RS232及TTL电平的标准

TTL 电平

RS232电平

电压范围

0~5V

-15~+15V

输入电压

L: <1.2V

L: +3~+15V

H: >2.0V

H: -3~-15V

输出电压

L: <0.8V

L: +3~+15V

H: >2.4V

H: -3~-15V

特点

正逻辑电平

负逻辑电平

二、电路分析

分立元件构成的RS232转TTL电路

电路如上图所示, PC_RXD、PC_TXD是232信号的输入、输出,RXD、TXD是TTL信号的输入输出。RS232闲时输出逻辑“1”,即PC_TXD 为H: -3~-15V

下面详细分析各主要元器件的作用及电路原理

1、主要元器件的作用

(1)C1、D1:构成负压充电电路;

(2)D2:钳位作用,Q2三极管9013射极击穿电压只有5V,D2将PC_232输出逻辑“1”时的电压钳位在0.7V作用,防止高压击穿Q2;

(3)C1、R4构成负压的放电电路;

2、电路原理分析

(1)PC_TXD->TXD数据发送部分

当PC_TXD输出逻辑“1”(-15V)时,Q2的基极被钳位在0.7V,Q2截止,TXD输出逻辑“1”(约5V);

当PC_TXD输出逻辑“0”(15V)时,Q2导通,TXD输出逻辑“0”(约0V);

同时通过D1给C1充电,使得C1的负极对地电压为-15V;

(2)RXD-> PC_RXD数据接收部分

当RXD接收到逻辑“1”(5V),Q1截止,PC_RXD点的电压由C1经R4提供,约为-15V,即接收到逻辑“1”;

当RXD接收到逻辑“0”(0V),Q导通截止,PC_RXD点的电压约为5V,即接收到逻辑“0”;

三、总结

该电路的巧妙之处在于利用了RS232闲时输出负电压的特点,借用闲时的负压为电容充电从而得到负压,实现了TTL输入逻辑“1”(高电平)到RS232输如为“1”(低电平,负电压)的转换。

个人分析该电路还存在一个疑点,大家可以看一下是否正确。即当TTL的RXD输入为低时,Q1导通,电源+5V通过Q1、R7会给C1反向充电 ,长期处于此状态,是否会对电容C1造成损坏,还请指教,仿真如下图示:

RXD为低时,存在一个小电流给C1反向充电

RXD为高时,该电流是否可以忽略

以上为个人理解,有不对的地方欢迎大家讨论。

相关问答

RS-232电平和TTL电平是什么?-岳小盆的回答-懂得

原发布者:hanlin3258TTL电平与RS232电平的区别工作中遇到一个关于电平选择的问题,居然给忘记RS232电平的定义了,当时无法反应上来,回来之后查找资料...

USB转串口与USB转TTL有什么区别?-PKUkwvo1的回答-懂得

串口指标准RS232串口。USB转TTL是转换出来的接口与TTL电平兼容!两种接口区别就是接口电平差异!TTL(TransistorTransistorLogic)即晶体管-晶体管...

usb转isp和转ttl和转rs232分别有啥区别?

ISP是在线编程的吧usb转ttl是usb转TTL电平的RS232,用来连接TTL电平的单片机接口usb转RS232应该是USB转标准RS232电平,用来与标准RS232电平...

rs232与ttl如何接线?

回答如下:RS232和TTL的接线方式不同,需要使用适当的转换器。如果您需要将RS232信号转换为TTL信号,可以使用RS232转TTL模块。该模块一般包括一个RS232接口和一...

CP2102芯片是usb转TTL还是RS232?输出的TXRX电平是多少?

CP2102芯片输出的是TTL电平,要想接RS232设备,是要经过电平转换的CP2102芯片输出的是TTL电平,要想接RS232设备,是要经过电平转换的

为什么要在RS-232与TTL之间加电平转换器?

RS232采用的是负逻辑,就是说负压表示1,正压为0:逻辑1=-3V~-15V逻辑0=+3~+15V而TTL是正逻辑,TTL输出高电平通常>2.4V,一般逻辑1=3.3V或者5V,视不同芯片而....

TTL串行控制跟SPI串行控制有什么区别?

TTL串口是异步的,SPI是同步,这个是区别的根本了。异步通信采用相同的帧格式,数据以相同帧格式进行传输。每一帧由起始位(0,设备准备接受信号),数据位(可...数据...

ttl电平和232电平如何理解?

TTL电平和RS-232电平是两种不同的常用的串行通信电平标准。它们之间的区别在于电平的定义和电压范围。TTL电平(TTLLevel)是最常用的数字电平标准之一,即通过...

AU6802N1这款解码芯片的串口通信是IIC总线还是SPI总线?指点一下有此芯片接口电路的分享一下,谢谢?

单片机双向I/o口很容易模拟,不需要什么特别接口电路,如都是5V供电直连I/o口即可,要隔离的话就加光藕,不隔离电平不匹配的话用3个三极管匹配即可(就像...AU680...

ttl怎么设置通信接口?

一般微处理器都带有串行接口,电平是TTL的,经过外加芯片将电平转换成RS232,就可以与其它带有RS232接口的设备进行通信。电平转换芯片有很多种,常用的有MAX232...

 1948年第5号  spiderking 
王经理: 180-0000-0000(微信同号)
10086@qq.com
北京海淀区西三旗街道国际大厦08A座
©2026  上海羊羽卓进出口贸易有限公司  版权所有.All Rights Reserved.  |  程序由Z-BlogPHP强力驱动
网站首页
电话咨询
微信号

QQ

在线咨询真诚为您提供专业解答服务

热线

188-0000-0000
专属服务热线

微信

二维码扫一扫微信交流
顶部