芯片元器件
HOME
芯片元器件
正文内容
曾京生量子芯片 「重磅科普」水灵子,真有那么灵吗?
发布时间 : 2026-03-13
作者 : 小编
访问数量 : 23
扫码分享至微信

「重磅科普」水灵子,真有那么灵吗?

一、水灵子的网络宣传

二、解剖:不锈钢水管

三、水的伪科学忽悠

四、不存在的灵子

五、公司和“发明人”背景

六、未授权的专利

七、忽悠实验揭秘

八、“非官方”证书

九、媒体曝光

十、相关处罚

十一、结语

(全文约7000字)

首发于知乎,现为更新版

近年来,一个叫“水灵子”的东东在中老年人中甚是流行,看看下面的宣传:

本文将对这一“水灵子”进行全面剖析!

看看,这一“水灵子”,究竟真有那么灵吗?

一、水灵子的网络宣传

我们来看看“水灵子”的网络宣传,厉害不厉害?

真有“一朝拥有,天下全有”的霸气!

看完这个,感觉怎么样?

这个东西,不全面推广应用,是对全人类的犯罪啊!

这个发明人,不获诺贝尔奖全家桶,简直没天理啊!

没错,这么“神奇功效”的东东多少钱?

不要9999!

不要2999!

只要1369!

还有一条龙系列产品:

看看董事长的“现身说法”:

还有配套“忽悠实验”视频,忽悠老人没商量:

还有群里的“大显神迹”:

哈哈!医院可以关门了!

在数十个“水灵子”公众号和微信群里,还有很多宣传,就不一一列举了!

那么,这个“水灵子”真有这么灵吗?

二、水灵子解剖:不锈钢水管!

这么神奇的“水灵子”究竟是什么东东?

睁大眼睛,好好看一看:

哇!不就是一个不锈钢转接头吗?成本不到十元。

外包装也暴露真相了!

材料是304不锈钢!

执行标准也是不锈钢的标准!

我们再看看水灵子杯中的所谓“水灵子能量芯片”:

拆开来看一下,底部就是这个东东:

某宝上一搜一大堆:

其实,就是一分不值的塑料片!

有意思的是,该公司曾发布了一个公告,否认具有任何医疗保健功效:

摘取一段如下:

我公司做出严正声明:

我公司所生产的水灵子仪、水灵子杯、水灵子喷雾仪不具备任何保健功能,并且也不具备治疗任何疾病的效果。水灵子仪仅为一款304不锈钢的水管接头,水灵子杯与水灵子喷雾仪也没有任何保健功效。

呵呵!

三、科普:水的伪科学忽悠

在伪科学领域,关于水的伪科学无疑是最多的,数十年来,各种“忽悠水”一直在“虚假保健品”市场上大行其道!

从数十年前的“磁化水”,到“小分子团水”、“量子水”、“能量水”、“太赫兹水”等等,层出不穷,忽悠了一代又一代中老年人!在这里,首先来对水科学问题作一点科普!

1.小分子团水的“科学原理”?

先看看“水灵子”外包装上的说明书:

哇!又是“小分子水”!

几乎所有的“忽悠水”都声称,能将水变成“小分子团水”!

大分子团水不能进入细胞,只有小分子团水才能进入细胞!

小分子团水具有诸多神奇功效:

小分子团水能在人体细胞内外窜进窜出,渗透入人体细胞,把营养提供给细胞,并且把细胞里的细菌和毒素带出细胞外,从而达到抗衰老、除便秘、治疗慢性病、增强新陈代谢等排毒功效。这是国内外的各种“忽悠水”的所谓“科学原理”!

2.“小分子团水”揭秘

这是真的吗?

我们先来看一下水的结构,这是学过高中化学的都应该知道的:

一个水分子H2O,由两个氢原子和一个氧原子通过共价键结合在一起,而水分子之间通过氢键建立相互作用。由于氢键的键合作用较弱,在高于摄氏零度时,由于分子热运动能量大于氢键能量,因此,氢键并不稳定,因此,形成了水的流动性。举个例子来说,就像在溜冰场上有很多人,相邻的人可以用手拉在一起,但是,大家转得太快,而且彼此碰撞,因此,大家拉手的时间很短,不能形成稳定的人团。

因此,从微结构来说,并不存在稳定的“团水”,无论是“大分子团水”或“小分子团水”。

3.如何产生“小分子团水”?

当然,从水分子之间的氢键相互作用来说,从统计意义而言,强度与温度和离子浓度等有关,略有差异。

通过仔细阅读这些“小分子团水”的宣传资料,其实就是利用这差异,就冒出来所谓“小分子团水”了!实际上指“氢键稳定性”较弱的液态水。通过查阅英文文献,并没有发现相关的专业认可和广泛接受的定义,也没有专业认可的检测规范。

其实,为了产生弱氢键稳定性的“小分子团水”,也就是减弱水分子之间的短暂键合的时间,最有效的办法有两个:

一个是加温,热运动使得氢键稳定性减弱;

另一个是加入离子,增加离子与水分子的键合,减少水分子之间的氢键键合。看看下面的实验结果:

因此,你要来一杯所谓的“小分子团水”,喝热水就可以了,或者你加一点微量矿物质,如盐。

这里需要指出的是,在这些“小分子团水”的所谓测试中,一直引用O17-核磁共振,其实这并非一种直接验证的手段,并没有得到科学界的认可。

2017年,《科技日报》曾就小分子团水这一概念采访过数位学界和行业内专家,得出了如下结论:

至今,对每个水分子团的分子个数仍无标准检测手段,只能通过一些手段来间接推测水分子团的大小。事实上,检测机构目前还没有统一的检测标准、检测设备和检测方法,无法证明小分子团水的功效。

4.“小分子团水”的神奇功效?

吹嘘“小分子团水”神奇功效时,都会提到这一点,比如如下宣传:

我们平时喝的水,大部分是大分子团水。新鲜的自来水及纯净水的分子团直径平均为2.6nm(纳米)。长期存放的水为6nm,大部分不能通过直径只有2nm的亲水通道进入细胞内,只能透过肠壁进入血管,被肾过滤后排出体外,小分子团水则很轻易通过。比如下面的宣传:

这完全是无稽之谈。

水分子的尺寸有多大?只有0.4nm!

水分子氢键并不稳定,水分子本身就可以穿过细胞膜(不是细胞壁,细胞壁是植物才有的)。比所谓的2nm的细胞通道,小很多!事实上,细胞膜的神奇之处,可以让更大的分子(如葡萄糖)进入!

反过来说,若是你平时喝的水不能进入细胞膜的话,你还能活一分钟吗?

至于所谓的“神奇功效”,就不值一提了!

通过全球最大英文学术数据库“Web of Science”检索“small molecule water”、"small water clusters"、“micro-clusters water”等多个关键词检索,通过筛选,并未发现相关的医学或健康类学术文章,并没有确凿研究表明,所谓的“小分子团水”对健康的影响。

5. 饮用水的管理规范

根据2015年5月24日实施的《食品安全国家标准包装饮用水》(GB19298—2014),其中明确指出:包装饮用水的名称应当真实、科学,不得以水以外的一种或若干种成分来命名包装饮用水;产品名称不得标注活化水、小分子团水、功能水、能量水以及其他不科学的内容。

根据2013年颁布的《涉及饮用水卫生安全产品标签说明书管理规范》第六条规定:涉水产品标签和说明书中不得标注下列内容:

(一)明示或暗示具有防治疾病作用的内容。

(二)虚假、夸大、使消费者误解或者欺骗性的文字、图形以及与生活饮用水无关的内容。

(三)“酸性水”、“碱性水”、“活化水”、“小分子团水”、“功能水”、“能量水”、“富氧水”等内容。

(四)法律法规及标准规范禁止标注的内容。

6. 媒体辟谣

近年来,媒体也多次为“小分子团水”这一骗局辟谣!下面就列举几条:

(1)澎湃新闻(2019年):

https://www.thepaper.cn/newsDetail_forward_4698539

(2)人民网(2019年)

https://baijiahao.baidu.com/s?id=1646149047857838544&wfr=spider&for=pc

(3)科技日报(2017年)

http://www.chinanews.com/life/2017/09-05/8322575.shtml

(4)中国网(2014年)

http://finance.china.com.cn/roll/20140213/2179511.shtml

(5)CCTV(2008年)

http://news.cctv.com/society/20080413/100491.shtml

还有很多很多。。。

7. 其他忽悠水

另外,我们再来看看其他的“忽悠水”:

【弱碱性水】

所谓弱碱性水,也是一个伪科学。若是PH值发生改变,必然发生化学反应或将碱性离子进入水中。但是,没有外来物质,这一切都不能发生。

此外,所谓弱碱性水有益健康,也是一个妥妥的伪科学。

2018年11月2日,酸碱人体理论创始人Robert O. Young被美国法院判1.05亿美元!他就当庭承认自己不是什么 微生物学家、血液病专家、医学专家 ,也没受过任何科学训练,没有行医资质,连文凭也是买来的假货!

https://baijiahao.baidu.com/s?id=1616542282990758292&wfr=spider&for=pc

【磁化水】

这是数十年的骗局,声称磁场可以让水产生小分子水团,从而有益健康。这也是一个忽悠。

【极化水】

水分子本身就是极性分子,因而才有氢键。还有什么极性水?举个例子,你是男人,还有男男人吗?

【量子水】

量子水,也是没有这种说法的。只有量子点(quantumdots,QDs)这种说法,这是指三个维度尺寸均在纳米数量级的零维材料,呈现出量子限域效应。水分子大小只有0.4nm,而且游离存在,比那些量子点还小多了。要是硬说的话,所有的水都是量子水!此外,量子水也没有任何神奇功效!

事实上,喝水的根本目的是满足机体对水的需求,不可能把水当做营养来源,也不可能有什么神奇的功效。

因此,只要是符合国家标准的水都可以安全放心地饮用,不存在“喝哪种水更健康”的问题。

四、科普:不存在的灵子!

在宣传中,是这样的:

下面回答几个问题:

问题1:有没有灵子?

答:没有灵子!没有一本科学著作,没有一篇学术论文提到灵子!人类已知的最小粒子是基本粒子——夸克!大一点,就是电子、质子、中子等。可以穿透物质的话,那是中微子!

顺便说一下,也没有量子这种粒子!量子,是指量子化!指能量、角动量等的非连续特性,以及量子效应带来的相干效应等,并不是一种粒子!

问题2:有没有能量振动波?量子能量振动场?

答:没有!

这些伪科学宣传,基本是类似的套路!能量场啦?能量波?能量振动啦?等等!

其实,这样的科学术语,根本不存在!

这些伪科学宣传中提到的振动能量,实际上是人体作为黑体辐射的电磁波,也就是红外线。根据黑体辐射原理,任何一种物体都会发射电磁波,根据维恩位移定律,其频率与温度相关:

人体温度是310K(37摄氏度),对应的红外线波长(所谓能量波)就是9.34微米,频率约为

赫兹。

换句话说,只要是与人体温度相同的物体,都可以发射这种量子能量波的!比如说一杯室温下的水,甚至一坨XXX,也能发射这种(量子)能量波!你测量一下人体的红外辐射,其频谱很宽,根本不存在所有的单一波长,也不会发生任何共振。

问题3:有没有所谓能量芯片?

答:没有!

笔者曾专文写过多篇关于量子能量芯片的科普文章,揭示出根本没有能量芯片和量子能量芯片!全是妥妥的伪科学!

具体请参考:

曾京生和量子芯片骗局揭秘

高德和能量板(能量宝):口袋里的医生?还是骗局?

五、公司和发明人背景

根据天眼查,我们可查到两家相关的公司:

青岛宇宙水灵子生态环境科技有限公司;

青岛宇宙光灵子环保设备研发有限责任公司;

这两家公司的法人均为李砚贵。根据查询持股信息,以上注册资金非实缴。

根据注册地址,通过百度地图实景搜索,未发现相关公司信息:

记者在小区门口终于找到了这家公司:

该公司的法人为李砚贵,也是所谓“水灵子”的发明人。

从上述照片上看,之前宣传的“水灵子能白发变黑”的神奇功效,好像并没有应验。

通过检索国内最全的学术数据库“中国知网”,其没有发表任何学术文章:

通过检索中国专利局(http://cpquery.sipo.gov.cn/),可以检索到1项在审专利,但是,这一专利并未授权,还处于“实质审查阶段”!

因此,所谓的“发明人”并没有任何学术研究经历。

对于专利,后面会具体分析。

六、未授权的专利

这里,先作一点关于“专利”的科普:

(1)中国专利有三类:发明专利、实用新型专利和外观设计专利。

发明专利需要一定的实质性审查,一般需要两年以上才能获得授权号;

实用新型专利一般只需要形式审查,一年左右就可以拿到授权,但基本没有太大发明价值,很多明显荒唐的也被授权,也就不奇怪了,现在业内基本不care实用新型专利;

外观专利自然没有发明意义。

(2)专利并不是有效性证明!更不是权威!

即便是获授权的发明专利,并不是代表其内容的有效性,因为专利着重点在于权利占有,没有实物或验证也可以申请,专利不是论文,不需要严谨的同行评议,并不是有效性验证!专利可不用审查具体功效,侧重审查是否与专利库中的内容有重复。因此,看到很多荒唐的专利,也就不必奇怪了!

(3)公开不等于授权,在审并不等于授权。

申请期或审查期间的专利,也会在网上公开,但并未获得授权。很多人拿申请号来吹嘘,就只能呵呵了。

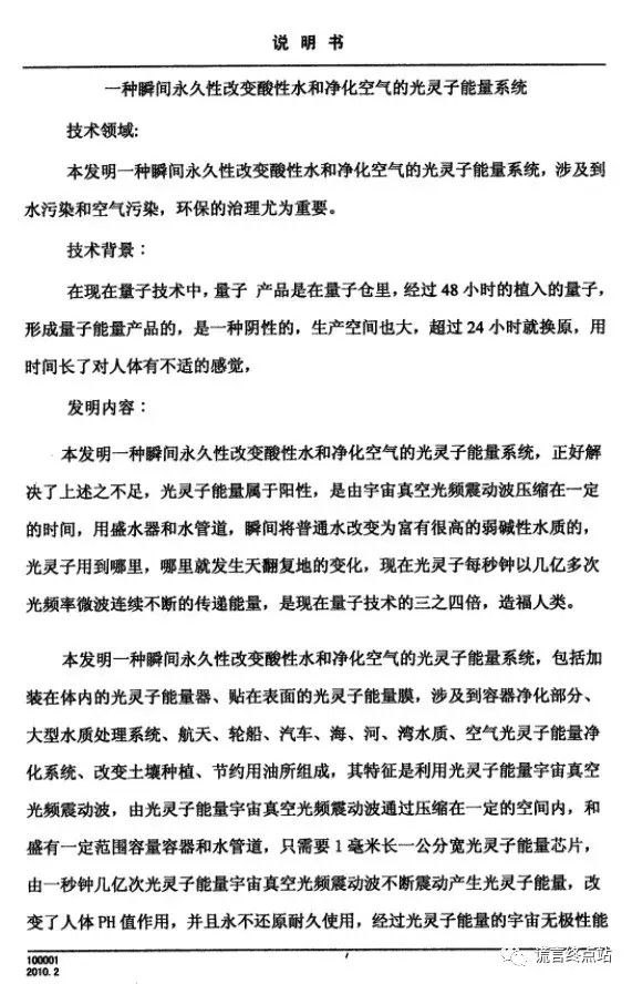
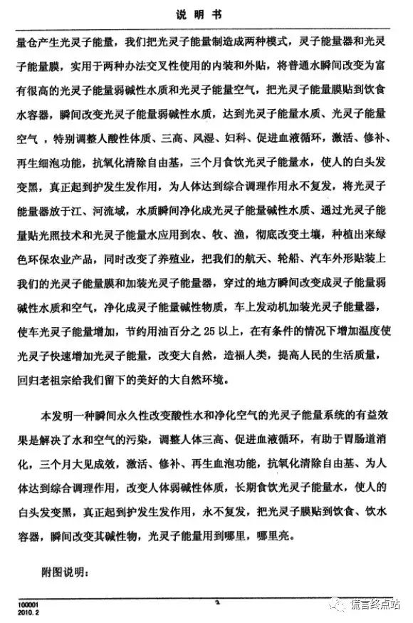
下面,我们来看一下这个专利,标题很雷人:

一种瞬间永久性改变酸性水和净化空气的光灵子能量系统

这个专利只有短短四页,一张附图,其说明书摘要如下,大家来乐呵乐呵:

下面是全文(请点击图片,放大欣赏):

这完全是一份违背科学常识的荒唐专利申请书!

不可能通过实质审查!

就说一点,其中提到三个月就能使白发变黑,可是李砚贵先生的头发却越来越白了!

其他就不用多说了!

七、忽悠实验揭秘

这些伪科学一般用一些“忽悠实验”来进行忽悠。

对于科学实验,需要对实验方法进行科学设计,对实验过程进行全程监测,对实验数据需要进行科学分析。对于医学实验来说,由于心理的影响,需要进行双盲对照实验。根据实验结果撰写的论文需要通过严格的同行评议,发表在公认的学术期刊!

但是,这些“伪科学”,都不能做到!

之前,笔者曾分析了若干“量子产品”实验,大家可以参考:

【量子产品实验揭秘1】爆发力增强实验

【量子产品实验揭秘2】喝了量子水,金鸡独立倒不了?

【量子产品实验揭秘3】量子水杯电话远程改变盐酒味?

【量子产品实验揭秘4】厉害了!袜子点灯?!

【量子产品实验揭秘5】手指抬人真神奇?心理魔术!

这里,就对“水灵子”的几个实验进行解析。

1 水变清?

我们来看一个实验:用了“水灵子”,水变清了!

这是真的吗?

其实,右边自来水龙头的水变白,并不是浑浊,而是有气泡的原因。

一般家庭用水龙头,为了防溅都会安装起泡器,这样水就不是透明的,而是白白的!但是,你把水放到容器里,就是透明的。

所谓的“水灵子”,由于中间没有过滤网,因此,没有气泡产生!没有任何高科技!

下面,请看揭秘视频:

这下明白了吧?!

2. 植物生长和浮萍分开

还有一系列的忽悠实验,什么水灵子水养的植物更好,使浮萍分开等。

其实也是假的,请看网友的揭秘视频,揭你个底朝天!

3. 余氯检测

还声称可以净化水,除去自来水中的余氯。

请看知乎网友的实验:

啪啪打脸!

4. 除水垢?

声称能除水垢,知乎网友做了水质检测实验:

完全无效!

还有下面的,更厉害了!

寻龙尺+水灵子=迷信+伪科学!

呵呵!

八、非官方机构的“证书”

对了,还有一些非官方机构颁发的证书,都是花钱买得,也就只能忽悠忽悠老年人!

对了,还有所谓的“检测报告”,只是检测了水库的“饮用水”!

缺乏采集、制备或处理所测试用水的说明!

检测项目只是涉及饮用水安全方面(如重金属含量等)的内容,并没有任何与“神奇疗效”方面的检测项目!

因此,这不能说明任何效用问题!而且,其中的PH值是6.5,居然是酸性的!不是说弱碱性水吗?

九、媒体曝光

从2020年4月起,多家媒体对这一水灵子忽悠进行了曝光。

2020年4月14日 信网

2020年4月14日,山东青岛当地知名媒体网站“信网”刊登报道,对“水灵子骗局”进行了曝光!

据悉,青岛西海岸新区市场监管局在今年一月份就对水灵子虚假宣传的案件进行了立案调查,现已调查终结,要求青岛宇宙水灵子生态环境科技有限公司停止违法行为,并将处以罚款。

详情请看全文:

http://www.qdxin.cn/xin/2020/210903.html

2020年6月5日 齐鲁电视台

2020年6月5日,水灵子真的上电视了!

请看《齐鲁电视台》的专题节目:“水灵子”保健杯能治病?

http://v.iqilu.com/qlpd/mgd/202006/05/4809821.html

不过,这次上电视,是“曝光”!提醒老年人不要上当!

请看完整视频(时长8分钟):

对于“水灵子忽悠”,专家指出:

所谓的功能水和产品均是炒作!白开水最好!

各位中老年朋友,千万不要再上当了!

2020年11月18日 青岛电视台

2020年11月18日,青岛电视台《问政青岛》栏目,专题曝光“水灵子骗局”,记者对此进行卧底调查,青岛市场监督管理局的主要领导作为嘉宾,现场表态立即查处!

http://news.bandao.cn/a/431808.html

请看长达近20分钟的视频,建议各位读者全程观看:

在节目中,问政员进行了追问,市监局相关领导现场回应:

同时,观察员也进行了评论:

目前,已经几个月过去了,不知后面如何处理?

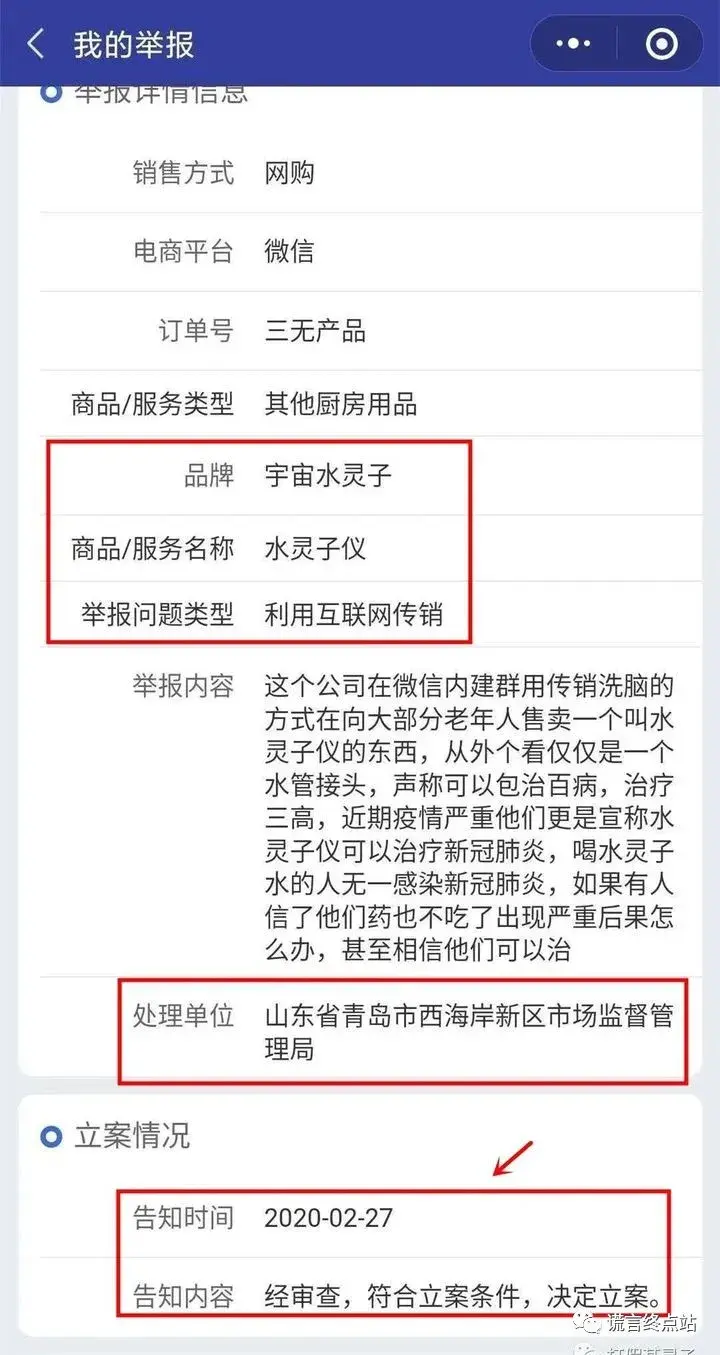
十、处罚决定

据悉,已有受害者举报,并被青岛当地部门受理并立案:

此外,看看“营销模式”,是不是有点熟悉的味道?

2020年3月12日,黄岛区市场监督局已对该公司进行了“行政处罚”(注:与上面报道中的西海岸新区市监局略有不同):

因“虚假宣传”罚款10万元!

《处罚决定》全文如下:

根据上述《行政处罚决定书》,摘选部分内容如下:

经调查,该公司产品未取得国家认证机构的认证,也不属于医疗器械。该宣传内容误以为该产品具有治疗疾病的效果,涉嫌进行引入误解的商业宣传;

根据《行政处罚法》第二十七条(一)、(四)款的规定,责令你公司立即停止违法行为,并对你公司行政处罚如下:罚款人民币10万元。

对于这一罚款,只能呵呵。

青岛电视台曝光后,期待后续的处罚。

十一、结语

因此,这一所谓的“水灵子”完全就是一个“大忽悠”,忽悠不懂科学常识的中老年人。

水灵子,一点都不灵!

期待不要再来忽悠了!

文章来源:谎言终点站

沈阳品牌英雄论坛落幕 功夫明星陈天星披露品牌传奇秘笈

川南经济网讯 近日,由辽宁沈阳富聚网络科技有限公司,辽宁省陕西商会,北京酒仙网电子商务股份有限公司,香港新尚人国际传媒集团,北京曾京生量子生物科技有限公司联合主办,北京大爱者联盟品牌文化传媒有限公司承办,巨方金融集团,星辰企业管理咨询有限公司协办,以振兴东北经济为主题的《互联网+企业转型升级高峰论坛》在辽宁日报大厦隆重开幕,陈天星导演莅临现场,与现场三百多位企业家分享了铸就品牌传奇的独家秘笈。

嘉宾

互动

陈天星先生跨界影视、教育和武术等众多领域,均取得了突出的成就,先后主演、导演了《功夫骄子》、《英雄无界》、《李小龙外传》、《陈真新传》、《截拳道》、《双截棍》《功夫战斗机》等影视作品,参拍了《侠客行》、《连城诀》、《酒巷深深》、《狂莽惊魂》、《红色记忆》等影视作品。他系全国优秀的民办教育家、现任北京天星兄弟影视文化公司董事长、北京大爱者联盟董事长等职,曾就读于北京电影学院表演系表演专业、导演系电影导演专业和摄影系摄影专业,自幼研习李小龙截拳道功夫,曾师从世界功夫巨星李小龙师弟梁挺先生(系咏春宗师叶问的弟子)系统学习咏春拳,被媒体誉为“李小龙截拳道功夫精神最忠实的追随者与传播者”。

论坛上,陈天星导演与广大东北企业家共同分享了移动互联网时代背景下的品牌经济,揭示品牌的价值塑造对企业的重要作用,他是影视界第一个讲企业品牌,中国品牌的老师,帮助企业面对激烈竞争的国内外市场,如何走出困境,如何经营企业,如何铸造品牌,讲演深入浅出,举例生动,注重为企业解决实际问题,赢得了现场观众的热烈好评。会上,陈天星导演还喜得东北地区首位弟子。

嘉宾

祝贺

陈天星先生是一位将中国功夫电影打进德国科隆国际电影节并获得最高奖项的国际动作影星,是一位将“缔造中国动作电影的民族品牌为使命”的中国导演;是一位给自己定位一生只专注做好一件事的企业家;是一位为帮助老百姓的孩子实现艺术和财富梦想的慈善家;是一位世界华人演艺界财富励志演说家;是一位将学校和影视公司完美结合、关注学生一辈子成长的教育家。

陈天星与嘉宾合影

辽宁省陕西商会常务会长兼秘书长瞿建国,中亚陕西商会会长吉延伟,辽宁省庆典行会商会会长王兰,沈阳微电影协会主席张奉宝,沈阳汽车服务商会会长渠艳梅,中国房车E族集团有限公司秘书长李林芳等嘉宾出席了本次论坛,中国东北网、川南经济网等媒体对本次盛会进行了报道。

陈天星导演接受采访时透露,其导演的中非合作动作电影《终极硬汉》将会在今年8月暑期档与全国观众见面,该片以当下最受年轻男性观众欢迎的跨境、冒险、犯罪题材为背景,致力于塑造一个个性鲜活的中国超级英雄形象。

相关问答

光量子芯片之父?

量子芯片之父——曾京生博士曾京生博士是美籍华裔科学家,1946年出生于南京,成长于台湾,学习与工作于美国。曾博士是无线电工程博士,是世界顶级科学家,曾博...

 方竹笋  燃煤电厂 
王经理: 180-0000-0000(微信同号)
10086@qq.com
北京海淀区西三旗街道国际大厦08A座
©2026  上海羊羽卓进出口贸易有限公司  版权所有.All Rights Reserved.  |  程序由Z-BlogPHP强力驱动
网站首页
电话咨询
微信号

QQ

在线咨询真诚为您提供专业解答服务

热线

188-0000-0000
专属服务热线

微信

二维码扫一扫微信交流
顶部