电子展会
HOME
电子展会
正文内容
场效应管驱动芯片 电机驱动电路之H桥基本知识——Trinamic电机驱动芯片
发布时间 : 2025-05-07
作者 : 小编
访问数量 : 156
扫码分享至微信

电机驱动电路之H桥基本知识——Trinamic电机驱动芯片

H桥是一种电子电路,可使其连接的负载或输出端两端电压反相/电流反向。

这类电路可用于机器人及其它实作场合中直流电动机的顺反向控制及转速控制 、步进电机控制(双极型步进电机还必须要包含两个H桥的电机控制器),

电能变换中的大部分直流-交流变换器(如逆变器及变频器)、部分直流-直流变换器(推挽式变换器)等,以及其它的功率电子装置。

  H桥是一个典型的直流电机控制电路,因为它的电路形状酷似字母H,故得名曰“H桥”。

4个三极管组成H的4条垂直腿,而电机就是H中的横杠(注意:概述图中只是简略示意图,而不是完整的电路图,其中三极管的驱动电路没有画出来)。

H桥电路中间有一个直流电机M。D1、D2、D3、D4是MOS-FET的续流二极管;

开关状态

下面以控制一个直流电机为例,对H桥的几种开关状态进行简单的介绍,其中正转和反转是人为规定的方向,实际工程中按照实际情况进行划分即可。

正转

通常H桥用来驱动感性负载,这里我们来驱动一个直流电机:

打开Q1和Q4关闭Q2和Q3

此时假设电机正转,电流依次经过Q1、M、Q4 ,如下图中红色线条所示。

反转

另外一种状态则是电机反转,此时四个开关元器件的状态如下:

关闭Q1和Q4打开Q2和Q3

此时电机反转,电流依次经过Q2、M、Q3 ,如下图中红色线条所示。

调速

如果要对直流电机调速,其中的一种方案就是:

关闭Q2和Q3打开Q1 ,Q4上给它输入50%占空比的PWM波形

这样就达到了降低转速的效果,如果需要增加转速,则将输入PWM的占空比设置为100%,电流方向如下图中红色线条所示。

停止状态

这里以电机从正转切换到停止状态为例。

正转时Q1和Q4是打开状态,这时候如果关闭Q1和Q4,直流电机内部可以等效成电感,也就是感性负载,电流不会突变,那么电流将继续保持原来的方向进行流动,这时候我们希望电机里的电流可以快速衰减。

这里有两种办法。

第一种:

关闭Q1和Q4,这时候电流仍然会通过反向续流二极管进行流动,此时短暂打开Q1和Q3从而达到快速衰减电流的目的,电流方向如下图中红色线条所示。

第二种:

准备停止的时候,关闭Q1、打开Q2,这时候电流并不会衰减地很快,电流循环在Q2、M、Q4之间流动,通过MOS-FET的内阻将电能消耗掉。

补充-另外一种H桥电路

上文中是包含4个N型MOS管的H桥,

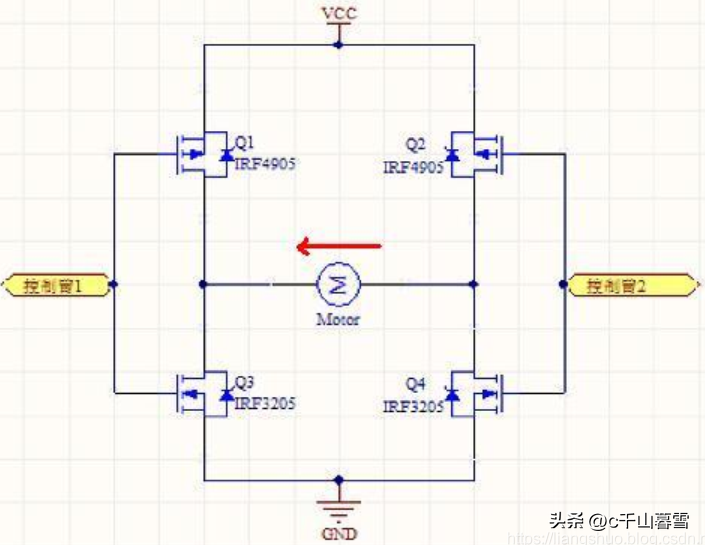
另外还有包含2个N型、2个P型MOS管的H桥,下图就是这种H桥电路。

它由2个P型场效应管Q1、Q2与2个N型场效应管Q3、Q4组成,桥臂上的4个场效应管相当于四个开关。

相对于前文4个N型MOS管的H桥电路,此电路的一个优点就是无论控制臂状态如何(绝不允许悬空状态),H桥都不会出现“共态导通”(短路)。

MOS管开关电路原理

P型MOS管在栅极为低电平时导通,高电平时关闭。

N型MOS管在栅极为高电平时导通,低电平时关闭。

正转

场效应管是电压控制型元件,栅极通过的电流几乎为“零”。

正因为这个特点,在连接好上图电路后,控制臂1置高电平(U=VCC)、控制臂2置低电平(U=0)时,Q1、Q4关闭,Q2、Q3导通。

此时,电机左端低电平、右端高电平,所以电流沿箭头方向流动,设定此时为电机正转。

下面是Trinamic电机驱动芯片 的步进电机系统架构。

可以看到,芯片集成了预驱,检测和保护电路。预驱也包含微步相序和分配逻辑。

芯片内部也集成了功率桥来节省外围器件。

为什么场效应管工作要为其提供一个放电回路

前段时间有一个网友向我提出了这样一个疑问:他问我在有些开关电源电路中,为什么会在场效应管的栅极和驱动它的芯片之间加一个二极管。其实这是一个加速放电的二极管,用来为场效应管提供一个快速放电的回路。有些电路中是没有这个二极管的,但是不等于就没有这个放电回路。那么,为什么要提供这样一个放电回路?它在哪里?是如何工作的?接下来,我们就围绕这几个问题来说一说。

场效应三极管

首先我们来讲,在开关电源电路中为什么要为开关管(场效应管)提供一个放电回路。这主要是由于场效应管具有很高的输入阻抗。它的工作原理是通过加在其栅极的电压来控制流过漏极到源极的电流的。如图1,它和由两个PN结组成的三极管一样,它也有三个电极。分别为漏极(D)、栅极(G)和源极(S)。但不同于三极管,三极管是由两个PN结组成的三极管电子元器件(见下图)。我们知道,三极管有一个很重要的特性,只要给三极管的基极提供一个0.7V的偏置电压它就会导通。基极很小的电流变化可以引起集电极很大的电流变化。

三级管是通过基极的电流变化来改变流过集电极到发射极的电流,也就是说三级管是电流效应。只要三级管的BE结打开,三级管基极的电流就可以通过基区流到发射极,最后流回电源。而场效应管则不同,场效应具有很高的输入阻抗。它是通过加在栅极和源极之间的电压 来控制流过漏极到源极的电流的。也就是说,场效应管是电场效应。很多人会认为,场效应管和三级管一样,只要给它的栅极加上一个0.7V的电压,它就会导通这是不对的。场效应管的开启电压和关断电压我忘了,大家可以自己查一下。

正是因为场效应管具有很高的输入阻抗,它的栅极电流是流不过基区到源极的。因为它的输入阻抗很高,可以达到10的7次方—15次方。这个阻抗很高了,可以看做栅极的电流流不到源极。又因为在场效应管的栅极和源极之间存在一个电容如上图,我们一般把这个电容叫做寄生电容,其实每个三级管个电极之间都存在这样一个电容,因为两块相互靠近彼此绝缘的金属板就可以看做一个电容。电容具有存储电荷的功。当脉冲信号送到场效应管的栅极,不使场应管导通,还会对这个寄生电容充电。当脉冲信号结束后,这个寄生电容就会充满电,由于场效应管的高输入阻抗电容上存储的电荷释放不掉,这个寄生电容两端的电压就会继续维持场效应管的导通,不仅降低开关电源的效率还会造成场效应管对地短路烧坏场效应个。所以必须为它提供一个放电回路,在脉冲信号结束后把寄生电容存储的电荷给它放掉,使脉冲信号结束后能够保障场效应个进入关断状态。

那么这个放电回路在哪呢?其实这个是不需要我们关心的,一般都被集成在了芯片的内部。如上图Q1、R1、D1就组成了场效应管K1的放电回路。当脉冲信号过来时场效应管K1导通,当脉冲结束后,由于Q1是PNP型三级管这时候它导通,寄生电容通过导通的Q1放电。当脉冲信号再次到来的时候,Q1截止K1导通。D1是用来隔离寄生电容放电时对前级电路的影响。一般芯片输出到场效应管栅极会加一个电阻。有的还会多加一个二极管,虽然我们测量二极管是会有一个7K左右的电阻,这个电阻不等同于普通电阻的阻值,当二极管导通时电流可以很快的通过,所以我们在有些电路中看到的这个二极管就是一个加速放电的二极管。有些电路中是没有这个二极管的。(完)

相关问答

4n60l场效应管用什么管可以代替?

可以肯定地说,开关控制芯片CR6850已经烧坏了,解决方法,重新更换一片新的IC。因为雷击通过2N60场效应管再到22欧的驱动电阻把CR6850击穿烧坏了。可以肯定地说...

场效应管小芯片大芯片区别?

场效应管(MOSFET)是一种半导体器件,由小芯片和大芯片组成。小芯片是控制区,负责控制电流流动;大芯片是功率区,负责承载大电流。小芯片通常由多个晶体管组成...

3525场效应管是什么?

SG3525是一种性能优良、功能齐全和通用性强的单片集成PWM控制芯片,它简单可靠及使用方便灵活,输出驱动为推拉输出形式,增加了驱动能力;内部含有欠压锁定电路...

控制PFC芯片的场效应管损坏会怎样?

PFC芯片控制的场效应管损坏将导致以下后果:功率因数校正功能丧失:场效应管负责调节输入电流以与输入电压保持同步,损坏后将导致功率因数恶化。电磁干扰增加:...

主板rt8120d是什么芯片!在主板上场效应管和三极管怎么区分?

场效应管标称一般是Kxxxx比如K2249或者直接是数字比如3015在路测肯定是不准的,推荐脱开引脚测试。场效应管只一次通,而三极管是二次通场效应管主...场...

ht360是正规产品吗?

ht360是正规产品。深圳市奥伟斯科技有限公司是一家专注触摸芯片,单片机,电源管理芯片,语音芯片,场效应管,显示驱动芯片,网络接收芯片,运算放大器,红外线接收...

现在的芯片是用PN结原理,还是场效应原理?为什么?

芯片是由pn结组成得半导体内自由电子和空穴浓度很小,导电能力弱,那我们能不能想办法增加两种载流子的浓度呢?浓度上去了,导电能力不就增强了吗?办法是有的...

场效应管怎么接?-150****9730的回答-懂得

你先看懂场效应管的原理,知道原理就知道怎么接线了。如果你看不真正理解懂场效应管的原理,叫你怎么接线那是害你,保证你接多少个烧多少个。还问跟...

cpu供电场效应管在哪里-ZOL问答

漏极(散热片)接电源电压,源极S接输出电压的场效应管通常被称为“上管”,漏极(散热片)接输出电压,源极S接地的场效应管通常被称为“下管”完整的单相供电模块是...

ap8022h芯片原理?

电源芯片AP8022内部集成有电流型PWM(脉冲宽度调制)控制器、固定频率为55KHz的振荡器和击穿电压为730V的高压功率场效应管。该电源芯片内部还集成有过热、过压...

王经理: 180-0000-0000(微信同号)
10086@qq.com
北京海淀区西三旗街道国际大厦08A座
©2026  上海羊羽卓进出口贸易有限公司  版权所有.All Rights Reserved.  |  程序由Z-BlogPHP强力驱动
网站首页
电话咨询
微信号

QQ

在线咨询真诚为您提供专业解答服务

热线

188-0000-0000
专属服务热线

微信

二维码扫一扫微信交流
顶部