电子展会
HOME
电子展会
正文内容
有刷电机驱动芯片 TB67H451FNG芯片:带电流限制的直流有刷电机驱动电路方案
发布时间 : 2026-02-20
作者 : 小编
访问数量 : 23
扫码分享至微信

TB67H451FNG芯片:带电流限制的直流有刷电机驱动电路方案

熟悉芯片哥的小伙伴都知道,关于直流有刷电机的驱动电路,早在之前,芯片哥就已经写过很多的不同方案了。

有小电压的,小电流的,也有大电压和大电流的,各种不同的驱动电路,都有详细介绍过。但这次,芯片哥在浏览一个直流有刷电机的驱动芯片,发现它除了具有常规的驱动功能之外,还有电流的限制功能。

其他多余的话不多说,我们直接进入正题,看它的电路特性参数。

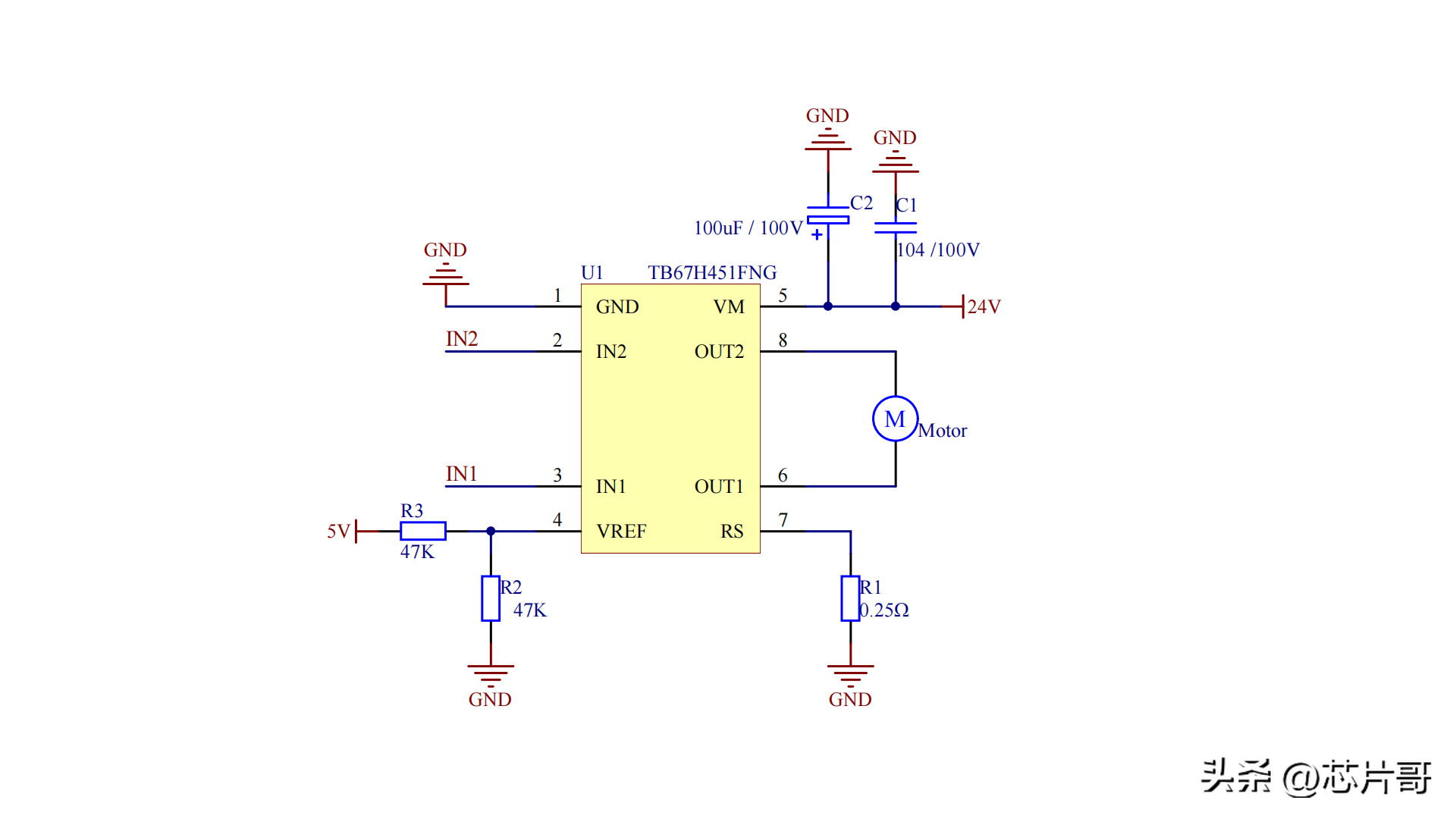
TB67H451FNG芯片---Toshiba东芝

在这个电路中,右边的电机就是一个直流有刷电机,它的工作电压是芯片VM引脚的电压。如果VM引脚电压为24V,电机就工作在24V;如果VM引脚的电压为12V,电机就工作在12V。

对于TB67H451FNG芯片而言,VM引脚的承受电压在4.5V ~44V之间。这个电压范围的跨度还是比一般的直流电机驱动电压要大很多,它不仅能适合5V和12V,而且还适合24V和36V。

驱动电机的电压不仅高,而且驱动的电流也很高,可以高达3.5A。这是它区别其他驱动芯片的一个特点。

与其他常规的直流电机驱动功能一样,OUT1和OUT2引脚,是芯片内部的H桥驱动电路的输出两个引脚,直接连接直流有刷电机的两个端子,用来驱动电机的转动。

IN1和IN2引脚,是两个控制信号引脚,控制OUT1和OUT2引脚的输出电压状态。

假如IN1为逻辑高电平,IN2为逻辑低电平,直流有刷电机就会正转;

假如IN1为逻辑低电平,IN2为逻辑高电平,直流有刷电机就会反转;

倘若IN1为逻辑低电平,IN2也为逻辑低电平,直流有刷电机就会停下来,如果时间超过了1ms,驱动芯片就会进入待机状态,待机电流仅为1uA。

倘若IN1和IN2都为逻辑高电平,电机就会由原来的正转或者反转切换到立即刹住停止转动。

直流有刷电机驱动电路方案

关键的一点是,TB67H451FNG芯片的VREF引脚和RS引脚功能,是其他芯片很少具有的。其中RS引脚,是测量电机工作的电流;VREF引脚,它的功能是可以设置电机工作电流的阈值。

我们看一下芯片的内部电路

芯片内部电路

不难发现,驱动电机的H桥电路,是通过RS电阻接到GND的,所以流过RS电阻的电流就是流过电机的电流。

同时,RS电阻的一端,还连接着电流比较器的一个输入端,比较器的另外一个输入端就是连接芯片的VREF引脚。

通过设定VREF引脚的不同电压,就可以设定电机的工作电流。比如说

VREF引脚的电压是2.5V,RS电阻的阻值是0.25Ω,则电机工作的最大电流就被设置在了1A。它的计算过程可以参考

I = VREF / (10*RS)

中间多了一个10倍的关系。

如果想要让电机的工作电流达到2A,按照刚刚的计算,可以是VREF引脚的电压为5V,RS的阻值保持不变0.25Ω;或者VREF引脚的电压保持不变2.5V,RS的阻值调整为0.125Ω。

注意,芯片的VREF引脚,它的电压是不可以超过5.5V的。

这就是TB67H451FNG芯片带有电流限制功能的直流有刷电机驱动电路方案。

请持续关注【芯片哥 】,后面会定期更新有关于电子元器件和芯片,包括一些电子产品项目开发案例的相关内容。

宇凡微10万转高速无刷电机驱动板解析

前言

本期解析带来的是深圳宇凡微另一款10万转无刷电机驱动板的解析,相比13万转的无刷电机方案,这款驱动板支持3串锂电池使用,工作电压范围为7.4V~12.4V,最大工作电流为8A,适用于户外暴力小风扇。

驱动板上面集成了MCU和驱动MOS管,焊接在无刷电机尾部,只需连接电源线和PWM调速线即可使用。调速通过PWM信号的负占空比实现,并支持自动进入休眠模式节能。驱动板借助无刷电机运行时的气流进行散热,使用热敏电阻检测温度,提供过热保护。

驱动板内置宇凡微自主的驱动算法,对主流的电机具有良好的兼容性,并且还具备堵转保护功能,确保电机和驱动板不受损坏。下面就带来宇凡微这款10万转高速无刷电机驱动板的解析,一起来看看这款驱动板的设计。

宇凡微10万转高速无刷电机驱动板外观

宇凡微10万转无刷电机驱动板正面焊接三颗用于电机驱动的MOS管。

背面焊接两颗MLCC滤波电容,MCU和稳压芯片。

使用游标卡尺测得驱动板直径约为14.8mm。

驱动板厚度约为3.51mm。

由于电机驱动板过轻,使用镜头盖配合测量重量,测得镜头盖重量约为16.7g。

电机驱动板和镜头盖的总重量为17.6g,电机驱动板重量约为0.9g。

宇凡微10万转高速无刷电机驱动板解析

主控MCU特写,芯片内置宇凡微自主的驱动算法,对主流电机具备良好的适配性,并具备堵转保护和温度保护,并集成电机运转控制和MOS驱动器,无需额外的半桥驱动器,元件精简,节省体积。

用于为主控MCU稳压供电的LDO特写,丝印LR8341。

用于电机驱动的MOS管来自芯控源,型号AGM314MAP,为N+P双MOS,内置的NMOS耐压30V,导阻为9mΩ,内置的PMOS耐压为-30V,导阻为18.5mΩ,采用PDFN3.3*3.3封装。

用于检测驱动板温度的热敏电阻特写。

宇凡微10万转高速无刷电机驱动板额定参数和功能一览,无刷电机适配3串锂电池应用,8A工作电流降低对电池放电能力需求,有助于成本优化。相比传统驱动板和电机分离的方案,宇凡微将驱动板设置在电机尾部,能够借助气流对驱动板进行散热,输出功率更大,持续时间更久。并在驱动板上设有热敏电阻,进行过热保护。

充电头网总结

宇凡微这款10万转高速无刷电机驱动板支持3串锂电池应用,与配套的电机组合,即可作为10万转高速无刷电机,满足户外暴力小风扇等相关产品使用。这款驱动板工作电流较低,降低了电池要求,可使用普通电池满足应用需求。

相比前一款13万转高速无刷电机方案,这款10万转高速电机驱动板为高性价比解决方案,不仅降低了对电池的要求,相应电机的整体成本也得到良好控制,降低备货量产压力,有效加快产品上市,抢占市场。

相关问答

什么是直流无刷电机预驱动-xGWDe70I的回答-懂得

无刷电机驱动芯片把输入的号放大设备的强电信号,才能驱动功率管进行正常工作。目前常用的有以下两种驱动电路,1.MCU+预驱芯片+MOS,2.带预驱的MCU+MO...

dvd无刷主轴电机怎样接驱动?

回答如下:DVD无刷主轴电机的驱动可以通过使用电机驱动芯片来实现。常见的电机驱动芯片有三相无刷电机驱动芯片,如TI公司的DRV8301、ST公司的L6234和Infineon公...

什么是直流无刷电机预驱动-137****1578的回答-懂得

无刷直流电机一般驱方针有人把弦波驱动的电机定义为永磁同步电机,也有把两种都叫无刷直流电机的。无刷直流电机其余有刷直流电机原理都是一样的,只...

硬盘的无刷电机的驱动方法?

硬盘里的电机是三相交流电机,有三根线的,有4根线的。线圈连接方式为星形。3根线的是将中性线封闭在电机里面不用的。4根线的就用到这个中性线。而且这种电机是...

无刷电机驱动器的功能是什么?

相信很多朋友都知道,无刷电动机的定子绕组多做成三相对称星形接法,同三相异步电动机十分相似;无刷电动机的转子上粘有已充磁的永磁体,为了检测电动...

无刷电机驱动方案

[回答]大部分客户选择正弦波原因是因为正弦波驱动噪音较好,但是电机力矩较小,在低速时电机效率较低,且对驱动算法要求较高;然而,方波驱动有明显电磁音,但...

无刷电机为什么要用驱动器?

直流无刷电机以电子换向器取代了机械换向器,直流无刷电机正因为电子换相,所以需要用到驱动器驱动电路。直流无刷电机的换向电路由驱动及控制两部分组成,这两...

打印机拆下的无刷电机怎么驱动?

驱动板上有用于检测转子角位置的霍尔元件,相当于有刷电机的整流子。如果将驱动板取出到不是原来的位置,则因不能换向而造成工作不正常。驱动板上有用于检测转...

伺服电机可以用无刷电机驱动器吗?

可以驱动,但效果不理想。从二者结构原理来看,伺服电机与无刷电机都是三相永磁同步电机。但从细节看无刷电机定子的级数比伺服电机要多一些。无刷电机定子绕组...

无刷电机驱动板原理?

工作原理是改变电机内部绕组的极性,线圈通电产生时产生的磁场对壳体外部的永磁体施加推力或拉力。在无刷电机上,转动的不是电机轴,而是外壳。由于与绕组相连的...

 韩雪芹  牡石化 
王经理: 180-0000-0000(微信同号)
10086@qq.com
北京海淀区西三旗街道国际大厦08A座
©2026  上海羊羽卓进出口贸易有限公司  版权所有.All Rights Reserved.  |  程序由Z-BlogPHP强力驱动
网站首页
电话咨询
微信号

QQ

在线咨询真诚为您提供专业解答服务

热线

188-0000-0000
专属服务热线

微信

二维码扫一扫微信交流
顶部