电子展会
HOME
电子展会
正文内容
基因表达谱芯片 战“疫”利器!全球首个15小时内检测6项病毒的核酸检测芯片试剂盒获批
发布时间 : 2025-05-07
作者 : 小编
访问数量 : 182
扫码分享至微信

战“疫”利器!全球首个15小时内检测6项病毒的核酸检测芯片试剂盒获批

2月22日

由清华大学医学院程京院士团队

四川大学华西医院

博奥生物集团有限公司

共同设计开发的

包括新型冠状病毒在内的

“六项呼吸道病毒核酸检测试剂盒

(恒温扩增芯片法)”

获国家药监局应急医疗器械审批批准

(注册证证书号:国械注准20203400178)

将迅速应用到疫情防控前线

为众多患者及一线医务人员

提供快速、精准、有效的诊断

程京院士团队此次在

科技部应急攻关计划支持下

成功研制并应急获批的检测试剂盒

是全球首个能在1.5小时内

检测包括新型冠状病毒在内的

6项呼吸道病毒核酸

检测芯片试剂盒

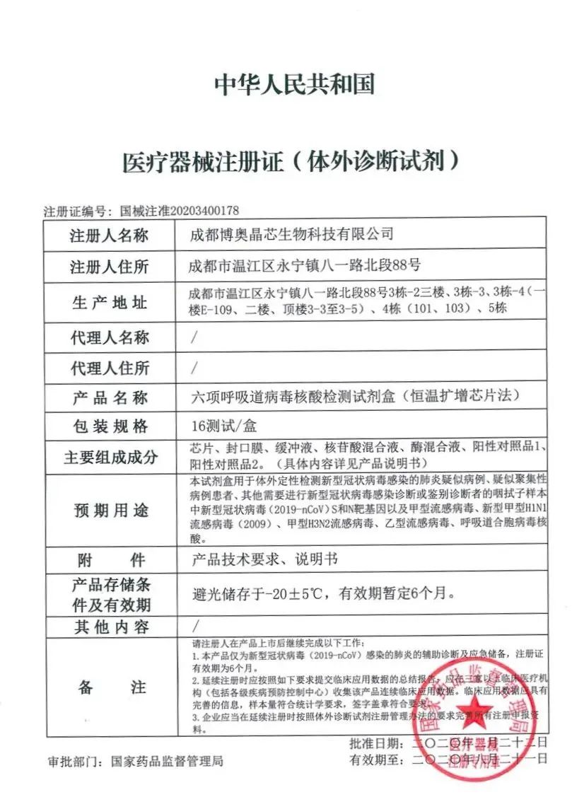
六项呼吸道病毒核酸检测试剂盒(恒温扩增芯片法)国械注准:20203400178

配套检测仪器高通量版“恒温扩增核酸分析仪” 国械注准:20193220539

配套检测仪器“恒温扩增微流控芯片核酸分析仪” 国械注准:2017340354

一线急需多种病毒鉴别诊断技术

当前正值各种甲型流感病毒、乙型流感病毒、呼吸道合胞病毒等相关病毒感染致病高发期,其临床表现与新型冠状病毒肺炎相似,难以通过临床表现、胸部影像学鉴别。如果发热病例不能得到及时的快速精准诊断,流感病例很有可能被视同新型冠状病毒感染对待,给新型冠状病毒的防控带来极为不利影响

日前,研究人员分析了自2020年1月2日至 2020 年 2 月 9 日的8274 名新冠病毒密切接触者发现,在 316 例患者中,5.8% 的新冠病毒感染者(104例)和18.4% 的非新冠病毒感染者(212例)发生了合并感染。

图1 | 212 例非新冠病毒感染者其他原体感染率

图2 | 104 例新冠病毒感染者其他病原体感染率

(图片来源:李艳)

此前国家药监局应急批准进入临床的新型冠状病毒核酸检测产品均为针对2019-nCoV单一指标的RT-PCR检测试剂,只能区分正常人和新型冠状病毒感染者,无法达到有效排查的目的

现正值冬春流感高发季,此次研发团队唯一批准进入临床的多指标核酸检测产品,不仅能帮助医务人员快速区分正常人和新型冠状病毒感染者,还能有效鉴别流感患者和新冠肺炎患者,从而实现对患者的精准诊断、精准治疗

战“疫”利器-呼吸道多病毒快检芯片

恒温扩增呼吸道常见微流控多病毒核酸快速检测芯片

本次应急获批的“六项呼吸道病毒核酸检测试剂盒(恒温扩增芯片法)”是用于呼吸道多病毒检测的全新微流控芯片系统,该芯片只需采集患者的口咽试子等分泌物样本,在1.5小时内便可一次性检测包括新型冠状病毒(2019-nCoV)在内的6种呼吸道常见病毒。产品目前已获15项授权专利。

微流控芯片及配套恒温扩增核酸分析仪

除新型冠状病毒外,该系统还可以比其他已获批单一指标检测产品快一倍的速度 同时检测其他5种呼吸道常见病毒,故能准确鉴别包括新型冠状病毒在内的各种常见病毒,达到排查其他引起相似症状病毒的目的;产品具有更快、更多、更安全 的特点。

产品特点

❖ 更快 高样本通量,一次检测仅需1.5小时,同时可以快速 检测更多样本(每套设备可同时检测16人份样品);

❖ 更多: 多指标(6项)联检,便于临床鉴别诊断和决策,分 流普通流感和新型冠状病毒感染,降低医患风险和负担;

❖ 更安全: 加入保存液后直接灭活病毒,芯片操作少且全封闭, 有效防止医务人员感染。

可一次性检测6项呼吸道常见病毒指标

此次应急获批的“六项呼吸道病毒核酸检测试剂盒(恒温扩增芯片法)”一经应用到临床,将可以对疑似患者快速鉴别诊断、及时针对性治疗,大大减轻医院负担,使宝贵的救治资源集中 用于新型冠状病毒患者的救治中。

产品获批后,清华大学 已联系疫情严重的武汉市,紧急提供4套检测仪器, 并捐赠价值500万人民币 可完成1.2万人份 检测的芯片和试剂。这些仪器设备将用于华中科技大学附属协和医院、同济医院和火神山等医院 复检临床诊断确定的新冠病人和鉴别诊断疑似病人。

集中清华优势力量、发挥战时精神

在清华大学的支持下,该项目首批便通过了学校自主研发应急项目申报,新冠肺炎疫情发生以来,程京院士带领团队集中优势力量,发挥各自专长;清华医学院邢婉丽教授、黄国亮教授、刘鹏长聘副教授、徐友春副研究员、刘冉副研究员、王晗助理研究员以及实验室众多师生快速响应,为疫情防控牺牲春节假期,全力以赴完成抗“疫”任务

值得一提的是,这并不是程京院士团队响应疫情的“第一战” 。该团队先后参与了以国家重大专项课题“非典型肺炎病毒相关基因表达谱芯片”、卫生部专项“呼吸道传染性病原菌生物芯片检测系统的研制”为代表的60余项863、973、自然科学基金等国家和省部级科研项目,在非典型肺炎、寨卡病毒等事关国民健康的重大公共卫生事件中均作出了突出贡献。以上课题构建的微流控芯片技术、高通量测序技术、生物信息技术、精密仪器技术等平台为此次项目打下了良好的基础

此次为疫情设计开发的“呼吸道常见多病毒微流控芯片检测系统”与此前开发并在国家药监局获批的“呼吸道病原菌核酸检测试剂盒(恒温扩增芯片法)”(国械注准:20163400327)一道,将为中国的疫情防控提供最有效的技术支撑和科技保障

邱勇校长在线聆听法学院崔建远教授新学期第一堂课

95岁清华物理系教授在线开课公式:71+1=+∞

“在线”科研+组会,看清华师生“大显神通”

清华湖北籍教师直播3次哽咽,课堂被怒赞!

清华教师正在讲课,但讲台下空无一人

资料来源 | 医学院

编辑 | 赵姝婧

探索糖尿病肾病诊治新途径

李平,女,中日友好医院临床医学研究所研究员,主任医师。从事中西医结合肾脏病临床与基础研究36年,先后主持承担了国家973、科技部国际合作项目、国家攻关项目、国家自然基金重点项目等国家及省部级科研课题。在国内外期刊及学术会议上发表论文400余篇,其中SCI收录杂志论文70余篇;撰写学术著作11部,主编学术著作5部。获国家留学归国成就奖、十一五执行计划突出贡献奖;卫生部有突出贡献中青年专家、中央机关优秀女科技工作者、国务院政府特殊津贴专家、全国三八红旗手等。

随着人们生活习惯的改变,进入二十一世纪以来中国已经成为全球糖尿病第一大国,作为糖尿病的主要并发症糖尿病肾脏疾病(DKD)在全球患病率高、危害严重,现代医学缺乏有效治疗方法,已经成为发达国家和我国发达地区终末期肾病的首位原因。针对现代医学的瓶颈问题:糖尿病肾脏疾病早期隠袭起病,不易发现;糖尿病肾脏疾病临床蛋白尿期疾病进展迅速为普通肾脏病的14倍,缺乏有效的治疗药物,我们历时二十余年开展了中医药防治糖尿病肾脏疾病的临床和基础研究。

开展中医药治疗糖尿病肾脏疾病的基础与临床研究,为“从肝论治”糖尿病肾脏疾病提供了科学依据。

我们针对近30年来中医药治疗糖尿病肾脏疾病的1464篇临床RCT文献回顾性研究,和350例临床病例研究,发现糖尿病肾脏疾病早、中期患者主要表现为气阴两虚夹血瘀证,其病机为肝失疏泄,肾络瘀阻,肝肾两虚。根据中医“肝肾同源”理论,提出“从肝论治糖尿病肾病”的治疗思路。

针对糖尿病肾脏疾病早期(微量白蛋白尿期),我在临床实践的基础上,结合名老中医经验及在日本多年从事柴苓汤的研究成果,研发了具有益气疏肝,活血利水功效的中药复方制剂——柴黄益肾颗粒(柴胡、黄芪、穿山龙、水蛭、当归、猪苓、石韦)。实验研究发现:柴黄益肾颗粒具有显著减轻糖尿病肾脏和肝脏病理损害的作用,同时下调microRNA21表达,抑制NF-κB信号通路驱动的炎症反应和TGF-β/Smads介导的纤维化。进而,我们利用代谢组学和脂质组学研究发现:柴黄益肾颗粒有效抑制了糖尿病肾病状态下肾脏中尿毒素、葡萄糖苷酸等有机毒素的异常升高,上调磷脂特别是鞘磷脂的水平,上述结果与药物对肝脏代谢的调节作用有关。

针对糖尿病肾脏疾病中期(临床白蛋白尿期)缺乏有效的治疗药物,对已故名老中医时振声教授治疗糖尿病肾病经验进行了系统的分析和整理。针对糖尿病肾脏疾病的主要病机:气阴两虚夹血瘀证,立法益气柔肝,活血通络,组方 “糖肾方”(黄芪、生地、山茱萸、枳壳、鬼箭羽、三七、熟大黄)。经过在北京、上海、天津、唐山、杭州、陕西、成都等地开展多中心RCT临床试验,证实糖肾方可以减少糖尿病肾脏疾病临床蛋白尿并改善肾小球滤过率,其疗效优于国际公认的糖尿病肾病治疗一线用药——ACEI/ARB类药物,多篇研究成果在国际杂志发表。

率先把系统生物学方法运用到中医药治疗糖尿病肾脏疾病的临床与基础研究中,为中医学的整体辨证思维提供了客观证据。

随着人类基因组计划的完成和系统生物学方法的诞生,现代研究的诸多成果被普遍应用到中医中药的研究中。我们认为系统生物学的研究方法更贴近于中医学的理念,与中医整体观不谋而合。

2005年我和清华大学罗国安教授团队合作,获得国家973项目资助,借助系统生物学方法阐述中医药治疗复杂疾病的科学内涵,寻找“病—证”相关的代谢标志物。

首先,我们梳理了近30年以来中医药治疗糖尿病肾病的文献及我们团队既往开展的回顾性病例研究,建立了糖尿病肾病中医证型数据库。对糖尿病肾病中医辨证方法进行了数据挖掘及德尔菲法的专家问卷调查,同时开展横断面病例研究,运用聚类分析、主成分分析、最大似然法的因子分析及典型相关分析等方法,证实了糖尿病肾病从气阴两虚到阴阳两虚最终发展到气血阴阳俱虚的过程,而瘀血贯穿整个病程。

以糖尿病肾病患者血液样本为示范,分别建立了整体代谢指纹谱分析、七大类百余种磷脂定性与定量分析、15种脂肪酸定量分析、21种嘌呤嘧啶相关代谢物定量分析和8种硫醇氨基酸定量分析的系列方法,我们研究发现随着糖尿病向糖尿病肾病的微量白蛋白尿期、临床蛋白尿期和尿毒症期的进展,磷脂类代谢物呈下降趋势;嘌呤/嘧啶核苷类代谢物呈上升趋势。这与中医辨证从阴虚证向气虚证转化,进而转化为气阴两虚证和阴阳两虚证的代谢标志物变化趋势具有良好相关性,进一步研究发现糖尿病肾病阴虚证代表性代谢标志物是一些磷脂类的物质,如PE750, PG747和PC802等;糖尿病肾病阳虚证代表性代谢标志物是肌苷、肌酐、胸苷、腺苷、胞嘧啶、胸腺嘧啶、同型半胱氨酸和S腺苷同型半胱氨酸等。与此同时,我们还利用代谢组学方法对我们开展RCT临床研究的糖尿病肾病患者治疗前、治疗3个月、治疗6个月和正常人血浆中的代谢物进行了分析,结果表明:中药治疗后代谢物轨迹发生了改变,整体代谢效应向正常转化。进一步我们利用定量代谢组学的方法研究了中药治疗后的靶标效应,发现中药治疗后磷脂类代谢物逐渐升高,而嘌呤/嘧啶类代谢物逐渐下降,都在向正常转化。

利用现代研究技术揭示中药糖肾方的分子机制和作用靶点,为中药复方“肝肾同治”提供了科学依据。

中药复方的临床疗效被大家广泛认同,然而作用机制和作用靶点尚缺乏深入的研究。近二十年来,我和团队一直在借鉴现代科学的研究方法和手段阐释中药复方组方配伍规律、药物作用机制和作用靶点。

我们研究发现:柴黄益肾颗粒和糖肾方都有肝肾保护作用,这些作用的机制都涉及抗炎、抗氧化和抗纤维化作用。为了深入探讨阐释中药糖肾方治疗糖尿病肾病的分子机制,我们应用自发性2型糖尿病肾病模型小鼠(C57BL/KSJ-db/db),取其肾脏组织,采用Affymetrix 全转录本表达谱芯片进行基因表达谱分析。利用高糖刺激肾小管上皮细胞系,结合重组表达质粒和siRNA转染技术,利用Western blot、免疫组织化学和细胞电镜技术等方法检测基因表达和细胞自噬水平,探索糖肾方改善糖尿病肾病的分子靶点及其机制。

结果发现,糖肾方可以显著降低糖尿病肾病模型小鼠的尿白蛋白水平和细胞外基质沉积,减轻肾损伤;基因表达谱芯片验证结果表明早幼粒细胞白血病锌指蛋白(Promyelocytic leukemia zinc finger protein,PLZF)可能是糖肾方改善糖尿病肾病的分子靶点。

体内实验发现,糖肾方可以逆转db/db模型小鼠肾脏中PLZF表达升高和自噬水平下降。

体外实验表明,高糖可诱导肾小管上皮细胞PLZF表达升高、自噬水平下降,而糖肾方可通过下调PLZF表达激活细胞自噬水平,减轻细胞胶原等的积聚。

我们还通过3种动物模型发现糖肾方对于脂肪肝具有确切的疗效,并对该复方的活性成分及相关治疗机制进行了深入研究。首次发现糖肾方治疗脂肪肝依赖于SIRT1-AMPK通路介导的脂质自噬。与清华大学化学系梁琼麟教授团队合作,采用液质联用方法鉴定了糖肾方的29种主要入血单体成分,通过体外脂质沉积的细胞模型和荧光筛选方法发现了糖肾方中的一种异黄酮化合物—刺芒柄花素是其主要的有效成分。进一步的机制研究发现,刺芒柄花素可以激活AMPK,抑制mTORC1磷酸化,促进TFEB核易位,增强溶酶体生成、自噬体-溶酶体融合,改善自噬流,最终增加脂质自噬,减轻肝脏脂质蓄积。上述研究为中药糖肾方“肝肾同治”提供了科学依据。(李平中日友好医院)

(注:文中所载药方请在医师指导下使用。)

相关问答

target数据类型?

TARGET数据类型包括:临床数据,转录组测序数据,拷贝数变异数据,甲基化数据,miRNA数据,基因表达谱芯片数据,全基因组测序数目,靶向测序数据。TARGET下载数...T...

...离鉴定、基因表达谱分析、基因组功能注释、基因电子】作业帮

[最佳回答]Abstract:Withthedevelopmentofthebioinformatics,ESTplaysanimportentroleinnuclearmarker-...

如何计算出表达量最大的基因?从n种基因中选出表达量最大的基...

[最佳回答]1.通过基因芯片技术2.real-timePCR做各个基因的表达.

基因表达谱和测序的区别?

转录组学,是一门在整体水平上研究细胞中所有基因转录及转录调控规律的学科。转录组学的研究对象包括mRNA和非编码RNA等。新一代高通量测序技术可以全面快速地...

10genomic是哪个公司?

10XGenomics成立于2012年,是一个美国基因测序技术服务平台,主要为用户提供Chromium系统,以单个细胞分辨率复制数字分析,适用于基因表达谱分析、单细胞免疫分...

基因重编程定义?

基因重编程是细胞从一种基因表达谱转换为另一套不相关表达谱的过程。1、狭义的重编程一般指转换为分化能力更强的表达谱,即逆转了机体既定的正常发育程序。...

沈阳这次疫情传染力这么强,是英国变异的新病毒吗?

哪里是什么疫情传染力强啊!更不是什么英国变异新病毒!其实,就是因为沈阳一个67岁的老太太的自私和无知,在疫情多发期,去韩国溜达一圈返回沈阳后,毒害了沈阳...比...

基因图谱指的是什么呢?

遗传图谱:某一物种的染色体图谱(也就是我们所知的连锁图谱),显示所知的基因和/或遗传标记的相对位置,而不是在每条染色体上特殊的物理位置。采用遗传学分析...

现在汉人都由哪些基因构成?

其主体就是被炎黄部落追着打的九黎部落联盟的移民,也就是后来的三苗部落联盟的逃难后生存下来的苗民,所以说,长江沿岸最少是长江以来的汉民族的基因里面少不了...

转录组测序与转录表达谱测序的异同–960化工网问答

基因表达谱(geneexpressionprofile):指通过构建处于某一特定状态下的细胞或组织的非偏性cDNA文库,大规模cDNA测序,收集cDNA序列片段、定性、定量分析其mRNA群...

王经理: 180-0000-0000(微信同号)
10086@qq.com
北京海淀区西三旗街道国际大厦08A座
©2026  上海羊羽卓进出口贸易有限公司  版权所有.All Rights Reserved.  |  程序由Z-BlogPHP强力驱动
网站首页
电话咨询
微信号

QQ

在线咨询真诚为您提供专业解答服务

热线

188-0000-0000
专属服务热线

微信

二维码扫一扫微信交流
顶部