电子展会
HOME
电子展会
正文内容
esp8266芯片 ESP8266 WIFI杀手教程
发布时间 : 2025-05-07
作者 : 小编
访问数量 : 154
扫码分享至微信

ESP8266 WIFI杀手教程

本内容来源于@什么值得买APP,观点仅代表作者本人 |作者:三十万装修笔记

居然没找到一篇较详细的esp8266制作WiFi杀手教程......

那我就自己写个吧

一、购买商品

1.购买ESP8266(这种很便宜的,去淘宝或者拼多多基本10~15块就能买到,20多块的就有点贵了)

去购买

2.购买电池(比如:10(厚度)20(宽度)40(长度)这些无所谓,只要能放入板底就行,推荐102040,102050)

通用3.7V聚合物锂电池102040蓝牙行车记录仪小音箱导航钓鱼头灯

3.购买T-8000(胶水,这应该不用教了吧

4.购买充电模块(TP4056,推荐Micro口,迷你板)

TP40561A锂电池充电与保护一体板二合一模块Micro升级版

5.购买少许杜邦线(至少带一个母头)

杜邦线公对公母对母公对母40p彩排线连接线10/15/20/30/40/cm

6.购买散热铜片(12×13×5mm的即可)

树莓派4代4B专用散热片套装带背胶组合冷却降温铜片铝片3片装

好了,全都买完了,可以组装了(全部买完大概40块)

二、制作

1.烧录ESP8266(不多讲,其他帖子有)(绝对不是我懒!)

2.把散热器贴在ESP8266MOD芯片上,就像这样(粘不紧可以涂抹T-8000胶水)

3.把电池和充电模块用锡枪连接起来,充电模块正极接电池正极,负极接电池负极(千万千万千万别接反了

4.截取两段大约5cm长的杜邦线(带母头),剥开铜丝,焊在充电模块上(并联电路,和电池焊在同一个地方,注意正负)

可以接入开关

5.连接完后,用T-8000胶水均匀涂抹在电池和充电模块背部,粘贴在esp8266背面(粘完后等待24h,会慢慢变干,等不及可以用吹风机吹干,记得是冷风!!!)

6.这样就完成了,用杜邦线插入针脚试试能否正常使用(正极接3V,负极接G)如果接入后蓝色灯会亮,表示成功!

(充电的话是插入TP4056,充电中红色灯亮,充完电蓝色灯亮)

无线网络控制芯片——ESP8266

随着物联网技术的发展,现在很多控制系统中都需要有无线的连接技术融入进去,同时无线wifi技术也是个不错的选择。

嵌入式PLC模块加入无线技术是个必然的趋势,使用了无线技术的嵌入式PLC模块将能够实现更多的功能,具有重要的实际意义。

本设计的嵌入式PLC模块为了实现需要能够以无线的方式接入到以太网构成的系统中的功能,同时能够支持能够具有一定的抗干扰能力,本文的嵌入式PLC模块选取了ESP8266芯片作为无线网络控制芯片。

ESP8266这款系列的芯片嵌入式了一个超低功率的32位的微型CPU,同时带有16位的精简模式。

此款芯片具有高度集成化的特点,其中它集成了天线开关和电源管理转换器等,所以在利用它进行电路设计时的PCB空间可以非常简洁。

同时这款芯片还具备如下优异的特质:内置802.11 b/g/n;内置的TCP/IP协议栈和内置的低功率32位CPU等。

嵌入式物联网需要学的东西真的非常多,千万不要学错了路线和内容,导致工资要不上去!

加微信领取资料

无偿分享大家一个资料包,差不多150多G。里面学习内容、面经、项目都比较新也比较全!某鱼上买估计至少要好几十。

此款芯片已经应用在了如下的应用场景中,如:智能电源插头、无线定位系统、网络摄像头等场景。

如下图为ESP8266的芯片封装示意图:

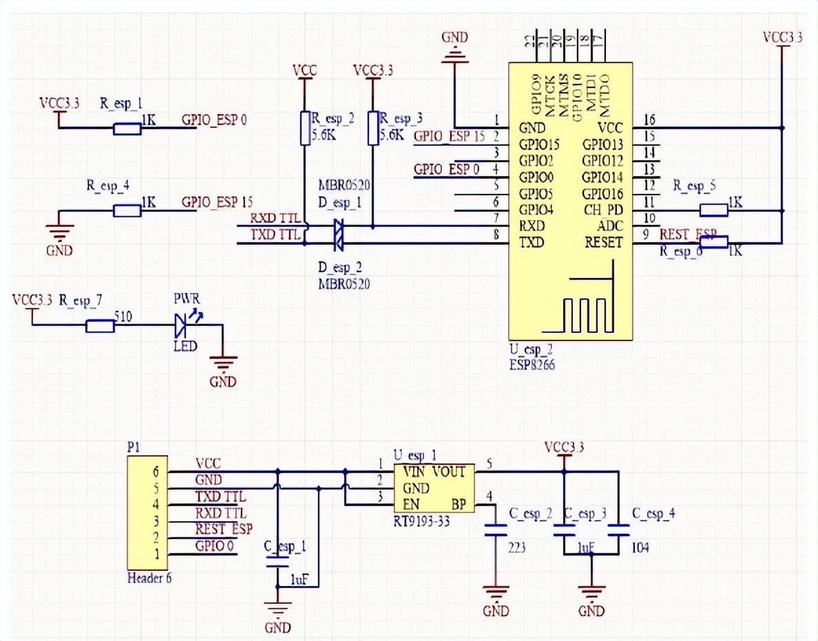
本文的研发思路是将ESP8266经由串口与嵌入式PLC模块的主控芯片进行联接,ESP8266将收到的数据通过串口送达主控芯片,然后再在主控芯片中处理数据和做出相应的应答。

如下图为ESP8266与主控芯片的联接的示意图。其中与ESP8266芯片的串口反向连接的是主控芯片的PB11和PB10,该两个I/O口为主控芯片的USART3的RXD和TXD的复用引脚,通过串口就可从ESP8266中接收来

自以太网的数据,然后再对该数据进行处理和做出响应即可。

考虑到在调试ESP8266的需要,将该芯片的几个关键的引脚通过一个排针引出,如图中Header6所示,将电源、地线、信号线等引出。

同时考虑到调试时可能使用的串口是TTL电平的,而ESP8266的工作电压在3.3V,所以将在芯片的RXD和TXD引脚处接上一个由二极管和上拉电阻构成的钳位电路,将其信号电压控制在3.3V,其中3.3V的电压将由稳压芯片RT9193-33实现,如图中RT9193-33

稳压电路部分所示,这样就保证接收到数据电压可靠不超出正常运行范围,也可达到提供调试模块的功能。

随后将ESP8266的RXD、TXD分别跟主控芯片的TXD(PB10)和RXD(PB11)相连,就可以通过串口进行通讯。

相关问答

esp8266钓鱼什么意思?

回答如下:ESP8266钓鱼是指利用ESP8266芯片搭建的恶意WiFi网络来欺骗用户连接,以窃取用户的登录信息、密码等敏感信息的一种网络攻击行为。攻击者通常会伪造一...

esp8266是哪年出产?

2015年ESP8266芯片是乐鑫公司于2015年推出的一款集成MCU的WIFI芯片。所谓的MCU,既微控制单元(MCU),可称单片微型计算机,是把中央处理器(CPU)的频率与规格做...

arduino和esp8266的区别?

1.区别2.Arduino是一种开源的电子原型平台,主要用于快速搭建各种电子项目,它有自己的编程语言和开发环境。而ESP8266是一款低成本的Wi-Fi模块,可以与其他微...

esp8266引脚定义解析?

1、ESP8266引脚定义可以通过GPIO(GeneralPurposeInputOutput)编号或者芯片引脚号(如IO0、IO2)进行定义,其中GPIO编号共有17个,从0~16;2、GP...

esp8266还在生产吗?

2015年ESP8266芯片是乐鑫公司于2015年推出的一款集成MCU的WIFI芯片。所谓的MCU,既微控制单元(MCU),可称单片微型计算机,是把中央处理器(CPU)的频率与规格做...

esp8266node是32位吗?

ESP8266Node是一个基于ESP8266芯片的开源嵌入式系统,它支持Wi-Fi连接和Node.js编程。虽然ESP8266是一款32位微控制器,但是ESP8266Node本身并不是一个32位系统...

8266开发板值得小白入手吗?

值得。作为WiFi模块来用,价格实惠(批发价可以低于10元)。同时,从初学者角度来看,就算购买了ESP8266开发板,价格也是在20-30元左右,学习成本低。所以,前...

esp01esp8266区别?

ESP8266系列模块现在主要包括以下类型:ESP-01包括两个版本,一个是篮色版,一个是黑色版本的,功能一样,Pin脚一样,只是主板颜色不同,蓝色是老版产品,目前...E...

ESP8266是什么?

ESP8266是一款物联网WiFi芯片,基于ESP8266可以开发物联网串口WiFi模块,像SKYLAB的WG219/WG229专为移动设备和物联网应用设计,可将用户的物理设备连接到WiFi无...

ESP8266传输什么信号?

就我了解的HX-M02串口WiFi模块有两种模块,一种是透传,另外一种是命令模式也就是使用手机控制的模式。透传模式的话,一般是WiFi模块的默认模式,不管你发送什么...

王经理: 180-0000-0000(微信同号)
10086@qq.com
北京海淀区西三旗街道国际大厦08A座
©2026  上海羊羽卓进出口贸易有限公司  版权所有.All Rights Reserved.  |  程序由Z-BlogPHP强力驱动
网站首页
电话咨询
微信号

QQ

在线咨询真诚为您提供专业解答服务

热线

188-0000-0000
专属服务热线

微信

二维码扫一扫微信交流
顶部