电子展会
HOME
电子展会
正文内容
d类功放芯片 轻松组装一台D类功放,附电路图
发布时间 : 2026-02-17
作者 : 小编
访问数量 : 23
扫码分享至微信

轻松组装一台D类功放,附电路图

全文导航:简介、电池部分解说,电路图解说,设计图

一、简介

基于NS4251AB/D类功放芯片扩展的

蓝牙功放音响

NS4251是一款带AB类/D类工作模式切换功能、模拟3D环绕立体声 功能、3W双声道 音频功放的芯片。

视频加载中...

二、电池部分

电池输入范围在3.7V-4.2V

采用:

IP5306升器压转换;锂电池充电管理;电池电量指示的多功能电源管理 SOC,转换效率高至 92%。

根据数据手册提供的简化应用来扩展。

可用的常见供电方式:

Micro-B 母座;type-c;锂电池供电;

便于携带。

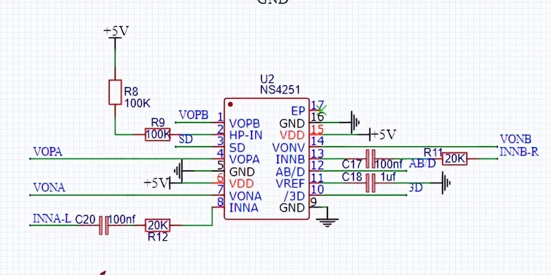
三、原理图设计解说

①蓝牙模块及音频输入部分

采用MH-M18蓝牙模块。

1.音频支持:

最新蓝牙4.2传输;双声道立体声无损播放。

2.蓝牙:

模块连接上蓝牙后,便可快速实现蓝牙无线传输,非常便捷。

空旷环境下,蓝牙连接距离可达20米

蓝牙V4.2版本,支持蓝牙自动回连技术 ,支持WAV/WMA/FLAC/APE/MP3无损解码,立体双声道输出;模块上电后,手机搜索到蓝牙名字MH-M18/MH-M28/MH-M38,连接上蓝牙后即可播放音乐。

3.模块蓝色指示灯:

蓝牙未连接时,指示灯快闪;

蓝牙连接上时,指示灯常亮;

蓝牙在播放时,指示灯慢闪。

4.引脚图:

②主控部分

在音频输入和蓝牙输入端加上几个电容过滤干扰 ,让音质更干净。

需要注意的就是主控芯片的几种工作方式:

③状态指示灯部分

参考数据手册可以切换工作方式,仔细阅读数据手册。

四、设计图

如果你喜欢这篇文章,求一个点赞、收藏、关注~

纳微半导体NV6128大功率氮化镓芯片,承载功率增加66%

氮化镓作为第三代半导体,在快充适配器上得到了广泛应用。在适配器上使用氮化镓,可提高开关频率,减小磁性元件体积,同时还可提高效率,提高适配器的功率密度。

一、氮化镓器件内部集成驱动器的好处

纳微通过将驱动器等其他逻辑元件与氮化镓开关管生长在一个衬底上,相比外置驱动器和独立的氮化镓器件,在高频运行时,可以有效的减少寄生参数,降低振铃,提高效率和可靠性。并且内部集成驱动器,还可提高开关频率。内置驱动器的氮化镓功率芯片有助于搭配更多开关电源初级解决方案,无需外置驱动器,更简化外围元件。

二、纳微推出新一代氮化镓功率芯片NV6128

充电头网获悉,纳微半导体推出了新一代氮化镓功率芯片NV6128,其采用QFN6*8mm封装,在使用电流检测电阻时仍能得到增强的散热。NV6128内部整合集成栅极驱动器,支持10-30V供电,且导通压摆率可编程。具有开尔文源极,有效降低寄生参数对高频开关的影响。NV6128导阻为70mΩ,在纳微的氮化镓功率芯片中最低。芯片额定工作电压为650V,峰值耐压800V,在系统中的可靠性更高,支持2MHz高开关频率。

纳微NV6128是GaNFast功率芯片的散热增强版本,为高频率和软开关拓扑优化。集成GaN FET,驱动器和逻辑保护器件,实现数字输入,功率输出的高性能功率模块,可以设计出更快更小更高速的电源。纳微NV6128具有高速集成驱动器和工业标准的低寄生参数的超薄封装,允许设计师开发出简单快速而且可靠的解决方案,具有突破性的功率密度和效率。纳微的GaNFast功率芯片拓展了传统拓扑的使用范围,例如反激,半桥,准谐振等,MHz级工作频率可实现开创性的设计。

纳微NV6128可用于AC-DC开关电源,直流电压转换和逆变器应用,支持降压,升压,半桥和全桥拓扑,支持ACF拓扑,LLC准谐振及D类功放,支持准谐振反激拓扑。NV6128可用于快充适配器,笔记本适配器,LED照明,太阳能逆变器,电视机,无线充电,服务器,电信通讯及网络服务器的开关电源。

三、充电头网总结

纳微是首家在氮化镓衬底上制造开关管和驱动器的半导体公司,现在又将保护电路也加入氮化镓器件中,通过整合开关管和逻辑电路,可得到更低的寄生参数,更短的响应时间。这些优势体现到器件上就是更稳定的开关,更迅速的保护,保证了产品的可靠性。纳微NV6128在采用散热增强焊盘的同时降低器件导阻,可用于更大功率的应用中,简单易用,助力氮化镓普及。

纳微半导体首席执行官兼联合创始人Gene Sheridan表示:“ 纳微GaNFast氮化镓功率芯片已被联想,戴尔,OPPO,小米等一线品牌客户广泛采用,应用于高达200W的快充充电器设计中,出货量超过1300万,成功实现零故障。” “借助更高功率的NV6128,我们可将有效功率范围扩展到500W,应用于今后的消费类电子市场,此外还可以应用于数千瓦级别的数据中心,电动交通工具和新能源设备。”

通过充电头网对于充电器行业的了解,目前,纳微的氮化镓器件已经广泛被小米,联想,DELL,OPPO,LG等一线国际品牌使用,纳微氮化镓的品质得到了以上品牌的认可。纳微最新推出的NV6128拓展了氮化镓器件功率,将来的应用必将更加广泛。

纳微半导体首席技术官,首席运营官兼联合创始人Dan Kinzer表示:“这可以说是天壤之别,与当前一线OEM采用旧的慢速硅器件及传统二极管整流加boost PFC拓扑设计的低频(50-70kHz工作频率)笔记本充电器相比,纳微GaNFast NV6128使高频totem pole拓扑的应用成为可能,300W的设计方案功率密度可达1.1W/cc以上,搭配现有的200kHz控制方案,体积和重量均可缩小三倍。当我们将开关速度提高到MHz +时,功率密度又将出现另一大幅提升。”

对于从事电力电子设计的工程师而言,NV6128和所有GaNFast氮化镓功率芯片系列都为200-500W应用提供了更易于使用,且高速高效的解决方案,如电脑一体机,电视,游戏机,电动滑板车,电动自行车等电动交通工具的充电器,游戏笔记本电脑等其他设备的充电器等。

NV6128现已大批量生产,可立即从Navitas经销合作伙伴处订购。设计相关材料,包括详细的规格书,电气模型(SPICE)和机械模型(.stp),欢迎您到纳微半导体官网下载。

相关问答

d类功放芯片有哪些?

目前最好的D类数字功放芯片有SC3120,CS8591等。SC3120电路是一款高耐压、高速的MOSFET栅极驱动器,专为超大输出功率的D类音频功率放大器应用而设计。采用灵...

请推荐个D类功放芯片?

我为你推荐几款模拟输入D类放大器,具有集成增压转换器或DRCAGC功能的:TDA2032TPA2035D1TPA2012D1TPA2012D2TPA2016D2数字输入D类音频放大器:TAS570...

请推荐个D类功放芯片?

模拟输入D类放大器,具有集成增压转换器或DRCAGC功能的:TDA2032TPA2035D1TPA2012D1TPA2012D2TPA2016D2数字输入D类音频放大器:TAS5705TAS5706...

ap3050d功放芯片是甲乙类吗?

根据国际电工委员会制定的功放芯片分类标准,甲类功放芯片的失真率随着信号幅度增加而呈指数级增加。而乙类功放芯片的失真率则随着信号幅度增加而呈线性增加。...

a类功放芯片哪个好?

1、LM1875是最常用的功放芯片之一,为单声道设计,不仅具有音质醇厚功率大的优点,还具有完整的保护电路,在同类型芯片中属于高档型号。2、LM38863TF是美国NS公...

什么是d类功放?

D类功放指的是D类音频功率放大器(有时也称为数字功放)。通过控制开关单元的ON/OFF,驱动扬声器的放大器称D类放大器。D类放大器首次提出于1958年,近些年已逐渐...

tda3251功放芯片好吗?

不错。TPA32551是一款高性能D类功率放大器,它具有D类效率并且能够带来真正的高端音质。该器件特有高级集成反馈设计和专有高速栅极驱动器错误校正功能(PureP...

f类功放和d类的区别是啥?-一起装修网

[回答]f类功放和d类的区别是:F类主要用于射频电路方面,也就是高频微波领域,也是谐振功率放大器的衍生型。一般功放的常见分类有:A-D是最常见的分类,是...

罗技z906用什么数字功放芯片?

采用D类数字功放芯片,能实现超低功耗下的超强播放,特别适合笔记本电脑使用,玩家可以用来看电影、玩游戏、听音乐,样样俱佳,完全能满足用户日常使用。采用D类...

ap3050d功放芯片多少w?

1.ap3050d功放芯片的功率为50W。2.这是因为ap3050d功放芯片的设计和规格确定了它的功率为50W,这是厂商根据产品性能和市场需求进行设定的。3.值得延伸的是,...

 殷怡航  瑞典林雪平大学 
王经理: 180-0000-0000(微信同号)
10086@qq.com
北京海淀区西三旗街道国际大厦08A座
©2026  上海羊羽卓进出口贸易有限公司  版权所有.All Rights Reserved.  |  程序由Z-BlogPHP强力驱动
网站首页
电话咨询
微信号

QQ

在线咨询真诚为您提供专业解答服务

热线

188-0000-0000
专属服务热线

微信

二维码扫一扫微信交流
顶部